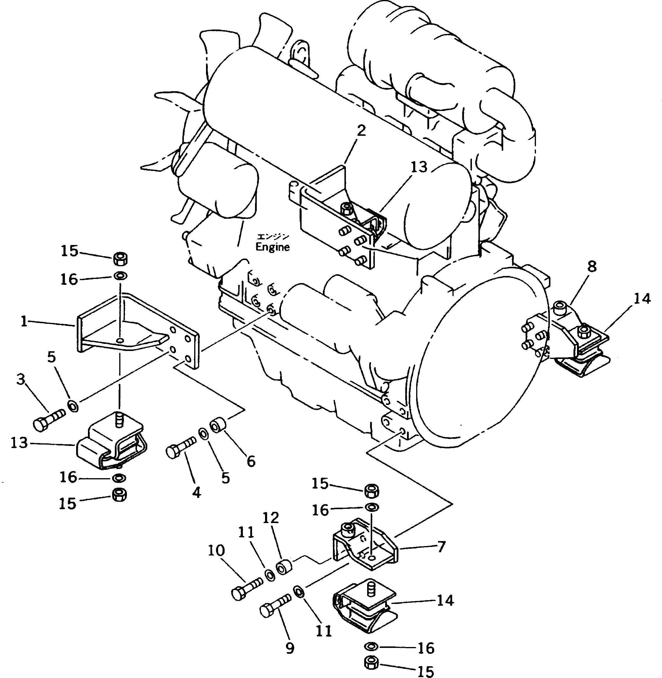
Запчасти Komatsu PC40R-7 КРЕПЛЕНИЕ ДВИГАТЕЛЯ КОМПОНЕНТЫ ДВИГАТЕЛЯ

Схема запчастей Komatsu PC40R-7 - КРЕПЛЕНИЕ ДВИГАТЕЛЯ КОМПОНЕНТЫ ДВИГАТЕЛЯ
FIT
1:1
100%

Артикул

Название

Примечание

Количество

1

20T-01-71280

BRACKET

2

20T-01-71270

BRACKET

3

01010-51025

BOLT

4

01010-51040

BOLT

5

01643-31032

WASHER

6

201-03-29160

SPACER

7

20T-01-71221

BRACKET

8

20T-01-71211

BRACKET

9

01010-51030

BOLT

10

01010-51040

BOLT

11

01643-31032

WASHER

12

362-60-12210

SPACER

13

20S-01-71310

CUSHION

14

20T-01-71320

CUSHION

15

01580-11008

NUT

16

01643-31032

WASHER

Выбрано товаров: 16