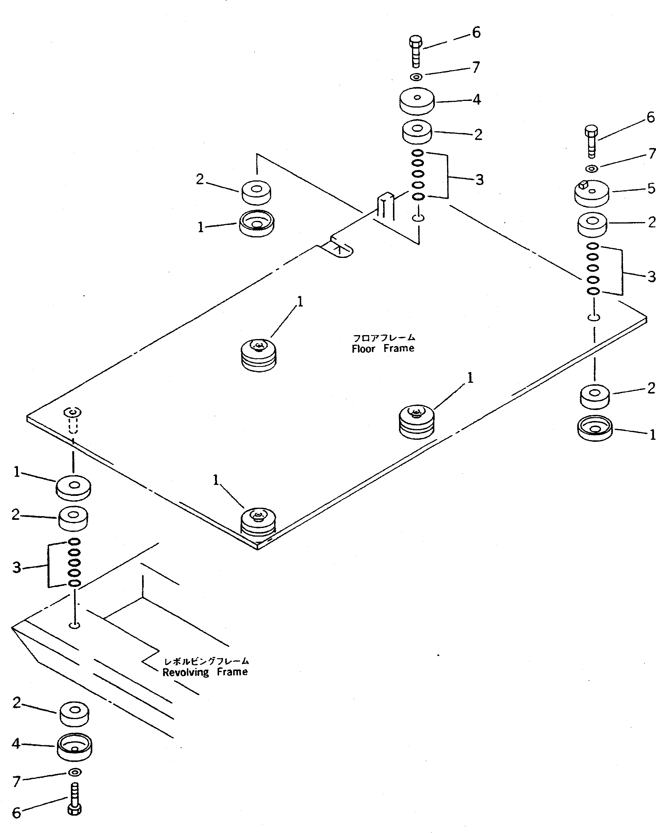
Запчасти Komatsu PC410-5 КРЕПЛЕНИЕ ОСН. КОНСТРУКЦИИ (ДЛЯ WRIST УПРАВЛ-Е) ЧАСТИ КОРПУСА

Схема запчастей Komatsu PC410-5 - КРЕПЛЕНИЕ ОСН. КОНСТРУКЦИИ (ДЛЯ WRIST УПРАВЛ-Е) ЧАСТИ КОРПУСА
FIT
1:1
100%

Артикул

Название

Примечание

Количество

G-1

207-54-X1200

FLOOR GROUP

1

20Y-54-13741

CAP

2

20Y-54-14430

CUSHION

3

07000-13025

O-RING

4

20Y-54-13751

CAP

5

20Y-54-13991

CAP

6

01010-51675

BOLT

7

01643-31645

WASHER

Выбрано товаров: 0