Запчасти Komatsu PC410-5 ГУСЕНИЧНАЯ РАМА(№-) ХОДОВАЯ

Схема запчастей Komatsu PC410-5 - ГУСЕНИЧНАЯ РАМА(№-) ХОДОВАЯ
FIT
1:1
100%

Артикул

Название

Примечание

Количество

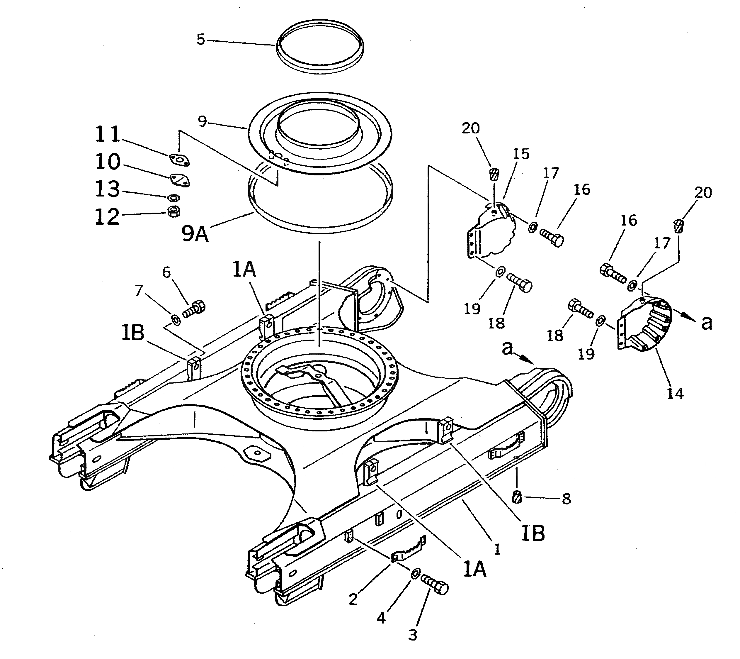
G-1

208-30-X2240

FRAME GROUP

1

208-30-51112

FRAME

|1

208-30-51111

FRAME

1A

208-30-51420

PLATE (WELDED)

1B

208-30-51410

PLATE (WELDED)

2

208-30-51260

BRACKET

3

01010-51640

BOLT

4

01643-31645

WASHER

5

205-30-71170

SEAL

6

01011-32000

BOLT

|6

01011-52000

BOLT

7

01643-32060

WASHER

8

07049-02430

PLUG

G-2

208-30-X2260

COVER GROUP

9

208-30-51211

COVER

9A

207-30-51260

SEAL

10

205-30-71181

COVER

11

205-30-71191

GASKET

12

01580-11008

NUT

13

01643-31032

WASHER

G-3

208-30-X2270

FINAL COVER GROUP

14

208-30-51240

CASE,L.H.

15

208-30-51250

CASE,R.H.

16

01010-51645

BOLT

17

01643-31645

WASHER

18

01010-51665

BOLT

19

01643-31645

WASHER

20

07049-01215

PLUG

Выбрано товаров: 28