Запчасти Komatsu PC410-5 ГУСЕНИЧНАЯ РАМА (С КРЫШКОЙ)(№-) ХОДОВАЯ

Схема запчастей Komatsu PC410-5 - ГУСЕНИЧНАЯ РАМА (С КРЫШКОЙ)(№-) ХОДОВАЯ
FIT
1:1
100%

Артикул

Название

Примечание

Количество

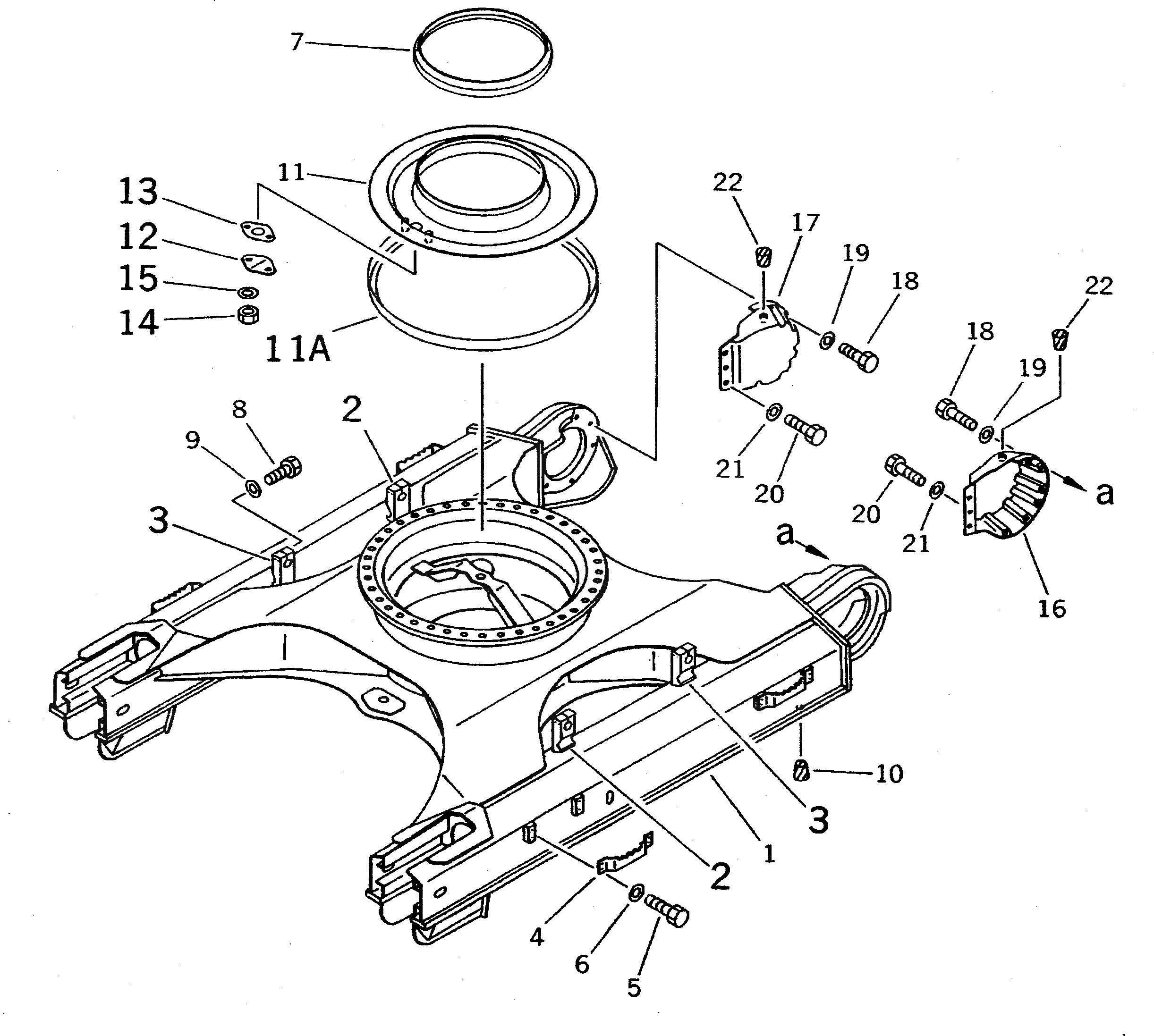
1

208-30-51322

FRAME

2

208-30-51420

PLATE (WELDED)

3

208-30-51410

PLATE (WELDED)

4

208-30-51260

BRACKET

5

01010-51640

BOLT

6

01643-31645

WASHER

7

205-30-71171

SEAL

|7

205-30-71170

SEAL

8

01011-32000

BOLT

9

01643-32060

WASHER

10

07049-02430

PLUG

G-1

208-30-X2260

COVER GROUP

11

208-30-51211

COVER

11A

207-30-51260

SEAL

12

205-30-71181

COVER

13

205-30-71191

GASKET

14

01580-11008

NUT

15

01643-31032

WASHER

G-2

208-30-X2270

FINAL COVER GROUP

16

208-30-51240

CASE,L.H.

17

208-30-51250

CASE,R.H.

18

01010-51645

BOLT

19

01643-31645

WASHER

20

01010-51665

BOLT

21

01643-31645

WASHER

22

07049-01215

PLUG

Выбрано товаров: 26