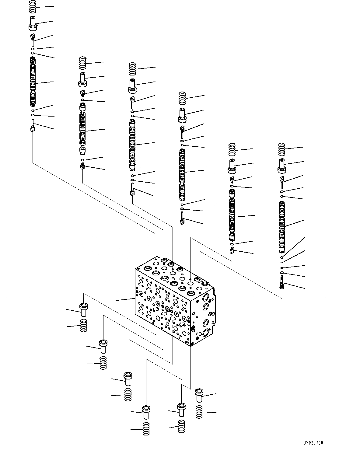
Запчасти Komatsu PC450-8 УПРАВЛЯЮЩ. КЛАПАН (7-СЕКЦИОНН.) (ВНУТР. ЧАСТИ) (/) H [ГИДРАВЛИКА]

Схема запчастей Komatsu PC450-8 - УПРАВЛЯЮЩ. КЛАПАН (7-СЕКЦИОНН.) (ВНУТР. ЧАСТИ) (/) H [ГИДРАВЛИКА]
8
10
15
17
21
15
10
3
9
9
17
19
10
10
8
9
10
15
17
17
18
21
20
16
16
22
18
16
16
15
10
9
8
6
5
4
7
2
1
10
15
18
15
10
8
10
8
8
8
10
15
17
21
15
10
16
18
19
17
22
16
13
14
12
11
FIT
1:1
100%

Артикул

Название

Примечание

Количество

|$1

723-47-27505

VALVE, CONTROL

|$2

BODY SUBASSEMBLY

1

VALVE BODY

2

SPOOL

3

SPOOL

4

SPOOL

5

SPOOL

6

SPOOL

7

SPOOL

8

723-46-15130

PLUG

9

723-46-15140

PLUG

10

07002-10823

O-RING

11

PLUG

12

07002-11423

O-RING

13

SEAL

14

SEAL

15

708-7T-16460

BALL

16

723-46-15120

RETAINER

17

723-46-15690

RETAINER

18

723-46-14110

SPRING

19

723-46-14450

SPRING

20

723-46-14170

SPRING

21

723-46-14131

SPRING

22

723-46-14440

SPRING

Выбрано товаров: 24