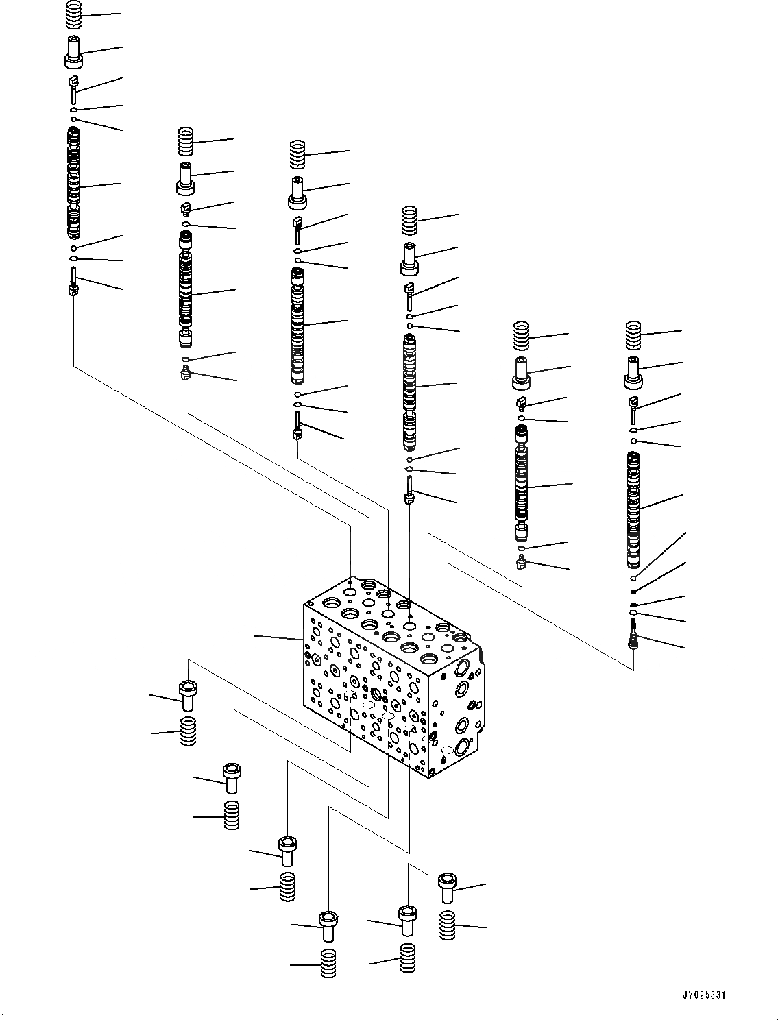
Запчасти Komatsu PC490LC-11 УПРАВЛЯЮЩ. КЛАПАН, ВНУТР. ЧАСТИ (/) (№8-) УПРАВЛЯЮЩ. КЛАПАН, 8-СЕКЦИОНН., С -СЕРВИСНЫЙ КЛАПАН

Схема запчастей Komatsu PC490LC-11 - УПРАВЛЯЮЩ. КЛАПАН, ВНУТР. ЧАСТИ (/) (№8-) УПРАВЛЯЮЩ. КЛАПАН, 8-СЕКЦИОНН., С -СЕРВИСНЫЙ КЛАПАН
8
10
15
17
21
15
10
3
9
9
17
19
10
10
8
9
10
15
17
17
18
21
20
16
16
22
18
16
16
15
10
9
8
6
5
4
7
2
1
10
15
18
15
10
8
10
8
8
8
10
15
17
21
15
10
16
18
19
17
22
16
13
14
12
11
FIT
1:1
100%

Артикул

Название

Примечание

Количество

|$0

723-48-28401

Valve, Control

|$1

723-48-28400

Valve Assembly, Control

|$2

Body Subassembly

|$3

Body Subassembly

1

Valve Body

2

Spool

3

Spool

4

Spool

5

Spool

6

Spool

7

Spool

8

723-46-15130

Plug

9

723-46-15140

Plug

10

07002-10823

O-ring

11

Plug

12

07002-11423

O-ring

13

Seal

14

Seal

15

708-7T-16460

Ball

16

723-46-15120

Retainer

17

723-46-15690

Retainer

18

723-46-14110

Spring

19

723-46-14450

Spring

20

723-46-14170

Spring

21

723-46-14131

Spring

22

723-46-14440

Spring

Выбрано товаров: 26