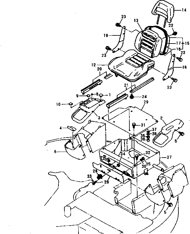
Запчасти Komatsu PC50FR-1 СИДЕНЬЕ ОПЕРАТОРА И СИДЕНЬЕ ЭЛЕМЕНТЫ КРЕПЛЕНИЯ(№-) ЧАСТИ КОРПУСА

Схема запчастей Komatsu PC50FR-1 - СИДЕНЬЕ ОПЕРАТОРА И СИДЕНЬЕ ЭЛЕМЕНТЫ КРЕПЛЕНИЯ(№-) ЧАСТИ КОРПУСА
FIT
1:1
100%

Артикул

Название

Примечание

Количество

1

YM194300-21460

CAP

2

YM172164-63100

PANEL,INSTRUMENT

3

YM172164-63111

PANEL,INSTRUMENT

4

YM172164-63150

SEAL,PANEL

5

YM172519-63240

BOLT

6

YM172165-63600

COVER

7

YM172165-63620

COVER

8

YM172165-63650

PLUG

9

YM172165-63660

CAP

10

YM172165-63660

CAP,(EXCEPT P.T.O. VALVE SPEC.)

11

YM172964-64200

SEAT

12

YM172162-64210

CUSHION

13

YM172964-64220

BACK

14

YM172162-64230

BACK

15

YM172162-64240

PANEL,BACK

16

YM172162-64320

RUBBER,EDGE

17

YM172162-64330

RUBBER,EDGE

18

YM172162-64250

BRACKET,SIDE

19

YM172162-64260

BRACKET,SIDE

20

YM172162-64270

ADJUSTER,SEAT SLIDE

21

YM172162-64280

ADJUSTER,SEAT SLIDE

22

YM172162-64310

SCREW,TAPPING

23

YM26013-080202

BOLT

24

YM26022-080162

SCREW

25

YM26716-080002

NUT

26

YM172212-61230

FASTENER

27

YM172164-64190

MOUNT,SEAT

28

YM172164-64350

COVER,MOUNT

29

YM172164-64370

PLATE,SEAT

30

YM22217-080000

WASHER

31

YM26013-100202

BOLT

32

YM26013-100202

BOLT

33

YM26577-050122

SCREW

34

YM26716-050002

NUT

35

YM26716-080002

NUT

36

YM172165-64750

CAP,SCREW

37

YM22137-080000

WASHER

38

YM22217-080000

WASHER

Выбрано товаров: 38