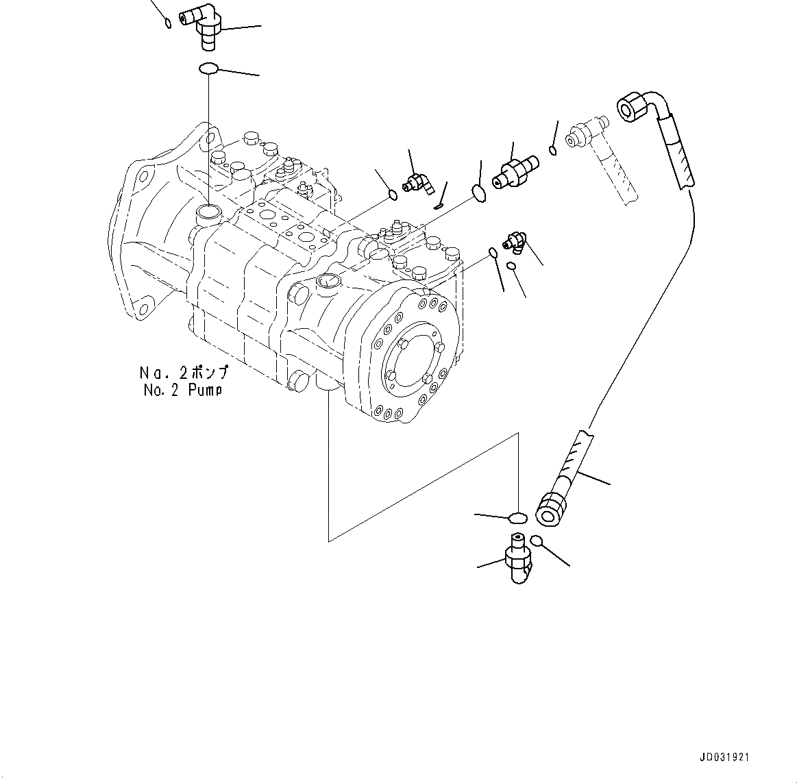
Запчасти Komatsu PC600-8R1 ПОРШЕНЬ НАСОС, КОМПОНЕНТЫ (№7-) ПОРШЕНЬ НАСОС

Схема запчастей Komatsu PC600-8R1 - ПОРШЕНЬ НАСОС, КОМПОНЕНТЫ (№7-) ПОРШЕНЬ НАСОС
8
7
10
11
13
2
1
1
2
5
4
12
3
3
6
9
FIT
1:1
100%

Артикул

Название

Примечание

Количество

1

02782-10311

Elbow

2

07002-11423

O-ring

3

02896-11009

O-ring

4

02781-00315

Union

5

07002-12034

O-ring

6

02896-11009

O-ring

7

02782-10628

Elbow

8

07002-12434

O-ring

9

02896-11018

O-ring

10

209-64-16910

Elbow

11

07002-12434

O-ring

12

02896-11009

O-ring

13

22M-62-16380

Hose

Выбрано товаров: 13