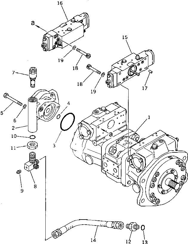
Запчасти Komatsu PC60U-5 ГИДР. НАСОС. БЛОК ГИДРАВЛИКА

Схема запчастей Komatsu PC60U-5 - ГИДР. НАСОС. БЛОК ГИДРАВЛИКА
FIT
1:1
100%

Артикул

Название

Примечание

Количество

|1

708-21-01010

PUMP ASS'Y,(HPV35+35)

|1

708-21-10601

PUMP ASS'Y,(HPV35+35)

|1

708-21-01110

PUMP SUB ASS'Y

|1

PUMP SUB ASS'Y

1

708-21-01210

PUMP SUB ASS'Y

|1

708-21-11100

PUMP SUB ASS'Y

2

704-24-24401

GEAR PUMP ASS'Y

|2

704-24-24400

GEAR PUMP ASS'Y

3

07000-02085

O-RING

4

07000-02018

O-RING

5

01010-31080

BOLT

6

01602-01030

WASHER,SPRING

7

708-23-14801

VALVE ASS'Y

|7

708-23-14800

VALVE ASS'Y

8

708-23-19110

ELBOW

9

07042-30108

PLUG

10

07002-02434

O-RING

11

07239-12410

NUT

12

07230-10315

UNION

13

07002-02034

O-RING

14

07102-20303

HOSE

15

708-21-15901

SERVO VALVE ASS'Y,FRONT

16

708-21-07920

SERVO VALVE ASS'Y,REAR

16

708-21-16901

SERVO VALVE ASS'Y,REAR

17

04020-00616

PIN,DOWEL

18

708-25-19130

BOLT

19

01602-20825

WASHER,SPRING

Выбрано товаров: 27