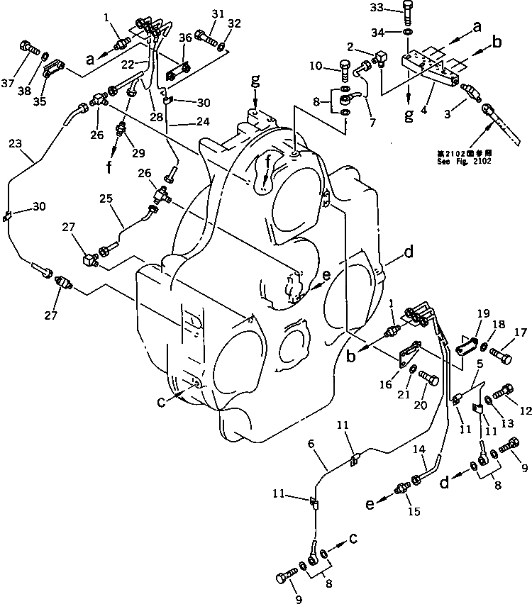
Запчасти Komatsu PC650SE-3 МЕХ-М ОТБОРА МОЩНОСТИ ТРУБЫ (/)(№8-) ПОВОРОТН. СИСТЕМА

Схема запчастей Komatsu PC650SE-3 - МЕХ-М ОТБОРА МОЩНОСТИ ТРУБЫ (/)(№8-) ПОВОРОТН. СИСТЕМА
FIT
1:1
100%

Артикул

Название

Примечание

Количество

1

07213-50710

CONNECTOR

2

176-43-41350

ELBOW

3

144-04-51130

ELBOW

4

209-38-51292

BLOCK

5

209-38-51343

TUBE

6

209-38-51313

TUBE

7

209-38-51352

TUBE

8

07005-01012

GASKET

9

07206-30710

BOLT,JOINT

10

209-38-51441

BOLT,JOINT

11

21T-38-12270

CLIP

12

01010-51020

BOLT

13

01643-31032

WASHER

14

209-38-51324

TUBE

15

07213-50710

CONNECTOR

16

21T-38-71290

CLAMP

17

01010-51035

BOLT

18

01643-31032

WASHER

19

6144-73-5510

CLAMP

20

01010-51020

BOLT

21

01643-31032

WASHER

22

209-38-51412

TUBE

23

209-38-51420

TUBE

24

209-38-51362

TUBE

25

209-38-51370

TUBE

26

209-38-51460

TEE

27

176-43-41350

ELBOW

28

209-38-51382

TUBE

29

07213-50710

CONNECTOR

30

21T-38-12270

CLIP

31

01010-51020

BOLT

32

01643-31032

WASHER

33

01010-51255

BOLT

34

01643-31232

WASHER

35

6144-73-5510

CLAMP

36

209-38-51640

CLAMP

37

01010-51035

BOLT

38

01643-31032

WASHER

Выбрано товаров: 0