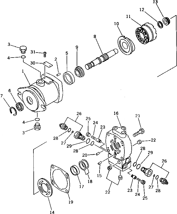
Запчасти Komatsu PW30-1 МОТОР ПОВОРОТА УПРАВЛ-Е РАБОЧИМ ОБОРУДОВАНИЕМ

Схема запчастей Komatsu PW30-1 - МОТОР ПОВОРОТА УПРАВЛ-Е РАБОЧИМ ОБОРУДОВАНИЕМ
FIT
1:1
100%

Артикул

Название

Примечание

Количество

|$0

21E-60-12310

MOTOR ASS'Y

|$1

ST250010

HOUSING ASS'Y

1

ST250011

HOUSING

2

ST250081

PIN,DOWEL

|$4

ST025090-012

PLUG ASS'Y

3

ST096047-012

PLUG

4

ST008785-012

O-RING

5

ST250012

CUP,BEARING

6

ST250014

SEAL,OIL

7

ST250131

RING

|$10

STEE0099B

DRIVE SHAFT ASS'Y

8

STEE0098B

SHAFT,DRIVE

9

ST250013

CONE,BEARING

10

ST250018

PLATE,SWASH

11

ST250000

ROTATING ASS'Y

12

ST250095

SPACER

13

ST250019

CONE,BEARING

14

ST250025

PLATE,VALVE

15

ST250021

PIN,DOWEL

16

STEE0097D

COVER

17

ST250020

CUP,BEARING

18

ST250022

SHIM ASS'Y

19

ST250023

GASKET

20

ST250021

PIN,DOWEL

21

ST095864-250

BOLT

22

STDW0038A-003

PLUG

23

STEE0205B

VALVE,CHECK

24

STEE0203B

SPRING

25

STDW0038A-003

PLUG

26

STEE0207B-130

RELIEF VALVE ASS'Y

27

STDW0002B-008

O-RING

28

STDW0002B-016

O-RING

29

STDW0002B-021

O-RING

30

ST250024

PLATE, NAME,NAME (LIMITED SUPPLY)

31

ST096105-219

SCREW

Выбрано товаров: 35