Запчасти Komatsu GD625A-1 КОЛЬЦЕВ.РЕВЕРС ПРИВОД (/)(№-) РАБОЧЕЕ ОБОРУДОВАНИЕ

Схема запчастей Komatsu GD625A-1 - КОЛЬЦЕВ.РЕВЕРС ПРИВОД (/)(№-) РАБОЧЕЕ ОБОРУДОВАНИЕ
FIT
1:1
100%

Артикул

Название

Примечание

Количество

|$0

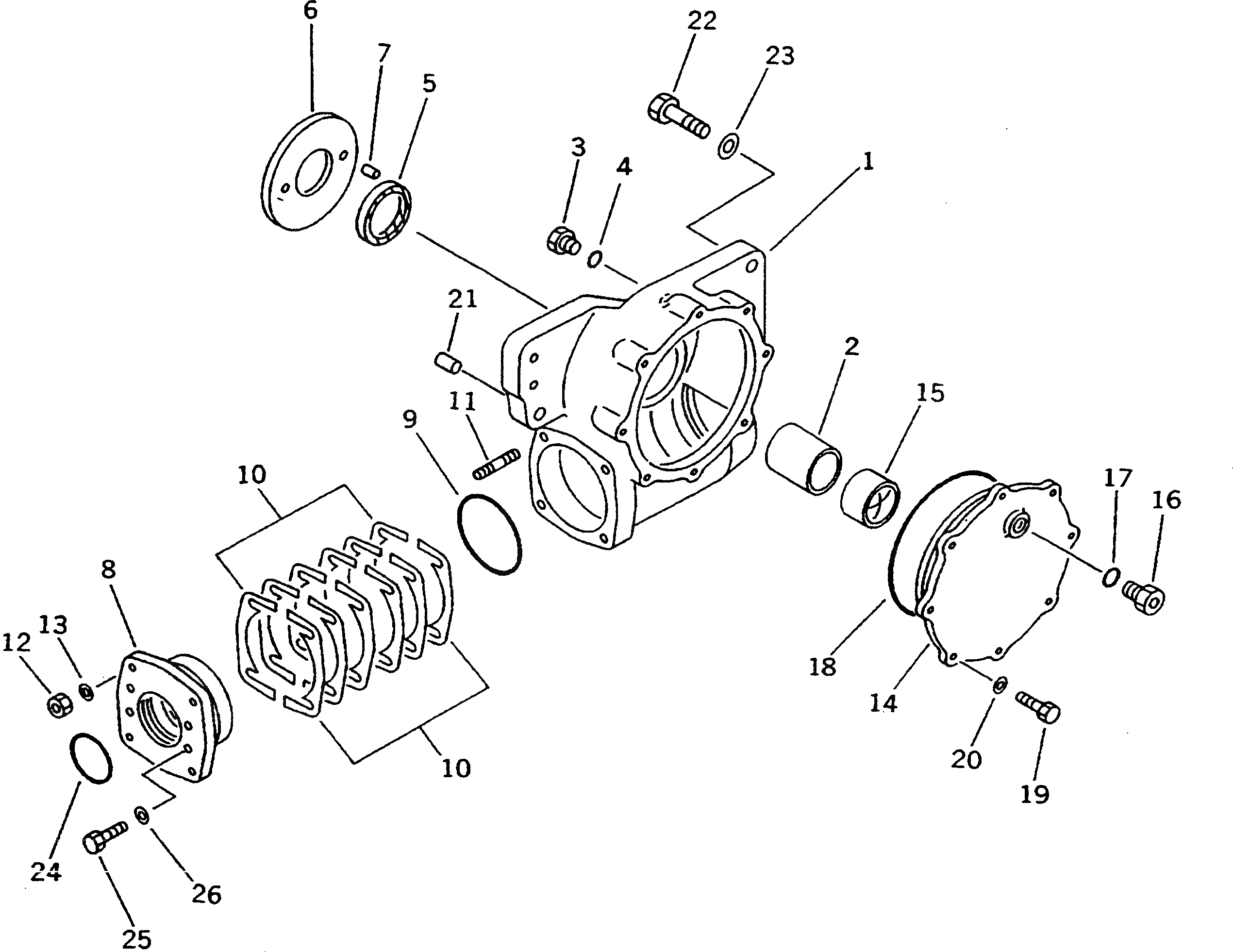
23A-70-01071

GEAR ASS'Y

SN: 60001-60031

1шт.

|$$2

THIS ASSEMBLY CONSISTS OF ALL PARTS SHOWN IN FIGS.7031 AND 7033.

-1шт.

1

23A-70-15110

CASE

SN: 60001-60031

1шт.

2

23A-70-15150

BUSHING

SN: 60001-60031

1шт.

3

07040-11812

PLUG

SN: 60001-60031

1шт.

4

07002-11823

O-RING (K14)

SN: 60001-60031

1шт.

5

07012-00062

SEAL,OIL (K14)

SN: 60001-60031

1шт.

6

23A-70-15180

PLATE

SN: 60001-60031

1шт.

7

04020-01024

PIN,DOWEL

SN: 60001-60031

2шт.

8

23A-70-15130

HOUSING

SN: 60001-60031

1шт.

9

07000-12130

O-RING (K14)

SN: 60001-60031

1шт.

10

233-70-00260

SHIM ASS'Y

SN: 60001-60031

1шт.

10

0

SHIM, 0.1MM

SN: 60001-60031

8шт.

10

0

SHIM, 0.2MM

SN: 60001-60031

12шт.

10

0

SHIM, 1.0MM

SN: 60001-60031

4шт.

11

01140-81235

STUD

SN: 60001-60031

4шт.

12

01582-11210

NUT

SN: 60001-60031

4шт.

13

01643-31232

WASHER

SN: 60001-60031

4шт.

14

23A-70-15120

COVER

SN: 60001-60031

1шт.

15

23A-70-15160

BUSHING

SN: 60001-60031

1шт.

16

07040-13016

PLUG

SN: 60001-60031

1шт.

17

07002-13034

O-RING (K14)

SN: 60001-60031

1шт.

18

07000-15220

O-RING (K14)

SN: 60001-60031

1шт.

19

01010-51030

BOLT

SN: 60001-60031

8шт.

20

01643-31032

WASHER

SN: 60001-60031

8шт.

21

232-71-13150

PIN

SN: 60001-60031

2шт.

22

01010-52455

BOLT

SN: 60001-60031

4шт.

23

01643-32460

WASHER

SN: 60001-60031

4шт.

24

23B-70-16240

O-RING (K14)

SN: 60001-60031

1шт.

25

01252-41235

BOLT

SN: 60001-60031

4шт.

26

01643-51232

WASHER

SN: 60001-60031

4шт.

Выбрано товаров: 31