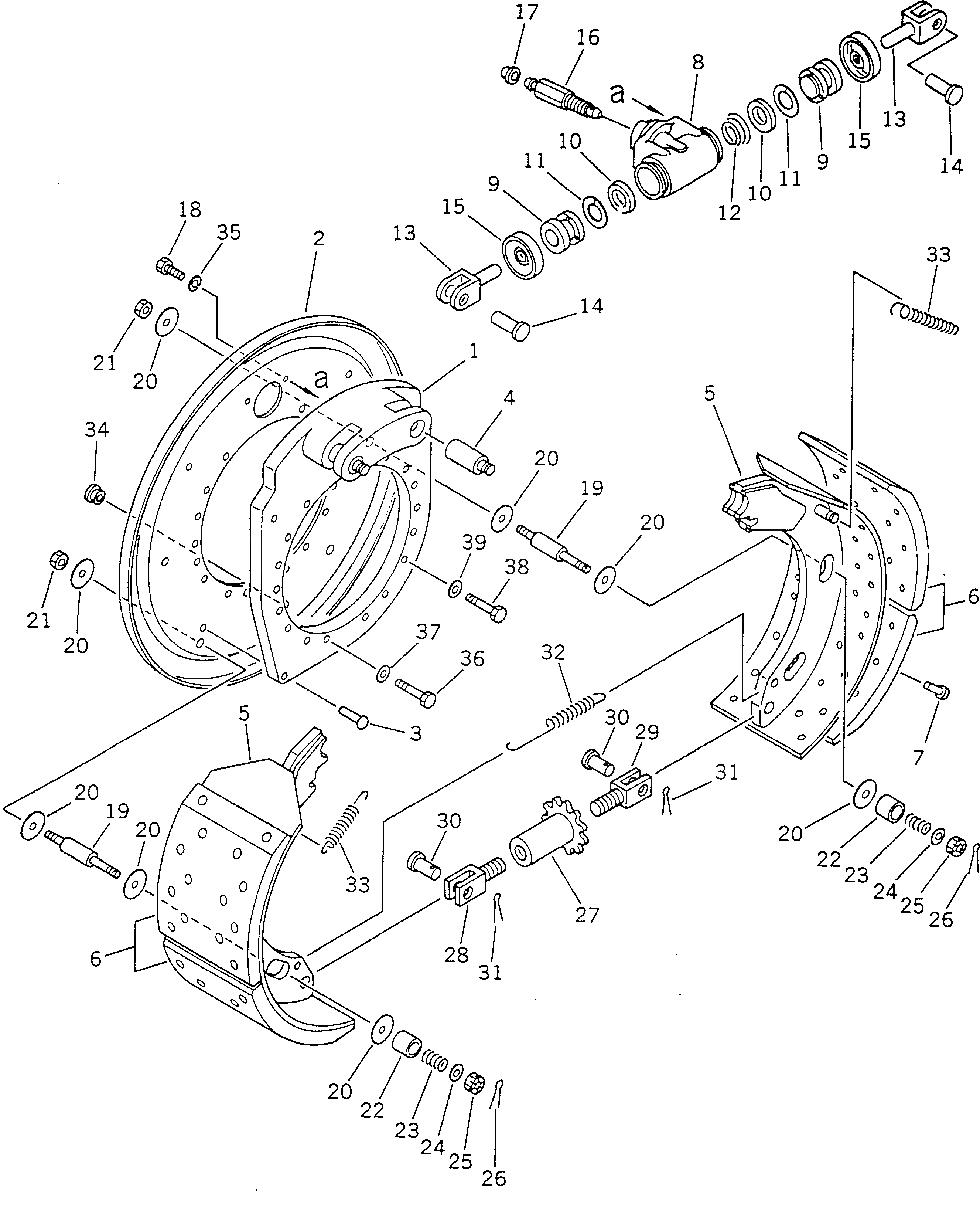
Запчасти Komatsu GD663A-2 КОЛЕСН. ТОРМОЗ КОЛЕСА

Схема запчастей Komatsu GD663A-2 - КОЛЕСН. ТОРМОЗ КОЛЕСА
FIT
1:1
100%

Артикул

Название

Примечание

Количество

|$0

23B-32-11001

WHEEL BRAKE ASS'Y

SN: 1001-UP

4шт.

|$1

232-32-56100

PLATE SUB ASS'Y

SN: 1001-UP

1шт.

1

0

PLATE

SN: 1001-UP

1шт.

2

0

COVER

SN: 1001-UP

1шт.

3

0

RIVET

SN: 1001-UP

3шт.

4

0

PIN

SN: 1001-UP

2шт.

|$6

23B-32-11101

SHOE ASS'Y

SN: 1001-UP

2шт.

5

0

SHOE

SN: 1001-UP

1шт.

6

0

LINING

SN: 1001-UP

2шт.

7

0

RIVET

SN: 1001-UP

28шт.

|$10

232-32-56300

CYLINDER ASS'Y

SN: 1001-UP

1шт.

8

0

BODY

SN: 1001-UP

1шт.

9

234-32-21320

PISTON

SN: 1001-UP

2шт.

10

234-32-21330

CUP

SN: 1001-UP

2шт.

11

234-32-21360

RING,BACK-UP

SN: 1001-UP

2шт.

12

234-32-21340

SPRING

SN: 1001-UP

1шт.

13

232-32-56320

ROD

SN: 1001-UP

2шт.

14

232-32-11261

PIN

SN: 1001-UP

2шт.

15

232-32-11221

BOOT

SN: 1001-UP

2шт.

16

232-32-11322

VALVE

SN: 1001-UP

1шт.

17

232-32-56330

CAP

SN: 1001-UP

1шт.

18

01010-50835

BOLT

SN: 1001-UP

2шт.

19

232-32-56410

PIN

SN: 1001-UP

4шт.

20

234-32-21210

WASHER

SN: 1001-UP

16шт.

21

01580-11210

NUT

SN: 1001-UP

4шт.

22

234-32-21220

COLLAR

SN: 1001-UP

4шт.

23

234-32-11160

SPRING

SN: 1001-UP

4шт.

24

23B-32-11210

WASHER

SN: 1001-UP

4шт.

25

01593-11008

NUT

SN: 1001-UP

4шт.

26

04050-12018

PIN,COTTER

SN: 1001-UP

4шт.

27

23B-32-11220

GEAR

SN: 1001-UP

1шт.

28

23B-32-11230

YOKE

SN: 1001-UP

1шт.

29

23B-32-11240

YOKE

SN: 1001-UP

1шт.

30

23B-32-11250

PIN

SN: 1001-UP

2шт.

31

04050-13028

PIN,COTTER

SN: 1001-UP

2шт.

32

232-32-11460

SPRING

SN: 1001-UP

1шт.

33

233-32-21340

SPRING

SN: 1001-UP

2шт.

34

237-32-11180

PLUG

SN: 1001-UP

3шт.

35

01602-20825

WASHER,SPRING

SN: 1001-UP

2шт.

36

232-32-51910

BOLT

SN: 1001-UP

6шт.

37

232-32-51920

WASHER

SN: 1001-UP

6шт.

38

232-32-51950

BOLT

SN: 1001-UP

10шт.

39

01643-31032

WASHER

SN: 1001-UP

10шт.

Выбрано товаров: 43