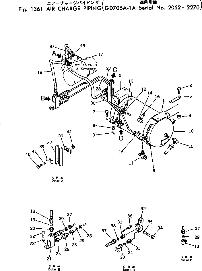
Запчасти Komatsu GD705R-1 ВОЗД. ПОДАЧА ТРУБЫ(№-7) СДВОЕНН. ПРИВОД И КОЛЕСА

Схема запчастей Komatsu GD705R-1 - ВОЗД. ПОДАЧА ТРУБЫ(№-7) СДВОЕНН. ПРИВОД И КОЛЕСА
FIT
1:1
100%

Артикул

Название

Примечание

Количество

1

234-44-11123

SUPPORT,L.H.

SN: 2090-@

1шт.

1

234-44-11122

SUPPORT,L.H.

SN: 2052-2089

1шт.

2

234-44-11133

SUPPORT,R.H.

SN: 2090-@

1шт.

2

234-44-11132

SUPPORT,R.H.

SN: 2052-2089

1шт.

3

01010-31035

BOLT

SN: 2052-@

4шт.

4

234-44-21120

SEAT

SN: 2052-@

4шт.

5

234-44-21130

LOCK

SN: 2052-@

2шт.

6

234-44-11141

BAND

SN: 2090-@

2шт.

6

234-44-11140

BAND

SN: 2052-2089

2шт.

7

01012-31035

BOLT

SN: 2052-@

4шт.

8

01590-01012

NUT

SN: 2052-@

4шт.

9

04050-02018

PIN

SN: 2052-@

4шт.

10

234-44-11114

TANK

SN: 2090-@

1шт.

10

234-44-11113

RESERVOIR

SN: 2052-2089

1шт.

11

500-44-14140

VALVE,DRAIN

SN: 2052-@

2шт.

11

410-44-11950

VALVE ASS'Y,AUTO DRAIN

SN: 2052-@

2шт.

12

234-44-21212

JOINT

SN: 2052-@

1шт.

13

234-44-21241

ELBOW

SN: 2052-2270

1шт.

14

234-44-21231

ELBOW

SN: 2052-@

1шт.

15

234-44-21241

ELBOW

SN: 2052-2270

3шт.

16

560-44-11510

VALVE ASS'Y,SAFETY

SN: 2052-@

2шт.

17

234-44-21640

NIPPLE

SN: 2052-@

1шт.

18

234-44-21390

HOSE

SN: 2052-@

1шт.

19

232-44-27341

PACKING

SN: 2271-@

2шт.

19

0

PACKING (KIT)

SN: 2052-2270

2шт.

20

234-44-13540

NIPPLE

SN: 2052-@

1шт.

21

234-44-21140

JOINT

SN: 2052-@

1шт.

22

01010-31020

BOLT

SN: 2052-@

1шт.

23

01602-01030

WASHER

SN: 2052-@

1шт.

24

234-44-14740

NIPPLE

SN: 2052-2270

2шт.

25

234-44-11242

VALVE ASS'Y,CHECK

SN: 2052-2270

2шт.

26

234-44-21650

NIPPLE

SN: 2052-2270

2шт.

27

234-44-21183

TUBE

SN: 2229-2270

1шт.

27

0

TUBE

SN: 2090-2228

1шт.

27

234-44-21181

TUBE

SN: 2052-2089

1шт.

28

234-44-21193

TUBE

SN: 2229-2270

1шт.

28

0

TUBE

SN: 2090-2228

1шт.

28

234-44-21191

TUBE

SN: 2052-2089

1шт.

29

232-44-27341

PACKING

SN: 2271-@

1шт.

29

0

PACKING (KIT)

SN: 2052-2270

1шт.

30

234-44-21253

TUBE

SN: 2229-@

1шт.

30

0

TUBE

SN: 2090-2228

1шт.

30

234-44-21251

TUBE

SN: 2052-2089

1шт.

31

232-44-27341

PACKING

SN: .-@

2шт.

31

0

PACKING (KIT)

SN: 2052-.

2шт.

32

500-44-14110

AIR GOVERNOR ASS'Y,(SEE FIG. 1364)

SN: 2052-@

1шт.

33

234-44-22140

NIPPLE

SN: 2174-@

1шт.

33

0

NIPPLE

SN: 2052-2173

2шт.

34

01010-30875

BOLT

SN: 2052-@

2шт.

35

01602-00825

WASHER

SN: 2052-@

2шт.

36

234-48-11371

TUBE

SN: 2229-@

1шт.

36

0

TUBE

SN: 2052-2228

1шт.

37

234-44-11332

HOSE

SN: 2052-@

1шт.

38

232-44-27341

PACKING

SN: 2271-@

2шт.

38

0

PACKING (KIT)

SN: 2052-2270

2шт.

39

08034-00834

BAND

SN: .-@

2шт.

39

0

CLIP

SN: 2052-.

2шт.

40

01010-30825

BOLT

SN: 2052-@

1шт.

41

01602-00835

WASHER

SN: 2052-@

1шт.

42

01580-00806

NUT

SN: 2052-@

1шт.

43

234-44-11460

NIPPLE

SN: 2052-@

1шт.

Выбрано товаров: 61