Запчасти Komatsu GD725A-1 ТРАНСМИССИЯ (КОРПУС ПЕРЕДАЧИ) СИЛОВАЯ ПЕРЕДАЧА

Схема запчастей Komatsu GD725A-1 - ТРАНСМИССИЯ (КОРПУС ПЕРЕДАЧИ) СИЛОВАЯ ПЕРЕДАЧА
FIT
1:1
100%

Артикул

Название

Примечание

Количество

|$0

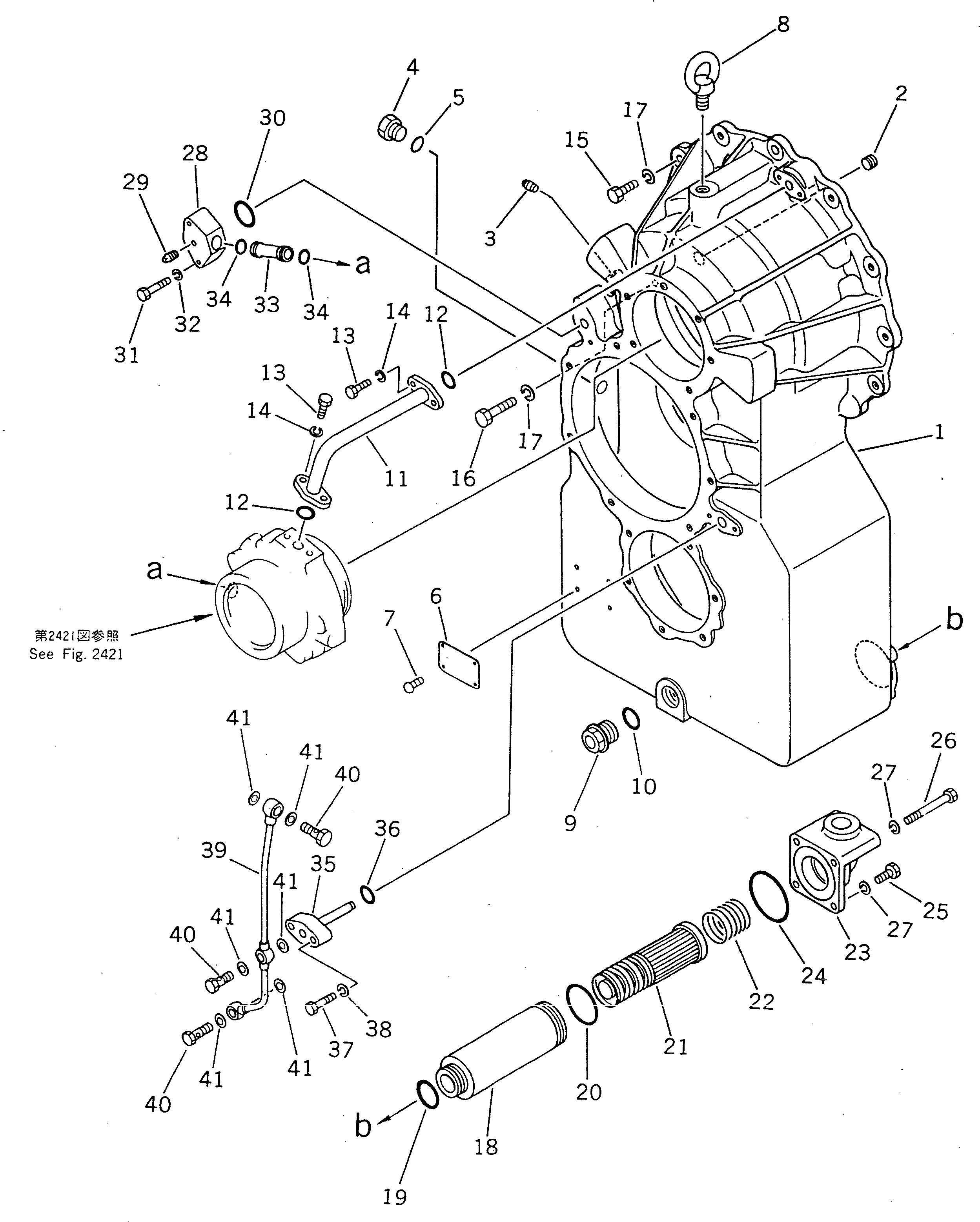
234-15-00202

TRANSMISSION ASS'Y

SN: 50001-UP

1шт.

|$$2

THIS ASSEMBLY CONSISTS OF ALL PARTS SHOWN IN FIGS.2411 TO 2453.

-1шт.

1

234-15-23111

CASE

SN: 50001-UP

1шт.

2

562-15-11460

PLUG

SN: 50001-UP

1шт.

3

07042-00108

PLUG

SN: 50001-UP

1шт.

4

424-15-13950

PLUG

SN: 50001-UP

1шт.

5

07000-73025

O-RING

SN: 50001-UP

1шт.

6

09608-05080

PLATE, NAME,(LIMITED SUPPLY)

SN: 50001-UP

1шт.

7

04418-03060

SCREW

SN: 50001-UP

4шт.

8

04530-02030

BOLT,EYE

SN: 50001-UP

1шт.

9

07044-13620

PLUG

SN: 50001-UP

1шт.

10

07002-03634

O-RING

SN: 50001-UP

1шт.

11

234-15-21361

TUBE

SN: 50001-UP

1шт.

12

07000-73025

O-RING

SN: 50001-UP

2шт.

13

01010-51030

BOLT

SN: 50001-UP

4шт.

14

01602-21030

WASHER,SPRING

SN: 50001-UP

4шт.

15

01010-51440

BOLT

SN: 50001-UP

16шт.

16

01010-51475

BOLT

SN: 50001-UP

1шт.

17

01602-21442

WASHER,SPRING

SN: 50001-UP

17шт.

18

145-14-31660

CASE

SN: 50001-UP

1шт.

19

07000-73045

O-RING

SN: 50001-UP

1шт.

20

07000-02075

O-RING

SN: 50001-UP

1шт.

21

145-14-31620

MAGNET ASS'Y

SN: 50001-UP

1шт.

22

145-14-31650

SPRING

SN: 50001-UP

1шт.

23

234-15-21710

COVER

SN: 50001-UP

1шт.

24

07000-02090

O-RING

SN: 50001-UP

1шт.

25

01010-51030

BOLT

SN: 50001-UP

2шт.

26

01011-51020

BOLT

SN: 50001-UP

2шт.

27

01602-21030

WASHER,SPRING

SN: 50001-UP

4шт.

28

234-15-21350

FLANGE

SN: 50001-UP

1шт.

29

07042-20108

PLUG

SN: 50001-UP

1шт.

30

07000-73035

O-RING

SN: 50001-UP

1шт.

31

01010-51055

BOLT

SN: 50001-UP

2шт.

32

01602-21030

WASHER,SPRING

SN: 50001-UP

2шт.

33

232-15-17440

SLEEVE

SN: 50001-UP

1шт.

34

07000-72021

O-RING

SN: 50001-UP

2шт.

35

232-15-11380

TUBE

SN: 50001-UP

1шт.

36

07000-73025

O-RING

SN: 50001-UP

1шт.

37

01010-51045

BOLT

SN: 50001-UP

2шт.

38

01602-21030

WASHER,SPRING

SN: 50001-UP

2шт.

39

234-15-21370

TUBE

SN: 50001-UP

1шт.

40

07206-11014

BOLT,JOINT

SN: 50001-UP

3шт.

41

07005-01412

GASKET

SN: 50001-UP

6шт.

Выбрано товаров: 43