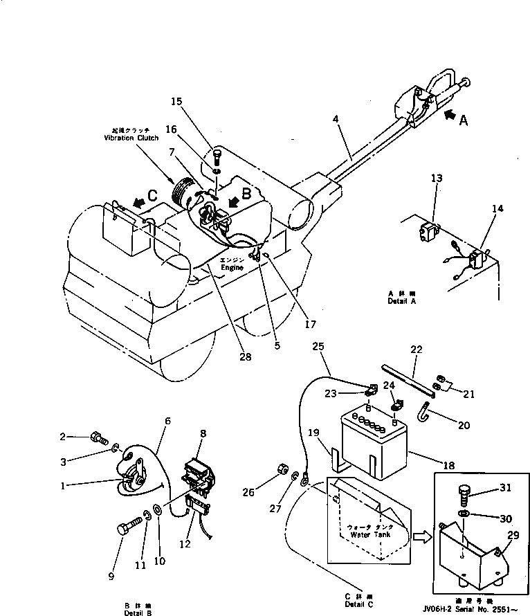
Запчасти Komatsu JV06H-2 ЭЛЕКТРИКА ДВИГАТЕЛЬ¤ КОМПОНЕНТЫ ДВИГАТЕЛЯ И ЭЛЕКТРИКА

Схема запчастей Komatsu JV06H-2 - ЭЛЕКТРИКА ДВИГАТЕЛЬ¤ КОМПОНЕНТЫ ДВИГАТЕЛЯ И ЭЛЕКТРИКА
FIT
1:1
100%

Артикул

Название

Примечание

Количество

1

265-20-13623

HORN

SN: 2501-UP

1шт.

2

01010-30816

BOLT

SN: 2501-UP

1шт.

3

01602-00825

WASHER,SPRING

SN: 2501-UP

1шт.

|$3

2692-2-39201

HARNESS ASS'Y

SN: 2551-UP

1шт.

|$4

2692-2-39200

HARNESS ASS'Y

SN: 2501-2550

1шт.

4

2692-2-39211

HARNESS

SN: 2551-UP

1шт.

4

2692-2-39210

HARNESS

SN: 2501-2550

1шт.

5

2692-2-39220

HARNESS

SN: 2501-UP

1шт.

6

2692-2-39230

HARNESS

SN: 2501-2550

1шт.

7

2692-2-39240

CABLE

SN: 2501-UP

1шт.

8

2692-2-38510

RECTIFIER,VIBRATION

SN: 2501-UP

1шт.

9

01010-30620

BOLT

SN: 2501-UP

2шт.

10

01641-00608

WASHER

SN: 2501-UP

2шт.

11

01602-00619

WASHER,SPRING

SN: 2501-UP

2шт.

12

2692-2-38520

COUPLER

SN: 2501-UP

1шт.

13

2692-2-18220

SWITCH,HORN

SN: 2501-UP

1шт.

14

2692-2-38300

SWITCH,VIBRATION

SN: 2551-UP

1шт.

14

2692-2-18300

SWITCH,VIBRATION

SN: 2501-2550

1шт.

15

01010-30816

BOLT

SN: 2501-UP

1шт.

16

01602-00825

WASHER,SPRING

SN: 2501-UP

1шт.

17

2692-2-38700

FUSE

SN: 2501-UP

1шт.

18

268-20-18310

BATTERY, 12V 45AH

SN: 2501-UP

1шт.

19

268-20-18150

PAD

SN: 2501-UP

2шт.

20

2691-2-16350

BOLT

SN: 2501-UP

2шт.

21

01580-00605

NUT

SN: 2501-UP

4шт.

22

2692-2-39810

HOLDER

SN: 2501-UP

1шт.

23

268-20-18320

TERMINAL

SN: 2501-UP

1шт.

24

268-20-18330

TERMINAL

SN: 2501-UP

1шт.

25

2692-2-39750

CABLE

SN: 2501-UP

1шт.

26

01580-00806

NUT

SN: 2501-UP

1шт.

27

01602-00825

WASHER,SPRING

SN: 2501-UP

1шт.

28

2692-2-39740

CABLE

SN: 2501-UP

1шт.

29

2692-8-31401

CASE,BATTERY

SN: 2551-UP

1шт.

30

01602-00825

WASHER,SPRING

SN: 2551-UP

3шт.

31

01010-30840

BOLT

SN: 2551-UP

3шт.

Выбрано товаров: 35