Запчасти Komatsu JV08H-3 ГОЛОВКА ЦИЛИНДРОВ ДВИГАТЕЛЬ¤ КОМПОНЕНТЫ ДВИГАТЕЛЯ И ЭЛЕКТРИКА

Схема запчастей Komatsu JV08H-3 - ГОЛОВКА ЦИЛИНДРОВ ДВИГАТЕЛЬ¤ КОМПОНЕНТЫ ДВИГАТЕЛЯ И ЭЛЕКТРИКА
FIT
1:1
100%

Артикул

Название

Примечание

Количество

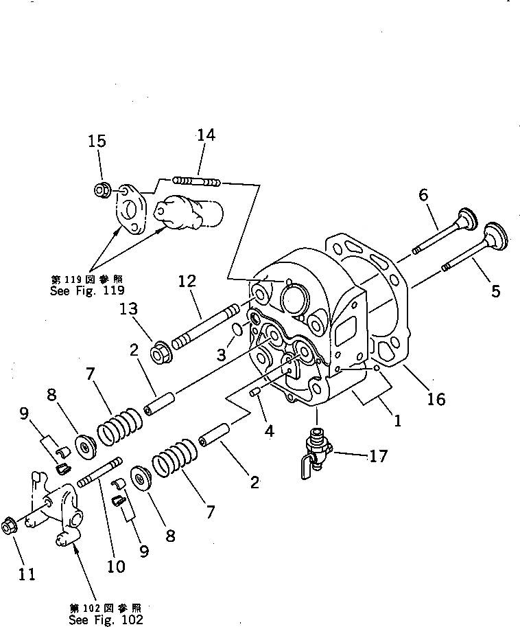
1

YM705100-11700

CYLINDER HEAD A.

SN: 5001-UP

1шт.

2

YM105300-11801

GUIDE

SN: 5001-UP

2шт.

3

YM27231-150000

PLUG

SN: 5001-UP

1шт.

4

YM105300-11330

PIN

SN: 5001-UP

1шт.

5

YM105100-11100

VALVE,SUCTION

SN: 5001-UP

1шт.

6

YM105100-11111

VALVE,EXHAUST

SN: 5001-UP

1шт.

7

YM105400-11121

SPRING,VALVE

SN: 5001-UP

2шт.

8

YM101158-11180

SEAT,SPRING

SN: 5001-UP

2шт.

9

YM101158-11190

COTTER

SN: 5001-UP

4шт.

10

YM26216-080452

STUD

SN: 5001-UP

1шт.

11

YM26366-080002

NUT

SN: 5001-UP

1шт.

12

YM105215-01200

STUD

SN: 5001-UP

4шт.

13

YM121450-01220

NUT

SN: 5001-UP

4шт.

14

YM26216-060402

STUD

SN: 5001-UP

2шт.

15

YM26366-060002

NUT

SN: 5001-UP

2шт.

16

YM105100-01330

GASKET

SN: 5001-UP

1шт.

17

YM105010-11920

COCK

SN: 5001-UP

1шт.

Выбрано товаров: 0