Запчасти Komatsu JV16-1 CRANK КОРПУС И ГОЛОВКА ЦИЛИНДРОВ(№-) ДВИГАТЕЛЬ¤ КОМПОНЕНТЫ ДВИГАТЕЛЯ И ЭЛЕКТРИКА

Схема запчастей Komatsu JV16-1 - CRANK КОРПУС И ГОЛОВКА ЦИЛИНДРОВ(№-) ДВИГАТЕЛЬ¤ КОМПОНЕНТЫ ДВИГАТЕЛЯ И ЭЛЕКТРИКА
FIT
1:1
100%

Артикул

Название

Примечание

Количество

|1

268-20-21000

ENGINE ASS'Y,(NM10-31HM)

SN: 1501-UP

1шт.

|1

268-20-11002

ENGINE ASS'Y,(NM95-31HM)

SN: 1251-1450

1шт.

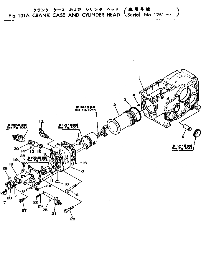
1

MJMM306218

CRANK CASE ASS'Y

SN: 1501-UP

1шт.

|1

MJMM306215

CRANK CASE ASS'Y

SN: 1251-1450

1шт.

2

MJMM306240

LINER

SN: 1501-UP

1шт.

|2

MJMM404215

LINER

SN: 1251-1450

1шт.

3

MJMM306245

O-RING

SN: 1501-UP

2шт.

|3

MJK411139-0

O-RING

SN: 1001-1450

2шт.

4

MJK825323-0

PIN

SN: 1001-UP

2шт.

5

MJK901131-1

SHAFT

SN: 1001-UP

1шт.

6

MJMM306315

BOLT

SN: 1251-UP

4шт.

7

MJMF350070

SCREW

SN: 1001-UP

2шт.

8

MJMM306280

CYLINDER HEAD ASS'Y

SN: 1501-UP

1шт.

|8

MJK901202-1

CYLINDER HEAD ASS'Y

SN: 1251-1450

1шт.

9

MJMM308289

GUIDE

SN: 1251-UP

2шт.

|9

MJK721014-4H

GUIDE

SN: 1001-1250

2шт.

10

MJMF665506

PLUG

SN: 1001-UP

1шт.

11

MJK781217-0

PIPE

SN: 1001-UP

1шт.

12

MJMM302312

VALVE

SN: 1001-UP

1шт.

13

MJMM306302

CHAMBER

SN: 1501-UP

1шт.

|13

MJMM306301

CHAMBER

SN: 1251-1450

1шт.

|13

MJK901212-1

CHAMBER

SN: 1001-1250

1шт.

14

MJK781229-1

PIN

SN: 1001-UP

1шт.

15

MJK7712281

GASKET

SN: 1251-UP

1шт.

|15

MJK771228-0

GASKET

SN: 1001-1250

2шт.

16

MJMM306322

GASKET

SN: 1501-UP

1шт.

|16

MJMM306321

GASKET

SN: 1251-1450

1шт.

|16

MJK901222-0

GASKET

SN: 1001-1250

1шт.

17

MJK7612523

PACKING

SN: 1251-UP

1шт.

|17

MJK901241-1

PACKING

SN: 1101-1250

1шт.

|18

MJK901244-1

COVER ASS'Y

SN: 1101-UP

1шт.

18

MJK881231-3

COVER

SN: 1001-UP

1шт.

19

MJK881243-1

ELBOW

SN: 1001-UP

1шт.

20

MJK761251-1

COVER

SN: 1001-UP

1шт.

21

MJK845533-0

SHAFT ASS'Y

SN: 1101-UP

1шт.

22

MJK751046-2

SCREW

SN: 1001-UP

1шт.

23

MJMF430724

NUT

SN: 1001-UP

1шт.

24

MJK781261-3

SPRING

SN: 1001-UP

1шт.

25

MJK771259-0

PIN

SN: 1001-UP

1шт.

26

MJK881263-0

PIN

SN: 1001-UP

1шт.

27

MJMF100055

BOLT

SN: 1251-UP

4шт.

|27

MJMS201040

BOLT

SN: 1001-1250

4шт.

28

MJK881232-2

PACKING

SN: 1001-UP

1шт.

29

MJMF101293

BOLT

SN: 1501-UP

1шт.

30

MJMM306307

PROTECTOR

SN: 1251-UP

1шт.

Выбрано товаров: 45