Запчасти Komatsu 505-1 ПАНЕЛЬ ПРИБОРОВ(№-8) КОМПОНЕНТЫ ДВИГАТЕЛЯ И ЭЛЕКТРИКА

Схема запчастей Komatsu 505-1 - ПАНЕЛЬ ПРИБОРОВ(№-8) КОМПОНЕНТЫ ДВИГАТЕЛЯ И ЭЛЕКТРИКА
FIT
1:1
100%

Артикул

Название

Примечание

Количество

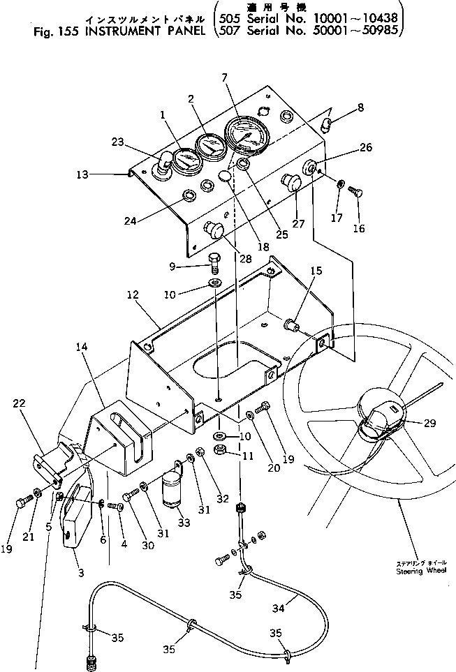
1

381-897685-2

GAUGE,T/C OIL TEMPERATURE

SN: 10001-@

1шт.

2

381-897686-3

GAUGE,ENGINE WATER TEMPERATURE

SN: 10001-@

1шт.

3

381-985772-1

RESISTOR

SN: 10001-@

1шт.

4

01220-40512

SCREW

SN: 10001-@

2шт.

5

01580-10504

NUT

SN: 10001-@

2шт.

6

01601-20513

WASHER,LOCK

SN: 10001-@

2шт.

7

380-886239-1

TACHOMETER

SN: 10001-10438

1шт.

8

08111-02430

BULB¤ 3W

SN: 10001-10438

1шт.

9

01010-51025

BOLT

SN: 10001-10330

4шт.

10

01643-31032

WASHER

SN: 10001-10330

8шт.

11

01580-11008

NUT

SN: 10001-10330

4шт.

12

385-10118661

SUPPORT

SN: 10001-10330

1шт.

13

385-10228701

PANEL,INSTRUMENT

SN: 10331-10438

1шт.

|13

385-10118641

PANEL,INSTRUMENT

SN: 10001-10330

1шт.

14

385-10118631

SUPPORT

SN: 10001-10330

1шт.

15

381-934811-1

CUSHION

SN: 10331-@

4шт.

|15

381-934811-1

CUSHION

SN: 10001-10330

5шт.

16

382-025483-1

BOLT

SN: 10331-@

4шт.

|16

382-025483-1

BOLT

SN: 10001-10330

5шт.

17

382-025532-1

WASHER

SN: 10331-@

4шт.

|17

382-025532-1

WASHER

SN: 10001-10330

5шт.

18

385-11048121

BUTTON,(FOR WORK LAMP PILOT)

SN: 10001-@

1шт.

19

01010-50620

BOLT

SN: 10331-@

2шт.

|19

01010-50620

BOLT

SN: 10001-10330

5шт.

20

01643-30623

WASHER

SN: 10001-10330

3шт.

21

382-025551-1

WASHER

SN: 10001-@

2шт.

22

385-10228711

HINGE ASS'Y

SN: 10331-@

1шт.

|22

385-10118601

HINGE ASS'Y

SN: 10001-10330

1шт.

23

380-888290-3

LAMP,INSTRUMENT PANEL

SN: 10001-@

1шт.

|23

08110-12410

BULB¤ 12W

SN: 10001-@

1шт.

24

08147-22400

LAMP,PILOT

SN: 10001-@

3шт.

|24

08111-02430

BULB¤ 3W

SN: 10001-@

1шт.

25

08147-22401

LAMP,PILOT¤ TURN SIGNAL

SN: 10001-@

1шт.

|25

08111-02430

BULB¤ 3W

SN: 10001-@

1шт.

26

08086-00000

SWITCH,STARTING

SN: 10001-@

1шт.

27

08061-50010

SWITCH,LIGHTING

SN: 10001-@

1шт.

28

08061-30050

SWITCH,PARKING

SN: 10001-@

1шт.

29

08075-60000

SWITCH,TURN SIGNAL

SN: 10001-@

1шт.

30

01010-50820

BOLT

SN: 10001-@

1шт.

31

01643-30823

WASHER

SN: 10001-@

2шт.

32

01580-10806

NUT

SN: 10001-@

1шт.

33

08077-32400

FLASHER

SN: 10001-@

1шт.

34

08603-00028

CABLE,TACHOMETER

SN: 10001-10438

1шт.

35

381-976195-1

STRAP

SN: 10001-10438

4шт.

Выбрано товаров: 44