Запчасти Komatsu WA150-1 КОРПУС ТРАНСМИССИИ (/) ТРАНСМИССИЯ

Схема запчастей Komatsu WA150-1 - КОРПУС ТРАНСМИССИИ (/) ТРАНСМИССИЯ
FIT
1:1
100%

Артикул

Название

Примечание

Количество

|1

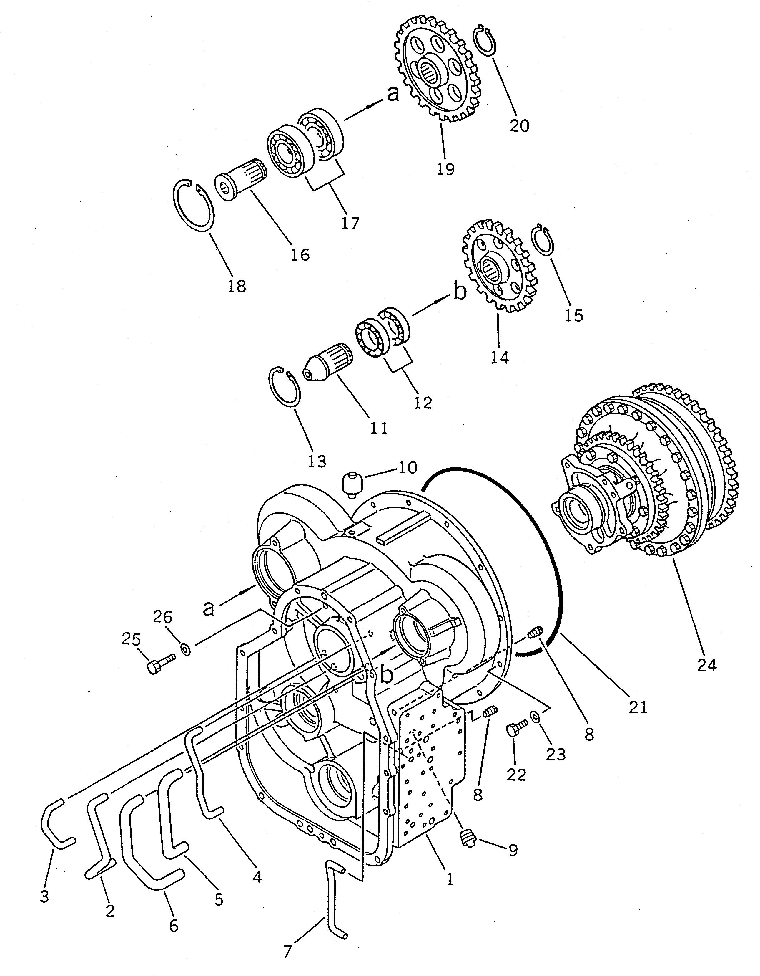
417-15-11003

TRANSMISSION ASS'Y

SN: 30001-UP

1шт.

|1

417-15-11002

TRANSMISSION ASS'Y

SN: 20001-29999

1шт.

|1

417-15-11001

TRANSMISSION ASS'Y

SN: 10001-19999

1шт.

|$$4

THESE ASSEMBLIES CONSIST OF ALL PARTS SHOWN IN FIGS.2111 TO 2171.

-1шт.

|1

417-15-18303

CASE ASS'Y

SN: 20001-UP

1шт.

|1

417-15-18302

CASE ASS'Y

SN: 10121-19999

1шт.

|1

0

CASE ASS'Y

SN: 10001-10120

1шт.

1

0

CASE

SN: 20001-UP

1шт.

|1

0

CASE

SN: 10121-19999

1шт.

|1

0

CASE

SN: 10001-10120

1шт.

2

0

TUBE

SN: 10001-UP

1шт.

3

0

TUBE

SN: 10001-UP

1шт.

4

0

TUBE

SN: 10001-UP

1шт.

5

0

TUBE

SN: 10001-UP

1шт.

6

0

TUBE

SN: 10001-UP

1шт.

7

0

TUBE

SN: 10001-UP

1шт.

8

07042-00415

PLUG

SN: 10001-UP

1шт.

8A

07042-70415

PLUG

SN: 30083-UP

1шт.

|8A

07042-00415

PLUG

SN: 10001-30082

1шт.

9

07042-01019

PLUG

SN: 10001-UP

1шт.

10

07030-00252

BREATHER

SN: 10001-UP

1шт.

11

417-15-14110

SHAFT

SN: 10001-UP

1шт.

12

06030-06009

BEARING

SN: 10001-UP

2шт.

13

04065-07525

RING,SNAP

SN: 10001-UP

1шт.

14

419-15-14150

GEAR¤ 39 TEETH

SN: 10001-UP

1шт.

15

04064-04518

RING,SNAP

SN: 10001-UP

1шт.

16

419-15-14111

SHAFT

SN: 10001-UP

1шт.

|16

0

SHAFT

SN: (10001-19999)

1шт.

16A

419-15-14910

RING,SNAP

SN: 10001-UP

1шт.

17

06030-06309

BEARING

SN: 10001-UP

2шт.

18

04065-01030

RING,SNAP

SN: 10001-UP

1шт.

19

417-15-14130

GEAR¤ 44 TEETH

SN: 10001-UP

1шт.

20

04064-04518

RING,SNAP

SN: 10001-UP

1шт.

21

424-13-11110

O-RING (K1)

SN: 10001-UP

1шт.

22

01010-31030

BOLT

SN: 10001-UP

12шт.

23

01643-31032

WASHER

SN: 10001-UP

12шт.

24

711-58-00111

TORQUE CONVERTER A.

SN: 30001-UP

1шт.

|24

0

TORQUE CONVERTER A.

SN: (988)-29999

1шт.

|24

0

TORQUE CONVERTER A.

SN: 10001-(987)

1шт.

25

01010-31235

BOLT

SN: 10001-UP

5шт.

26

01643-31232

WASHER

SN: 10001-UP

5шт.

Выбрано товаров: 41