Запчасти Komatsu WA20-1 ЭЛЕКТРИКА (ПЕРЕДН. ЛИНИЯ) (ДЛЯ КАБИНЫ) КОМПОНЕНТЫ ДВИГАТЕЛЯ И ЭЛЕКТРИКА

Схема запчастей Komatsu WA20-1 - ЭЛЕКТРИКА (ПЕРЕДН. ЛИНИЯ) (ДЛЯ КАБИНЫ) КОМПОНЕНТЫ ДВИГАТЕЛЯ И ЭЛЕКТРИКА
FIT
1:1
100%

Артикул

Название

Примечание

Количество

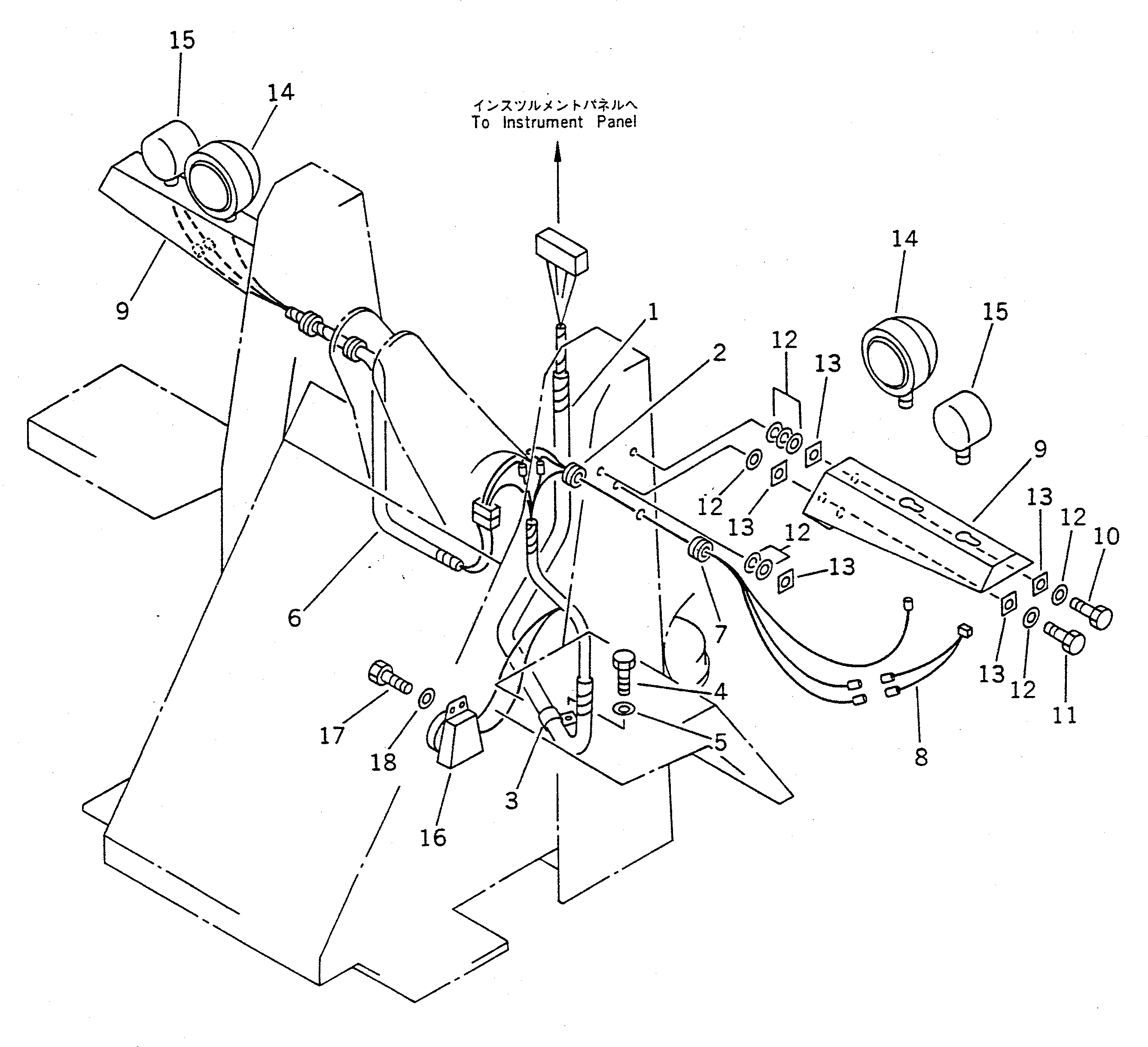
1

361-884-1120

WIRE ASS'Y

SN: 1001-UP

1шт.

2

112-860-1360

GROMMET

SN: 1001-UP

1шт.

3

08035-02510

CLIP

SN: 1001-UP

1шт.

4

01010-51020

BOLT

SN: 1001-UP

1шт.

5

01643-31032

WASHER

SN: 1001-UP

1шт.

6

361-884-1130

WIRE ASS'Y

SN: 1001-UP

1шт.

7

112-860-1360

GROMMET

SN: 1001-UP

1шт.

8

361-884-1140

WIRE

SN: 1001-UP

2шт.

9

361-06-11311

BRACKET

SN: 2274-UP

2шт.

|9

361-06-11310

BRACKET

SN: 1001-2273

2шт.

10

01010-51040

BOLT

SN: 1001-UP

2шт.

11

01010-51035

BOLT

SN: 1001-UP

4шт.

12

01643-31032

WASHER

SN: 1001-UP

18шт.

13

01671-01040

WASHER

SN: 1001-UP

12шт.

14

361-06-14110

LAMP ASS'Y,HEAD

SN: 2274-UP

2шт.

|14

08125-01200

LAMP ASS'Y,HEAD

SN: 1001-2273

2шт.

|14

08125-00006

LENS

SN: 1001-UP

1шт.

|14

08107-01260

BULB¤ 60W

SN: 1001-UP

1шт.

15

08136-01200

LAMP ASS'Y,TURN SIGNAL

SN: 1001-UP

2шт.

|15

08136-01205

BULB¤ 5W

SN: 1001-UP

1шт.

|15

08105-01220

BULB¤ 23W

SN: 1001-UP

1шт.

|15

08136-00003

LENS,REAR

SN: 1001-UP

1шт.

|15

08136-00006

LENS,FRONT

SN: 1001-UP

1шт.

16

08162-01200

HORN

SN: 1001-UP

1шт.

17

01010-50816

BOLT

SN: 1001-UP

2шт.

18

01643-30823

WASHER

SN: 1001-UP

2шт.

Выбрано товаров: 26