Запчасти Komatsu WA200-1 КОВШ С 2-СТОРОНН. РАЗГРУЗКОЙ (/) РАБОЧЕЕ ОБОРУДОВАНИЕ

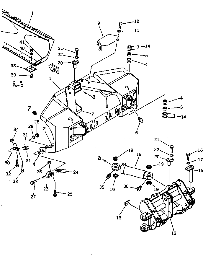
Схема запчастей Komatsu WA200-1 - КОВШ С 2-СТОРОНН. РАЗГРУЗКОЙ (/) РАБОЧЕЕ ОБОРУДОВАНИЕ
FIT
1:1
100%

Артикул

Название

Примечание

Количество

|1

418-837-1012

BUCKET ASS'Y

SN: .-UP

1шт.

|1

0

BUCKET ASS'Y

SN: 20001-.

1шт.

|1

418-837-1010

BUCKET ASS'Y

SN: 10001-19999

1шт.

1

0

BUCKET

SN: .-UP

1шт.

|1

0

BUCKET

SN: 20001-.

1шт.

|1

0

BUCKET

SN: 10001-19999

1шт.

2

418-837-1211

EDGE (WELDED)

SN: .-UP

1шт.

|2

418-837-1210

EDGE (WELDED)

SN: 10001-.

1шт.

4

417-70-11860

BUSHING

SN: 10001-UP

4шт.

5

07145-00065

SEAL,DUST

SN: 10001-UP

4шт.

6

07020-00000

FITTING,GREASE

SN: 10001-UP

2шт.

7

418-837-1230

PLATE,L.H. (WELDED)

SN: 10001-UP

1шт.

8

418-837-1240

PLATE,R.H. (WELDED)

SN: 10001-UP

1шт.

9

418-837-1290

COVER

SN: 10001-UP

1шт.

10

01010-51225

BOLT

SN: 10001-UP

4шт.

11

01643-31232

WASHER

SN: 10001-UP

4шт.

12

418-837-1122

CRADLE

SN: ..-UP

1шт.

|12

0

CRADLE

SN: 20001-..

1шт.

|12

418-837-1120

CRADLE

SN: 10001-19999

1шт.

13

418-837-1310

PLATE (WELDED)

SN: 10001-UP

2шт.

14

419-70-11440

SHIM¤ 1.5MM

SN: 10001-UP

4шт.

|14

419-70-11450

SHIM¤ 3.0MM

SN: 10001-UP

2шт.

15

418-837-1250

PIN

SN: 10001-UP

1шт.

16

01010-51625

BOLT

SN: 10001-UP

2шт.

17

421-70-11280

WASHER

SN: 10001-UP

2шт.

18

707-00-90040

CYLINDER ASS'Y

SN: 10001-UP

1шт.

19

424-09-12310

SEAL,DUST

SN: 10001-UP

4шт.

20

418-837-1260

PIN

SN: 10001-UP

2шт.

21

01010-51220

BOLT

SN: 10001-UP

3шт.

22

175-54-34170

WASHER

SN: 10001-UP

3шт.

23

418-70-13160

TOOTH,CORNER¤ L.H.

SN: 10001-UP

1шт.

|23

418-70-13170

TOOTH,CORNER¤ R.H.

SN: 10001-UP

1шт.

24

419-70-13190

SHIM¤ 0.5MM

SN: 10001-UP

4шт.

|24

419-70-13180

SHIM¤ 1.0MM

SN: 10001-UP

4шт.

25

423-70-13180

BOLT

SN: 10001-UP

2шт.

26

02290-11422

NUT

SN: 10001-UP

2шт.

27

418-70-13140

BOLT

SN: 10001-UP

2шт.

28

02290-11422

NUT

SN: 10001-UP

2шт.

29

01643-32260

WASHER

SN: 10001-UP

2шт.

30

418-70-13150

TOOTH

SN: 10001-UP

6шт.

31

419-70-13190

SHIM¤ 0.5MM

SN: 10001-UP

4шт.

|31

419-70-13180

SHIM¤ 1.0MM

SN: 10001-UP

4шт.

32

423-70-13180

BOLT

SN: 10001-UP

6шт.

33

142-70-12260

BOLT

SN: 10001-UP

6шт.

34

02290-11422

NUT

SN: 10001-UP

12шт.

35

07020-00900

FITTING,GREASE

SN: 10001-UP

1шт.

36

07020-00675

FITTING,GREASE

SN: 10001-UP

1шт.

37

423-837-1310

PLATE¤ OPERATING,(NOT SHOWN)

SN: 10001-UP

1шт.

38

418-838-1110

EDGE

SN: 10001-UP

7шт.

39

02090-11480

BOLT

SN: 10001-UP

14шт.

40

01643-22245

WASHER

SN: 10001-UP

14шт.

41

02290-11422

NUT

SN: 10001-UP

14шт.

Выбрано товаров: 52