Запчасти Komatsu WA30-2 РАМА(№-) РАМА И ЧАСТИ КОРПУСА

Схема запчастей Komatsu WA30-2 - РАМА(№-) РАМА И ЧАСТИ КОРПУСА
FIT
1:1
100%

Артикул

Название

Примечание

Количество

|$0

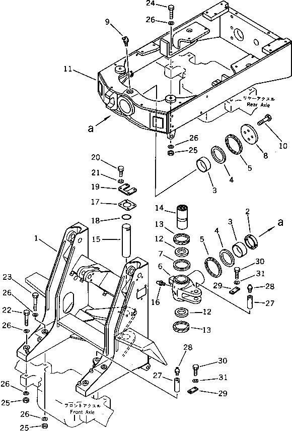
362-46-00040

FRAME ASS'Y

SN: 4102-UP

1шт.

1

0

FRAME

SN: 4102-UP

1шт.

2

362-46-21140

COLLAR

SN: 4102-UP

1шт.

3

362-46-11130

BUSHING

SN: 3001-UP

2шт.

4

362-46-12140

WASHER

SN: 3001-UP

2шт.

5

362-46-12130

SEAL,DUST

SN: 3001-UP

2шт.

|$6

362-46-00050

SHAFT ASS'Y

SN: 4102-UP

1шт.

6

0

SHAFT

SN: 3001-UP

1шт.

7

362-46-22230

COLLAR

SN: 4102-UP

1шт.

8

362-46-22121

HOLDER

SN: 4102-UP

1шт.

9

07020-00675

FITTING,GREASE

SN: 3001-UP

1шт.

10

01010-61650

BOLT

SN: 3001-UP

4шт.

11

362-46-23111

FRAME,REAR

SN: 4102-UP

1шт.

12

362-46-12180

WASHER

SN: 3001-UP

2шт.

13

362-46-12170

SEAL,DUST

SN: 3001-UP

2шт.

14

362-46-22150

BUSHING

SN: 4102-UP

1шт.

15

362-46-22160

PIN

SN: 4102-UP

1шт.

16

07020-00000

FITTING,GREASE

SN: 3001-UP

1шт.

17

362-46-22220

SEAT

SN: 4102-UP

1шт.

18

07000-02060

O-RING

SN: 3001-UP

1шт.

19

09256-06009

LOCK

SN: 4102-UP

1шт.

20

01010-31435

BOLT

SN: 3001-UP

4шт.

21

01602-01442

WASHER,SPRING

SN: 3001-UP

4шт.

22

01011-52090

BOLT

SN: 4102-UP

2шт.

23

362-46-21210

BOLT

SN: 4102-UP

2шт.

24

01011-32005

BOLT

SN: 3001-UP

4шт.

25

07165-12022

NUT

SN: 3001-UP

8шт.

26

01643-32060

WASHER

SN: 3001-UP

16шт.

27

362-46-12210

PIN

SN: 3001-UP

2шт.

28

07020-00000

FITTING,GREASE

SN: 3001-UP

2шт.

29

04082-00212

LOCK

SN: 3001-UP

2шт.

30

01010-31225

BOLT

SN: 3001-UP

4шт.

31

01602-01236

WASHER,SPRING

SN: 3001-UP

4шт.

Выбрано товаров: 33