Запчасти Komatsu WA300-1 КОРПУС ТРАНСМИССИИ (/)(№-9999) ТРАНСМИССИЯ

Схема запчастей Komatsu WA300-1 - КОРПУС ТРАНСМИССИИ (/)(№-9999) ТРАНСМИССИЯ
FIT
1:1
100%

Артикул

Название

Примечание

Количество

|1

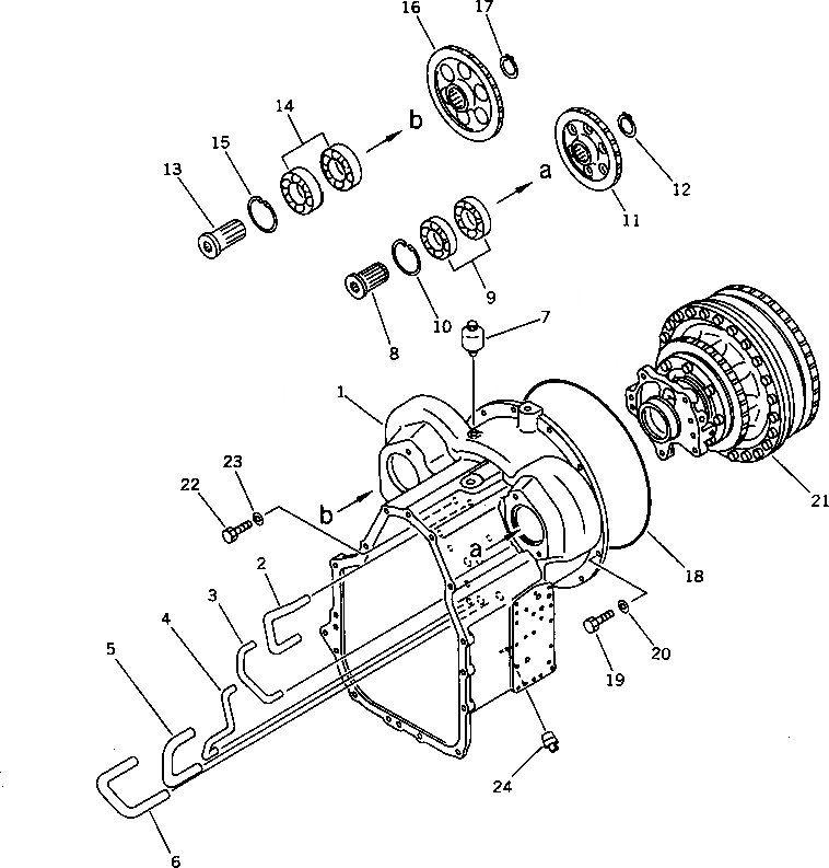
419-15-11001

TRANSMISSION ASS'Y

SN: 20001-29999

2шт.

|1

418-15-18020

CASE ASS'Y

SN: 20001-@

1шт.

|1

0

CASE ASS'Y

SN: 20001-@

1шт.

|$$4

(419-15-18020{419-15-13242¤}

-1шт.

|$$5

06030-06310)

-1шт.

1

0

CASE

SN: 20001-@

1шт.

2

0

TUBE

SN: 20001-@

1шт.

3

0

TUBE

SN: 20001-@

1шт.

4

0

TUBE

SN: 20001-@

1шт.

5

0

TUBE

SN: 20001-@

1шт.

6

0

TUBE

SN: 20001-@

1шт.

7

07030-00252

BREATHER

SN: 10001-@

1шт.

8

419-15-14140

SHAFT

SN: 10001-@

1шт.

9

06030-06209

BEARING

SN: 10001-@

2шт.

10

04065-08530

RING,SNAP

SN: 10001-@

1шт.

11

419-15-14150

GEAR¤ 39 TEETH

SN: 10001-@

1шт.

12

04064-04518

RING,SNAP

SN: 10001-@

1шт.

13

419-15-14110

SHAFT

SN: 10001-29999

1шт.

14

419-15-14130

BEARING

SN: 10001-29999

2шт.

15

04065-01030

RING,SNAP

SN: 10001-29999

1шт.

16

417-15-14130

GEAR¤ 44 TEETH

SN: 10001-29999

1шт.

17

04064-04518

RING,SNAP

SN: 10001-29999

1шт.

18

424-13-11110

O-RING (KIT)

SN: 10001-@

1шт.

19

01010-31030

BOLT

SN: 10001-@

12шт.

20

01643-31032

WASHER

SN: 10001-@

12шт.

21

711-52-00011

TORQUE CONVERTER A.

SN: (2829)-@

1шт.

|21

711-52-00010

TORQUE CONVERTER A.

SN: 10001-(2828)

1шт.

22

01010-31235

BOLT

SN: 10001-@

5шт.

23

01643-31232

WASHER

SN: 10001-@

5шт.

24

07042-01019

PLUG

SN: 20001-@

1шт.

Выбрано товаров: 30