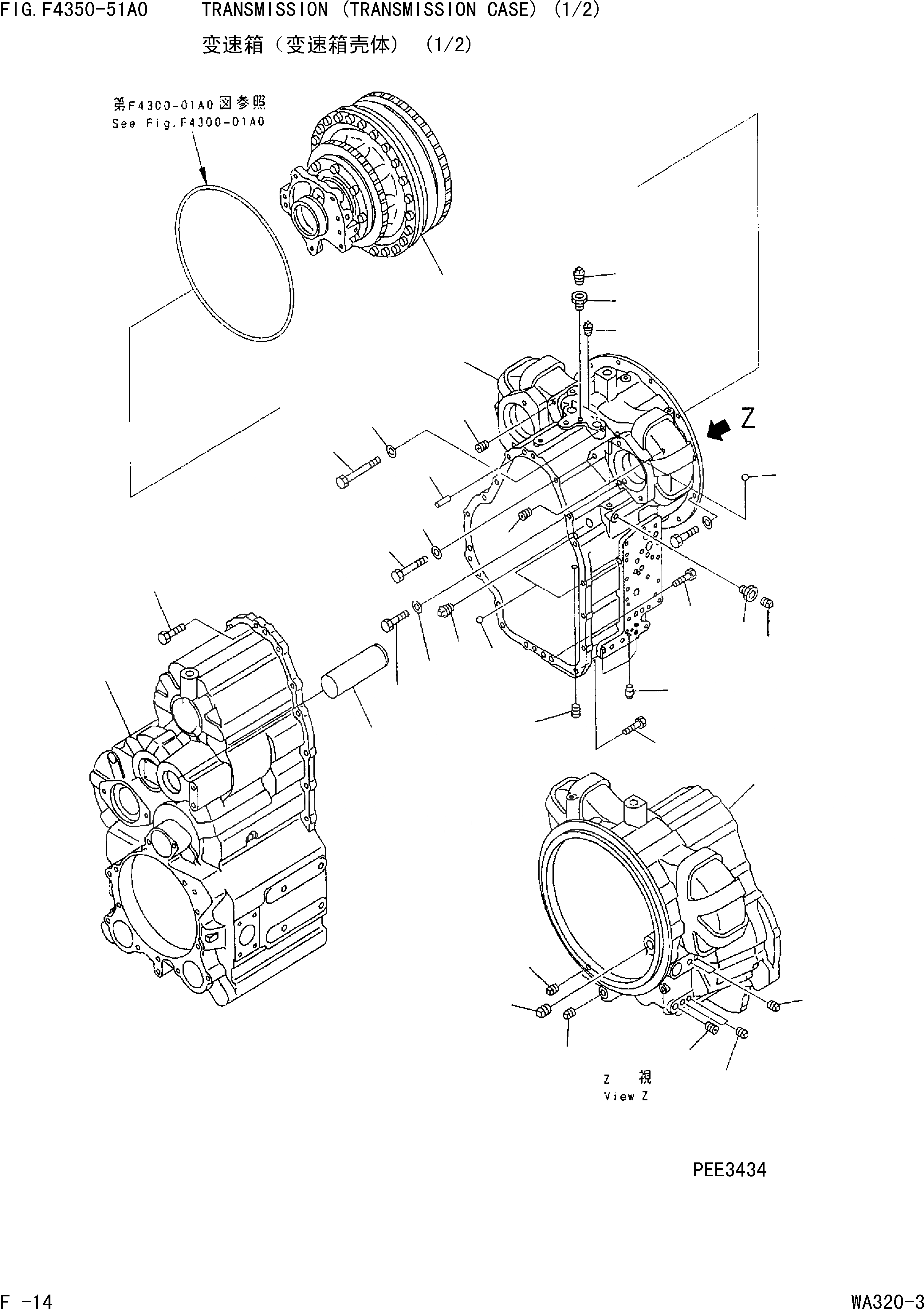
Запчасти Komatsu WA320-3 ТРАНСМИССИЯ(КОРПУС ТРАНСМИССИИ)(/) F[ТРАНСМИССИЯ]

Схема запчастей Komatsu WA320-3 - ТРАНСМИССИЯ(КОРПУС ТРАНСМИССИИ)(/) F[ТРАНСМИССИЯ]
1
13
12
10
4
7
19
20
14
20
17
7
6
16
12
8
11
15
4
3
18
20
9
6
5
2
15
11
9
11
5
8
8
FIT
1:1
100%

Артикул

Название

Примечание

Количество

|$0

714-16-20001

TRANSMISSION ASS'Y THESE ASSEMBLIES CONSISTS OF ALL PARTS SHOWN IN FIGS.F4350-51A0 TO F4350-68A0

Field_1: 15001-

1шт.

1

711-52-00350

TORQUE CONVERTER A

Field_1: 15001-

1шт.

|$2

714-13-11110

CASE ASS'Y,FRONT

Field_1: 15001-

1шт.

2

714-12-11212

CASE,FRONT

Field_1: 15001-

1шт.

3

714-12-16510

SHAFT,IDLER

Field_1: 15001-

1шт.

|$5

714-13-11121

CASE ASS'Y,REAR

Field_1: 15001-

1шт.

4

714-16-21120

CASE,REAR

Field_1: 15001-

1шт.

5

07043-70312

PLUG

Field_1: 15001-

2шт.

6

714-11-19390

BALL

Field_1: 15001-

3шт.

7

419-15-12750

ORIFICE

Field_1: 15001-

2шт.

8

07042-80108

PLUG

Field_1: 15001-

5шт.

9

07043-00617

PLUG

Field_1: 15001-

2шт.

10

07043-70617

PLUG

Field_1: 15001-

2шт.

11

07043-70211

PLUG

Field_1: 15001-

5шт.

12

21T-38-11390

BUSHING

Field_1: 15001-

2шт.

13

07043-70108

PLUG

Field_1: 15001-

1шт.

14

04020-01434

PIN,DOWEL

Field_1: 15001-

2шт.

15

01010-81240

BOLT

Field_1: 15001-

14шт.

16

01010-81235

BOLT

Field_1: 15001-

2шт.

17

01010-81295

BOLT

Field_1: 15001-

3шт.

18

01010-81265

BOLT

Field_1: 15001-

1шт.

19

01011-81225

BOLT

Field_1: 15001-

1шт.

20

01643-31232

WASHER

Field_1: 15001-

5шт.

21

419-15-18131

LIQUID GASKET,(NOT SHOWN)

Field_1: 15001-

1шт.

|$24

-1шт.

Выбрано товаров: 25