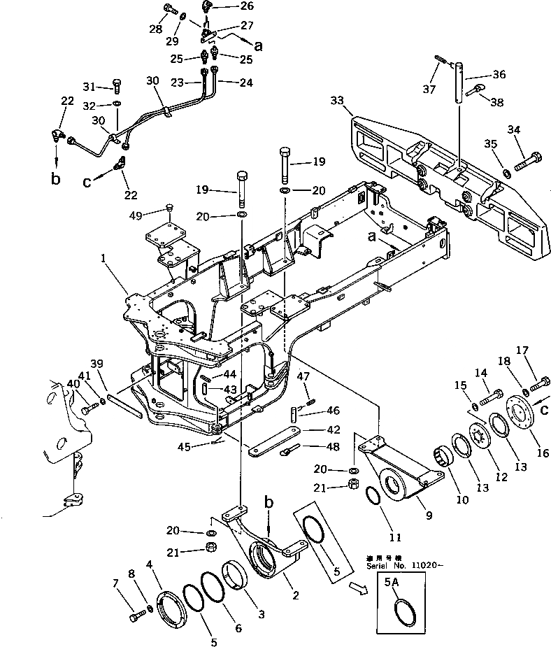
Запчасти Komatsu WA400-1 ЗАДН. РАМА(№-9999) РАМА И ЧАСТИ КОРПУСА

Схема запчастей Komatsu WA400-1 - ЗАДН. РАМА(№-9999) РАМА И ЧАСТИ КОРПУСА
FIT
1:1
100%

Артикул

Название

Примечание

Количество

1

424-46-12111

FRAME,REAR

SN: 10001-19999

1шт.

|2

424-46-00020

SUPPORT ASS'Y,FRONT

SN: 10001-19999

1шт.

2

0

SUPPORT,FRONT

SN: 10794-19999

1шт.

|2

0

SUPPORT,FRONT

SN: 10001-10793

1шт.

3

424-46-12162

BUSHING,FRONT

SN: 10001-19999

1шт.

4

424-46-12310

RETAINER

SN: 10001-@

1шт.

5

421-46-15112

PACKING

SN: 11160-19999

1шт.

|5

0

PACKING

SN: 11020-11159

1шт.

|5

0

O-RING

SN: 10001-11019

2шт.

5A

421-46-15121

PACKING

SN: 11160-19999

1шт.

|5A

0

PACKING

SN: 11020-11159

1шт.

6

07000-05305

O-RING

SN: 10001-@

1шт.

7

01010-51235

BOLT

SN: 10001-@

6шт.

8

01643-31232

WASHER

SN: 10001-@

6шт.

|9

421-46-00020

SUPPORT ASS'Y,REAR

SN: 10001-19999

1шт.

9

0

SUPPORT,REAR

SN: 10001-19999

1шт.

10

424-46-12172

BUSHING,REAR

SN: 10001-@

1шт.

11

421-46-15132

PACKING

SN: 11160-19999

1шт.

|11

0

PACKING

SN: 11020-11159

1шт.

|11

0

O-RING

SN: 10001-11019

1шт.

12

424-46-12221

PLATE,THRUST

SN: 10001-@

1шт.

13

424-46-12181

WASHER,THRUST

SN: 10001-@

2шт.

14

01010-31670

BOLT

SN: 10001-@

8шт.

15

01643-31645

WASHER

SN: 10001-@

8шт.

16

424-46-12191

COVER

SN: 10001-@

1шт.

17

01010-31660

BOLT

SN: 10588-19999

8шт.

|17

01010-31655

BOLT

SN: 10001-10587

8шт.

18

01643-31645

WASHER

SN: 10001-@

8шт.

19

01011-62710

BOLT

SN: 10001-19999

8шт.

|19

0

BOLT

SN: (10001-10267)

8шт.

20

01643-32780

WASHER

SN: 10001-19999

16шт.

21

01580-02722

NUT

SN: 11080-19999

8шт.

|21

0

NUT

SN: 10001-11079

8шт.

22

07217-50712

ELBOW

SN: 10001-19999

2шт.

23

424-46-12253

TUBE

SN: 10505-19999

1шт.

|23

0

TUBE

SN: 10001-10504

1шт.

24

424-46-12261

TUBE

SN: 10001-19999

1шт.

25

07214-50710

CONNECTOR

SN: 10001-19999

2шт.

26

07020-00900

FITTING,GREASE

SN: 10001-19999

2шт.

27

424-46-12330

BLOCK

SN: 10001-19999

1шт.

28

01010-51020

BOLT

SN: 10001-19999

2шт.

29

01643-31032

WASHER

SN: 10001-19999

2шт.

30

421-46-12980

CLIP

SN: 10001-19999

2шт.

31

01010-51020

BOLT

SN: 10001-19999

2шт.

32

01643-31032

WASHER

SN: 10001-19999

2шт.

33

424-46-13211

WEIGHT,COUNTER 700KG

SN: 10001-19999

1шт.

|33

424-974-1110

WEIGHT,COUNTER 1560KG (FOR GRAPPLE)

SN: 10001-19999

1шт.

34

01011-52430

BOLT

SN: 10001-19999

4шт.

35

01643-32460

WASHER

SN: 10001-19999

4шт.

36

424-46-13221

PIN

SN: 10001-@

1шт.

37

04025-01000

PIN,SPRING

SN: 10001-@

2шт.

38

426-46-12280

PIN,LINCH

SN: 10001-@

1шт.

39

423-46-12170

PLATE

SN: 10001-19999

1шт.

40

01010-51030

BOLT

SN: 10001-19999

2шт.

41

01643-31032

WASHER

SN: 10001-19999

2шт.

42

424-46-12131

BAR,LOCK

SN: 10001-19999

1шт.

43

421-46-12721

PIN

SN: 10001-@

1шт.

44

04025-01065

PIN,SPRING

SN: 10001-@

1шт.

45

04025-01065

PIN,COTTER

SN: 10990-19999

1шт.

|45

0

PIN,COTTER

SN: 10001-10989

1шт.

46

421-46-12731

PIN

SN: 10001-@

1шт.

47

04025-01065

PIN,SPRING

SN: 10001-@

2шт.

48

421-46-12740

PIN,LINCH

SN: 10001-@

1шт.

49

07049-02430

PLUG

SN: 10001-19999

8шт.

Выбрано товаров: 64