Запчасти Komatsu WA400-1 ЗАДН. РАМА(№-) РАМА И ЧАСТИ КОРПУСА

Схема запчастей Komatsu WA400-1 - ЗАДН. РАМА(№-) РАМА И ЧАСТИ КОРПУСА
FIT
1:1
100%

Артикул

Название

Примечание

Количество

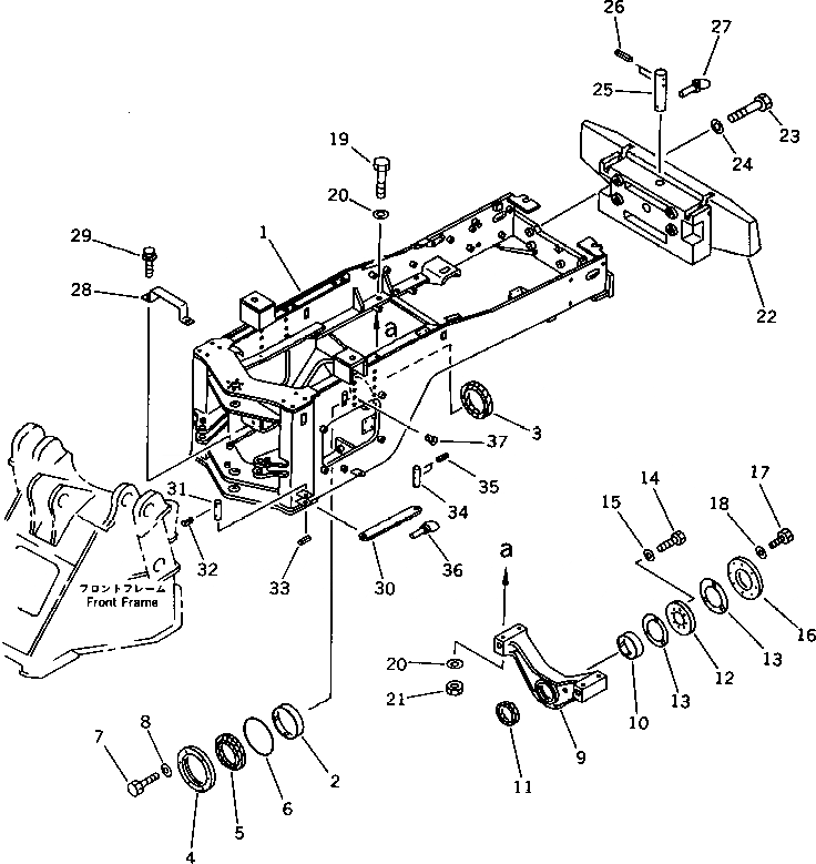
1

424-46-12620

FRAME,REAR

SN: 20001-UP

1шт.

2

424-46-12162

BUSHING,FRONT

SN: 20001-UP

1шт.

3

421-46-15121

PACKING

SN: 20001-UP

1шт.

4

424-46-12310

RETAINER

SN: 10001-UP

1шт.

5

421-46-15112

PACKING

SN: 20001-UP

1шт.

6

07000-05305

O-RING

SN: 10001-UP

1шт.

7

01010-51235

BOLT

SN: 10001-UP

6шт.

8

01643-31232

WASHER

SN: 10001-UP

6шт.

9

424-46-12156

SUPPORT

SN: 20010-UP

1шт.

|9

0

SUPPORT

SN: 20001-20009

1шт.

10

424-46-12172

BUSHING

SN: 10001-UP

1шт.

11

421-46-15132

PACKING

SN: 20001-UP

1шт.

12

424-46-12221

PLATE,THRUST

SN: 10001-UP

1шт.

13

424-46-12182

WASHER,THRUST

SN: 20145-UP

2шт.

|13

0

WASHER,THRUST

SN: 10001-20144

2шт.

14

01010-31670

BOLT

SN: 10001-UP

8шт.

15

01643-31645

WASHER

SN: 10001-UP

8шт.

16

424-46-12191

COVER

SN: 10001-UP

1шт.

17

01010-31660

BOLT

SN: 20001-UP

8шт.

18

01643-31645

WASHER

SN: 10001-UP

8шт.

19

01011-62790

BOLT

SN: 20001-UP

4шт.

20

01643-32780

WASHER

SN: 20001-UP

8шт.

21

01580-02722

NUT

SN: 20001-UP

4шт.

22

423-46-13313

WEIGHT,COUNTER

SN: 20001-UP

1шт.

|22

424-974-1111

WEIGHT,COUNTER (FOR LOG GRAPPLE)

SN: 20001-UP

1шт.

23

01011-32455

BOLT

SN: 20001-UP

4шт.

|23

423-974-1120

BOLT,(FOR LOG GRAPPLE)

SN: 20001-UP

4шт.

24

22X-22-11280

WASHER

SN: 20001-UP

4шт.

25

424-46-13221

PIN

SN: 10001-UP

1шт.

26

04025-01000

PIN,SPRING

SN: 10001-UP

2шт.

27

426-46-12280

PIN,LINCH

SN: 10001-UP

1шт.

28

423-46-12171

PLATE

SN: 20001-UP

1шт.

29

01435-01225

BOLT

SN: 20001-UP

2шт.

30

421-46-12920

BAR,LOCK

SN: 20001-UP

1шт.

31

421-46-12721

PIN

SN: 10001-UP

1шт.

32

04025-01065

PIN,SPRING

SN: 10001-UP

1шт.

33

04025-01065

PIN,SPRING

SN: 20001-UP

1шт.

34

421-46-12731

PIN

SN: 10001-UP

1шт.

35

04025-01065

PIN,SPRING

SN: 10001-UP

2шт.

36

421-46-12740

PIN,LINCH

SN: 10001-UP

1шт.

37

07049-03038

PLUG

SN: 20034-UP

8шт.

|37

07049-03342

PLUG

SN: 20001-20033

8шт.

Выбрано товаров: 42