Запчасти Komatsu WA450-1 ТРУБКИ КОНДИЦИОНЕРА (DAIKIN) (/)(№-) РАМА И ЧАСТИ КОРПУСА

Схема запчастей Komatsu WA450-1 - ТРУБКИ КОНДИЦИОНЕРА (DAIKIN) (/)(№-) РАМА И ЧАСТИ КОРПУСА
FIT
1:1
100%

Артикул

Название

Примечание

Количество

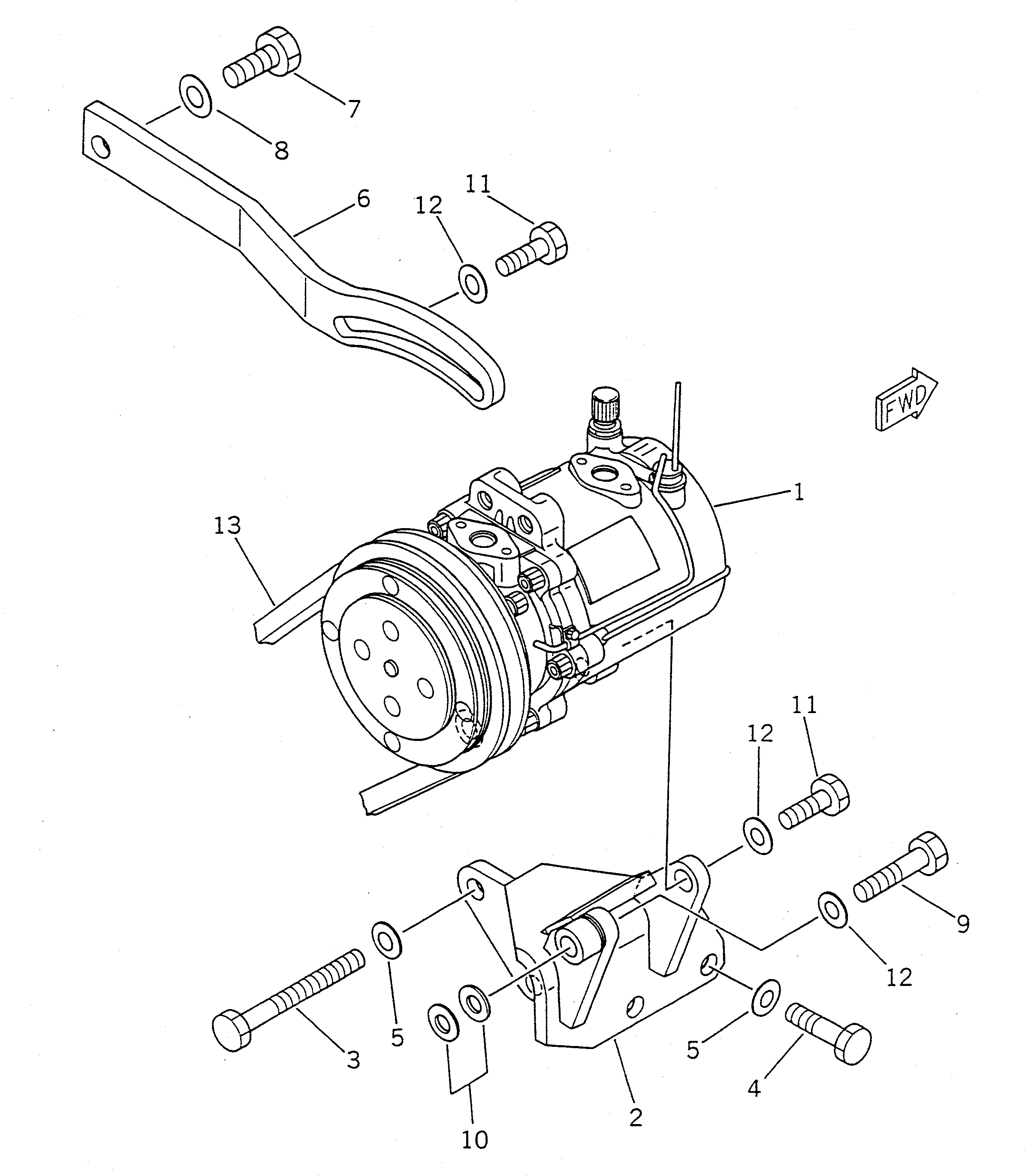
1

421-07-11712

COMPRESSOR ASS'Y,(SEE FIG.5517)

SN: 10001-11016

1шт.

2

421-07-11871

BRACKET

SN: 10001-11016

1шт.

3

01010-51090

BOLT

SN: 10001-11016

2шт.

4

01010-51040

BOLT

SN: 10001-11016

2шт.

5

01643-31032

WASHER

SN: 10001-11016

4шт.

6

421-07-11881

PLATE,ADJUST

SN: 10001-11016

1шт.

7

01010-51230

BOLT

SN: 10001-11016

1шт.

8

01643-31232

WASHER

SN: 10001-11016

1шт.

9

01010-51050

BOLT

SN: 10001-11016

1шт.

10

6113-63-1630

SHIM, 0.2MM

SN: 10001-11016

-2шт.

10

6113-63-1640

SHIM, 0.5MM

SN: 10001-11016

-2шт.

11

01010-51030

BOLT

SN: 10001-11016

3шт.

12

01643-31032

WASHER

SN: 10001-11016

4шт.

13

04120-21755

V-BELT

SN: 10001-11016

1шт.

Выбрано товаров: 14