Запчасти Komatsu WA450-1 КОРПУС ПЕРЕДАЧИ(№-9999) ГИДРОТРАНСФОРМАТОР И ТРАНСМИССИЯ

Схема запчастей Komatsu WA450-1 - КОРПУС ПЕРЕДАЧИ(№-9999) ГИДРОТРАНСФОРМАТОР И ТРАНСМИССИЯ
FIT
1:1
100%

Артикул

Название

Примечание

Количество

|$0

421-15-01001

TRANSMISSION ASS'Y

SN: 10560-19999

1шт.

|$1

0

TRANSMISSION ASS'Y

SN: 10001-10559

1шт.

|$2

421-15-00012

TRANSMISSION ASS'Y

SN: 10560-19999

1шт.

|$3

0

TRANSMISSION ASS'Y

SN: 10001-10559

1шт.

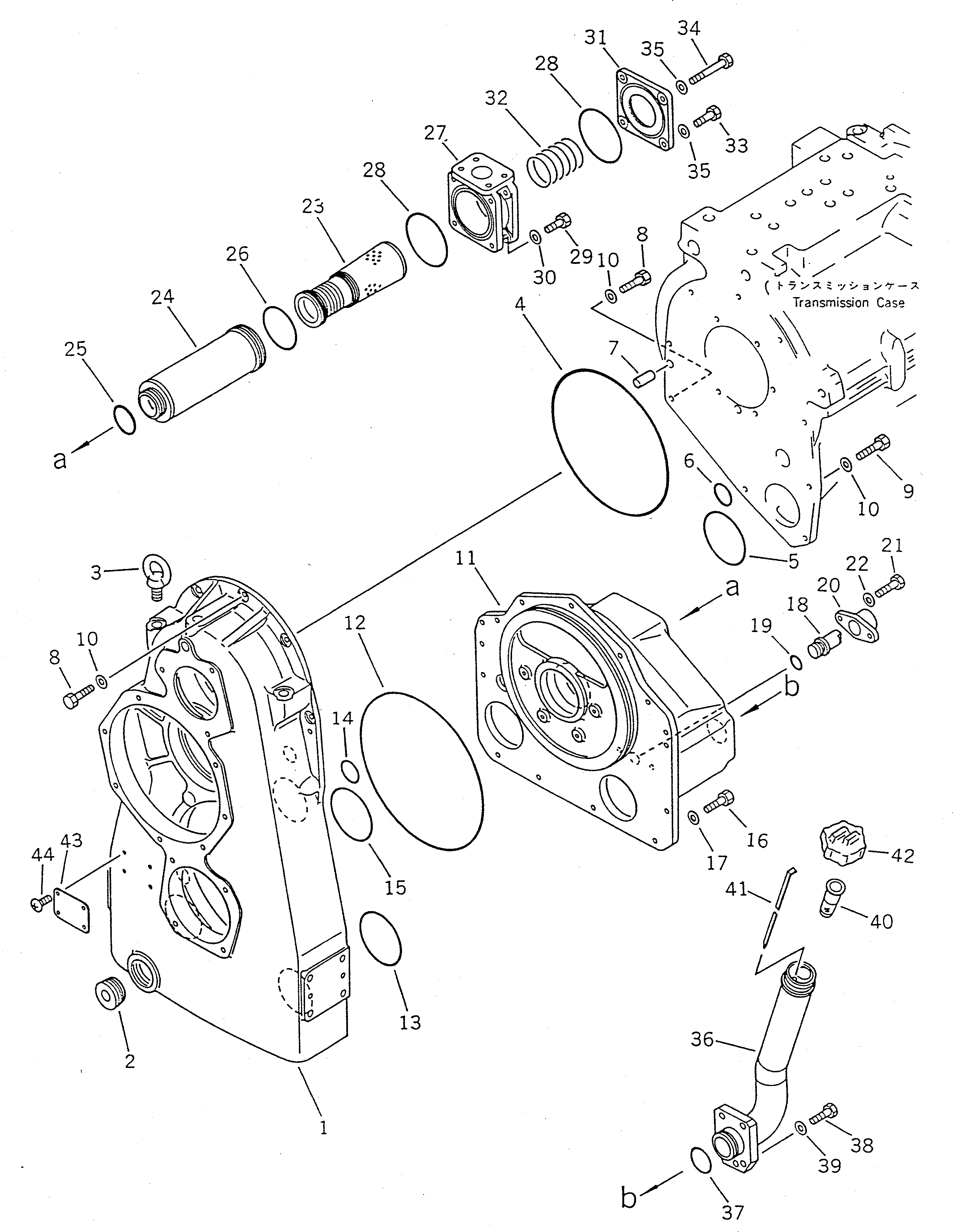
1

421-15-13115

CASE

SN: 10001-@

1шт.

2

07043-72026

PLUG

SN: 10001-@

1шт.

3

04530-02030

BOLT

SN: 10001-@

2шт.

4

07000-05300

O-RING (K2)

SN: 10001-@

1шт.

5

07000-02110

O-RING (K2)

SN: 10001-@

1шт.

6

07000-73045

O-RING (K2)

SN: 10001-@

1шт.

7

04020-01638

PIN,DOWEL

SN: 10001-@

1шт.

8

01010-51235

BOLT

SN: 10001-@

6шт.

9

01010-51240

BOLT

SN: 10001-@

3шт.

10

01643-31232

WASHER

SN: 10001-@

9шт.

11

421-15-13120

CASE

SN: 10001-@

1шт.

12

07000-05330

O-RING (K2)

SN: 10001-@

1шт.

13

07000-02075

O-RING (K2)

SN: 10001-@

1шт.

14

07000-02060

O-RING (K2)

SN: 10001-@

1шт.

15

07000-02110

O-RING (K2)

SN: 10001-@

1шт.

16

01010-51235

BOLT

SN: 10001-@

13шт.

17

01643-31232

WASHER

SN: 10001-@

13шт.

18

424-15-13820

PLUG

SN: 10001-@

1шт.

19

07002-02434

O-RING (K2)

SN: 10001-@

1шт.

20

424-15-13810

COVER

SN: 10001-@

1шт.

21

01010-51230

BOLT

SN: 10001-@

2шт.

22

01643-31232

WASHER

SN: 10001-@

2шт.

23

425-15-11710

MAGNET ASS'Y

SN: 10001-@

1шт.

24

256-15-11510

CASE

SN: 10001-@

1шт.

25

07000-02055

O-RING (K2)

SN: 10001-@

1шт.

26

07000-02090

O-RING (K2)

SN: 10001-@

1шт.

27

421-15-13290

FLANGE

SN: 10001-@

1шт.

28

07000-02110

O-RING (K2)

SN: 10001-@

2шт.

29

01010-51230

BOLT

SN: 10001-@

2шт.

30

01643-31232

WASHER

SN: 10001-@

2шт.

31

421-15-13181

COVER

SN: 10001-@

1шт.

32

287-15-11560

SPRING, (L=114.0)

SN: 10001-@

1шт.

33

01010-51230

BOLT

SN: 10001-@

2шт.

34

01010-51290

BOLT

SN: 10001-@

2шт.

35

01643-31232

WASHER

SN: 10001-@

4шт.

36

421-15-18113

FILLER

SN: 10001-19999

1шт.

37

07000-33048

O-RING

SN: 10001-@

1шт.

38

01010-51240

BOLT

SN: 10001-@

4шт.

39

01643-31232

WASHER

SN: 10001-@

4шт.

40

07056-10045

STRAINER

SN: 10001-@

1шт.

41

421-15-18132

GAUGE

SN: 10001-19999

1шт.

42

07051-00000

CAP

SN: 10001-@

1шт.

42

07051-00003

GASKET

SN: 10001-@

1шт.

43

09608-05080

PLATE, NAME,(LIMITED SUPPLY)

SN: 10001-@

1шт.

44

04418-03060

SCREW

SN: 10001-@

4шт.

Выбрано товаров: 49