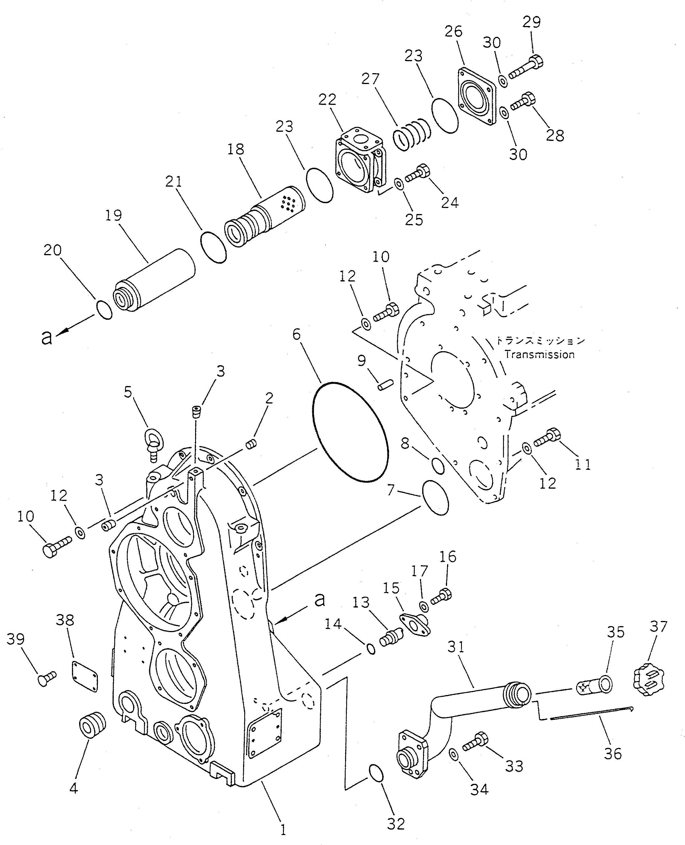
Запчасти Komatsu WA450-1 КОРПУС ПЕРЕДАЧИ(№()-) ТРАНСМИССИЯ

Схема запчастей Komatsu WA450-1 - КОРПУС ПЕРЕДАЧИ(№()-) ТРАНСМИССИЯ
FIT
1:1
100%

Артикул

Название

Примечание

Количество

|1

421-15-00014

TRANSMISSION ASS'Y

SN: (3743)-UP

1шт.

|1

0

TRANSMISSION ASS'Y

SN: 20001-(3742)

1шт.

|1

421-15-00160

CASE ASS'Y

SN: (3421)-UP

1шт.

1

421-15-13116

CASE

SN: (3421)-UP

1шт.

2

711-21-13850

NOZZLE,(D=1.6MM)

SN: (3421)-UP

1шт.

3

07043-70108

PLUG

SN: (3421)-UP

2шт.

4

07043-72026

PLUG

SN: 10001-UP

1шт.

5

04530-02030

BOLT,EYE

SN: 10001-UP

2шт.

6

07000-05300

O-RING (K2)

SN: 10001-UP

1шт.

7

07000-02110

O-RING (K2)

SN: 10001-UP

1шт.

8

07000-73050

O-RING (K2)

SN: (3421)-UP

1шт.

9

04020-01638

PIN,DOWEL

SN: 10001-UP

1шт.

10

01010-51235

BOLT

SN: 10001-UP

6шт.

11

01010-51240

BOLT

SN: 10001-UP

3шт.

12

01643-31232

WASHER

SN: 10001-UP

9шт.

13

424-15-13820

PLUG

SN: 10001-UP

1шт.

14

07002-02434

O-RING (K2)

SN: 10001-UP

1шт.

15

424-15-13810

COVER

SN: 10001-UP

1шт.

16

01010-51230

BOLT

SN: 10001-UP

2шт.

17

01643-31232

WASHER

SN: 10001-UP

2шт.

18

425-15-11710

MAGNET ASS'Y

SN: 10001-UP

1шт.

19

256-15-11510

CASE

SN: 10001-UP

1шт.

20

07000-02055

O-RING (K2)

SN: 10001-UP

1шт.

21

07000-02090

O-RING (K2)

SN: 10001-UP

1шт.

22

421-15-13290

FLANGE

SN: 10001-UP

1шт.

23

07000-02110

O-RING (K2)

SN: 10001-UP

2шт.

24

01010-51230

BOLT

SN: 10001-UP

2шт.

25

01643-31232

WASHER

SN: 10001-UP

2шт.

26

421-15-13181

COVER

SN: 10001-UP

1шт.

27

287-15-11560

SPRING¤ (L=114.0)

SN: 10001-UP

1шт.

28

01010-51230

BOLT

SN: 10001-UP

2шт.

29

01010-51290

BOLT

SN: 10001-UP

2шт.

30

01643-31232

WASHER

SN: 10001-UP

4шт.

31

421-15-18114

FILLER

SN: 20001-UP

1шт.

32

07000-33048

O-RING

SN: 10001-UP

1шт.

33

01010-51240

BOLT

SN: 10001-UP

4шт.

34

01643-31232

WASHER

SN: 10001-UP

4шт.

35

07056-10045

STRAINER

SN: 10001-UP

1шт.

36

421-15-18133

GAUGE

SN: 20001-UP

1шт.

37

07051-00000

CAP

SN: 10001-UP

1шт.

|37

07051-00003

GASKET

SN: 10001-UP

1шт.

38

09608-05080

PLATE¤ NAME,(LIMITED SUPPLY)

SN: 10001-UP

1шт.

39

04418-03060

SCREW

SN: 10001-UP

4шт.

Выбрано товаров: 43