Запчасти Komatsu WA480-6 CENTRAL СМАЗКА (PROGRESSIVE ФИДЕР) (ЗАДН. РАМА) J ОСНОВНАЯ РАМА И ЕЕ ЧАСТИ

Схема запчастей Komatsu WA480-6 - CENTRAL СМАЗКА (PROGRESSIVE ФИДЕР) (ЗАДН. РАМА) J ОСНОВНАЯ РАМА И ЕЕ ЧАСТИ
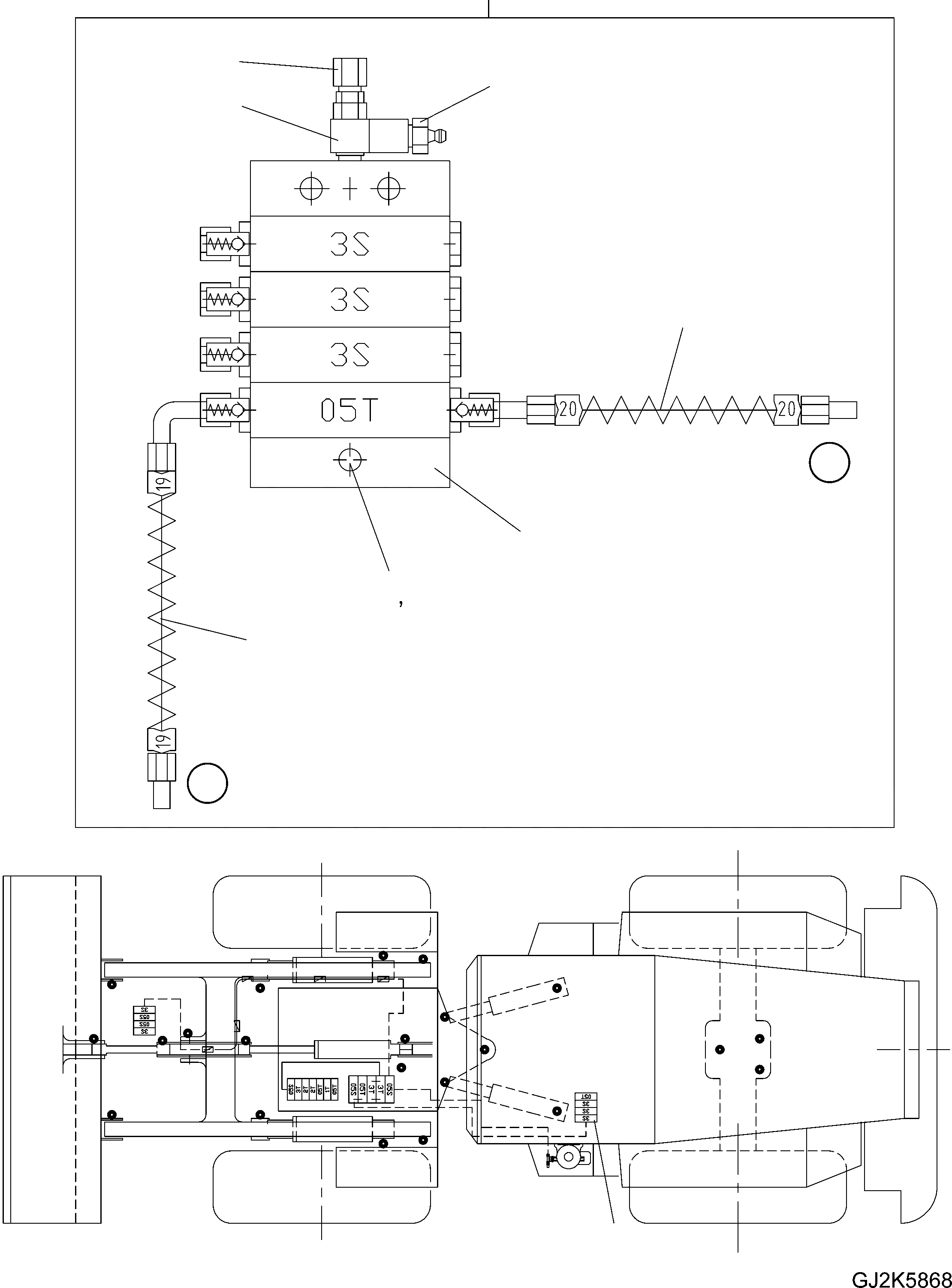
1
6
5
9
3
2
7
8
4
1
019
019
020
020
FIT
1:1
100%

Артикул

Название

Примечание

Количество

1

0

PROGRESSIVE FEEDER

SN: H60051-UP

1шт.

2

425-09-H0640

FEEDER

SN: H60051-UP

1шт.

3

421-09-H4670

HOSE

SN: H60051-UP

1шт.

4

421-09-H3790

HOSE

SN: H60051-UP

1шт.

5

425-09-H0720

ELBOW

SN: H60051-UP

1шт.

6

423-00-H1900

UNION

SN: H60051-UP

1шт.

7

01252-70640

SCREW

SN: H60051-UP

3шт.

8

419-09-H2860

SCREW LOCKING DEVICE

SN: H60051-UP

3шт.

9

421-09-H3870

LUBRICATION NIPPLE

SN: H60051-UP

1шт.

019

LUB. POINT 19

STEERING CYLINDER REAR RIGHT

-1шт.

020

LUB. POINT 20

STEERING CYLINDER REAR LEFT

-1шт.

Выбрано товаров: 11