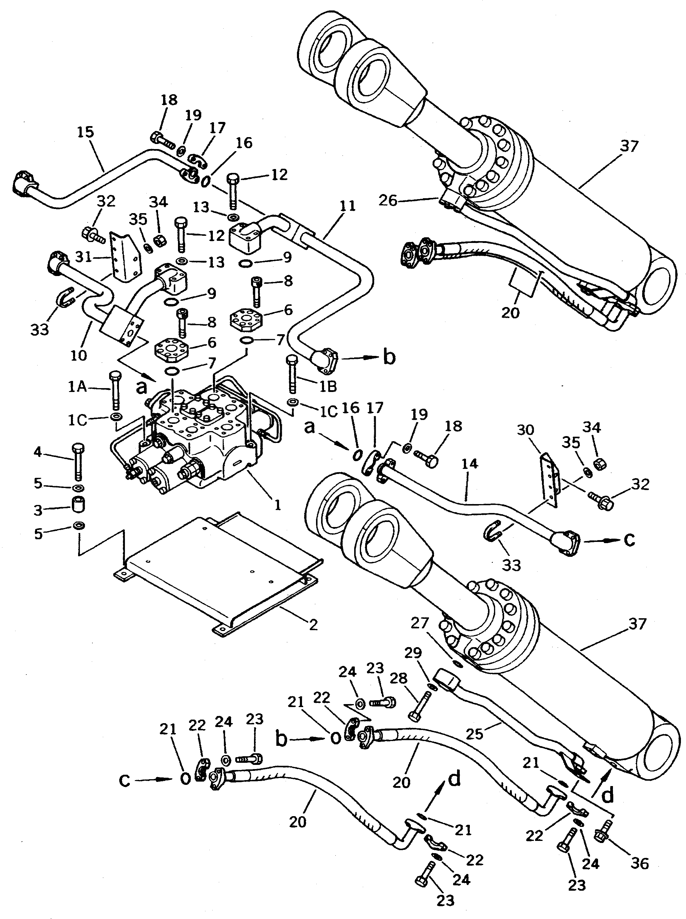
Запчасти Komatsu WA500-1 ГИДРОЛИНИЯ (ЛИНИЯ ГИДРОЦИЛИНДРА ПОДЪЕМА)(№-) УПРАВЛ-Е РАБОЧИМ ОБОРУДОВАНИЕМ

Схема запчастей Komatsu WA500-1 - ГИДРОЛИНИЯ (ЛИНИЯ ГИДРОЦИЛИНДРА ПОДЪЕМА)(№-) УПРАВЛ-Е РАБОЧИМ ОБОРУДОВАНИЕМ
FIT
1:1
100%

Артикул

Название

Примечание

Количество

1

709-12-11901

VALVE ASS'Y

SN: 20001-UP

1шт.

1A

01010-31680

BOLT

SN: 10001-UP

2шт.

1B

01011-31605

BOLT

SN: 10001-UP

1шт.

1C

01643-31645

WASHER

SN: 10001-UP

3шт.

2

425-62-13110

BRACKET

SN: 10001-UP

1шт.

3

421-62-17521

SPACER

SN: 10389-UP

4шт.

4

01010-31680

BOLT

SN: 10001-UP

4шт.

5

01643-31645

WASHER

SN: 10447-UP

8шт.

6

421-62-13740

ADAPTER

SN: 10001-UP

2шт.

7

07000-13048

O-RING

SN: 10001-UP

2шт.

8

01252-41225

BOLT

SN: 10001-UP

8шт.

9

07000-13045

O-RING

SN: 10001-UP

2шт.

10

425-62-13271

TUBE

SN: 10001-UP

1шт.

11

425-62-13231

TUBE

SN: 10001-UP

1шт.

12

01010-81275

BOLT

SN: 10001-UP

8шт.

13

01643-51232

WASHER

SN: 10001-UP

8шт.

14

425-62-13260

TUBE

SN: 10001-UP

1шт.

15

425-62-13220

TUBE

SN: 10001-UP

1шт.

16

07000-13038

O-RING

SN: 10001-UP

2шт.

17

07371-31255

FLANGE

SN: 10001-UP

4шт.

18

07372-21035

BOLT

SN: 10001-UP

8шт.

19

01643-51032

WASHER

SN: 10001-UP

8шт.

20

07124-01212

HOSE

SN: 10001-UP

4шт.

21

07000-13038

O-RING

SN: 10001-UP

8шт.

22

07371-31255

FLANGE

SN: 10001-UP

16шт.

23

07372-21035

BOLT

SN: 10001-UP

32шт.

24

01643-51032

WASHER

SN: 10001-UP

32шт.

25

425-62-13290

TUBE

SN: 10001-UP

1шт.

26

425-62-13280

TUBE

SN: 10001-UP

1шт.

27

07000-13035

O-RING

SN: 10001-UP

2шт.

28

01010-81060

BOLT

SN: 10001-UP

8шт.

29

01643-51032

WASHER

SN: 10001-UP

8шт.

30

425-62-13250

PLATE

SN: 10001-UP

1шт.

31

425-62-13240

PLATE

SN: 10001-UP

1шт.

32

01435-01230

BOLT

SN: 20001-UP

4шт.

33

07283-33450

CLIP

SN: 10001-UP

4шт.

34

01597-01009

NUT

SN: 20001-UP

8шт.

35

01643-31032

WASHER

SN: 10001-UP

8шт.

36

01435-01220

BOLT

SN: 20001-UP

4шт.

37

707-01-01040

CYLINDER ASS'Y,LIFT

SN: 20001-UP

2шт.

Выбрано товаров: 40