Запчасти Komatsu WA500-1 КОРПУС ЗАДНЕГО МОСТА(№-) ВЕДУЩ. ВАЛ¤ ДИФФЕРЕНЦ. И КОЛЕСА

Схема запчастей Komatsu WA500-1 - КОРПУС ЗАДНЕГО МОСТА(№-) ВЕДУЩ. ВАЛ¤ ДИФФЕРЕНЦ. И КОЛЕСА
FIT
1:1
100%

Артикул

Название

Примечание

Количество

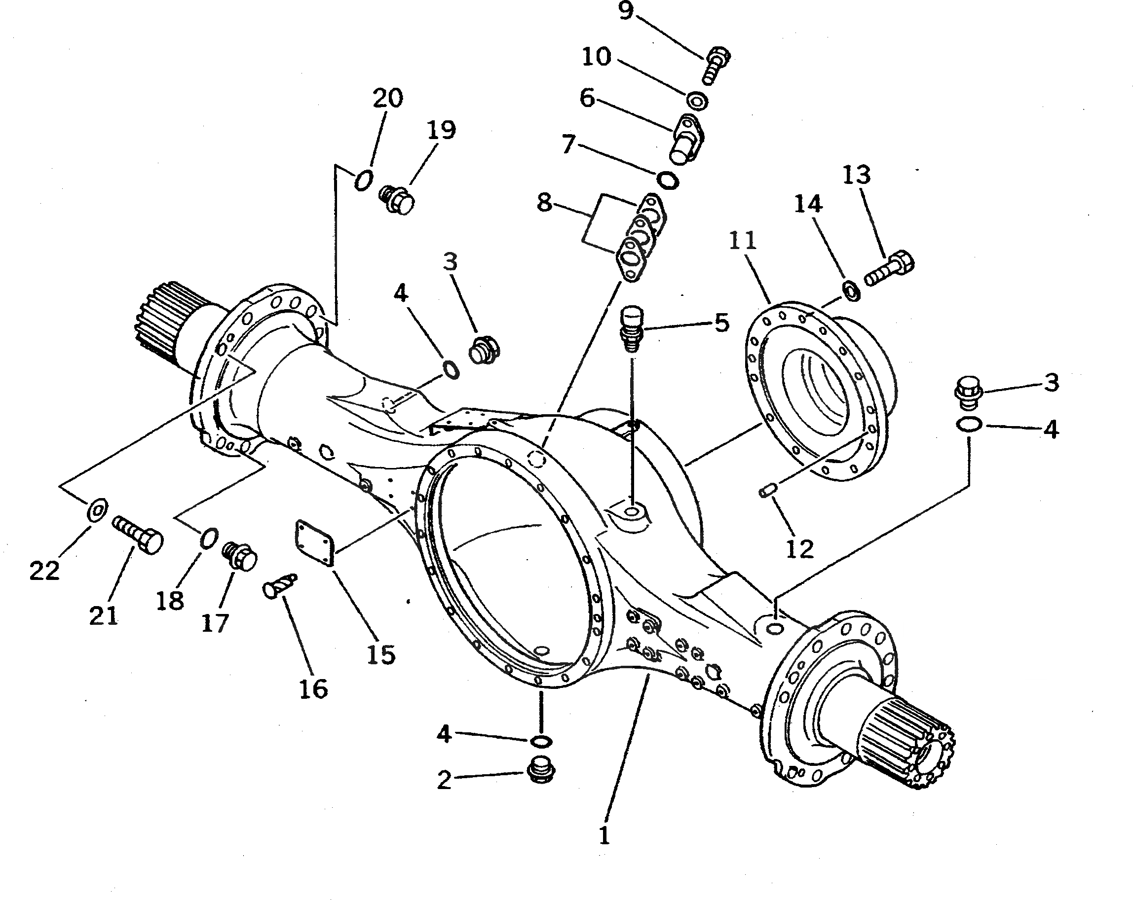
|1

425-23-10007

REAR AXLE ASS'Y

SN: 20001-UP

1шт.

|$$2

THIS ASSEMBLY CONSISTS OF ALL PARTS SHOWN IN FIGS.3201A TO 3231.

-1шт.

|1

425-23-13003

HOUSING ASS'Y

SN: 20001-UP

1шт.

1

425-23-13101

HOUSING

SN: 20001-UP

1шт.

2

07044-13620

PLUG

SN: 20001-UP

1шт.

3

566-16-11351

PLUG

SN: 20001-UP

2шт.

4

07002-13634

O-RING

SN: 10001-UP

3шт.

5

07030-01030

BREATHER

SN: 10001-UP

1шт.

6

425-22-13510

SHAFT

SN: 10001-UP

1шт.

7

07000-13035

O-RING

SN: 10001-UP

1шт.

8

425-22-00060

SHIM KIT

SN: 10001-UP

1шт.

|8

0

SHIM¤ 0.2MM

SN: 10001-UP

4шт.

|8

0

SHIM¤ 0.3MM

SN: 10001-UP

4шт.

|8

0

SHIM¤ 1.0MM

SN: 10001-UP

4шт.

9

01010-61230

BOLT

SN: 10001-UP

2шт.

10

01643-31232

WASHER

SN: 10001-UP

2шт.

11

425-23-13310

SUPPORT

SN: 10001-UP

1шт.

12

04020-01842

PIN,DOWEL

SN: 10001-UP

2шт.

13

01010-61650

BOLT

SN: 10001-UP

14шт.

14

01643-31645

WASHER

SN: 10001-UP

14шт.

15

815-02-10110

PLATE¤ NAME,(LIMITED SUPPLY)

SN: 10001-UP

1шт.

16

04418-13060

SCREW

SN: 10001-UP

4шт.

17

07040-11007

PLUG

SN: 20001-UP

4шт.

18

07002-11023

O-RING

SN: 20001-UP

4шт.

19

07040-12012

PLUG

SN: 20001-UP

2шт.

20

07002-12034

O-RING

SN: 20001-UP

2шт.

21

01010-62060

BOLT

SN: 20001-UP

22шт.

22

01643-32060

WASHER

SN: 20001-UP

22шт.

Выбрано товаров: 28