Запчасти Komatsu WA500-1 ЗАДН. РАМА(№-9999) РАМА И ЧАСТИ КОРПУСА

Схема запчастей Komatsu WA500-1 - ЗАДН. РАМА(№-9999) РАМА И ЧАСТИ КОРПУСА
FIT
1:1
100%

Артикул

Название

Примечание

Количество

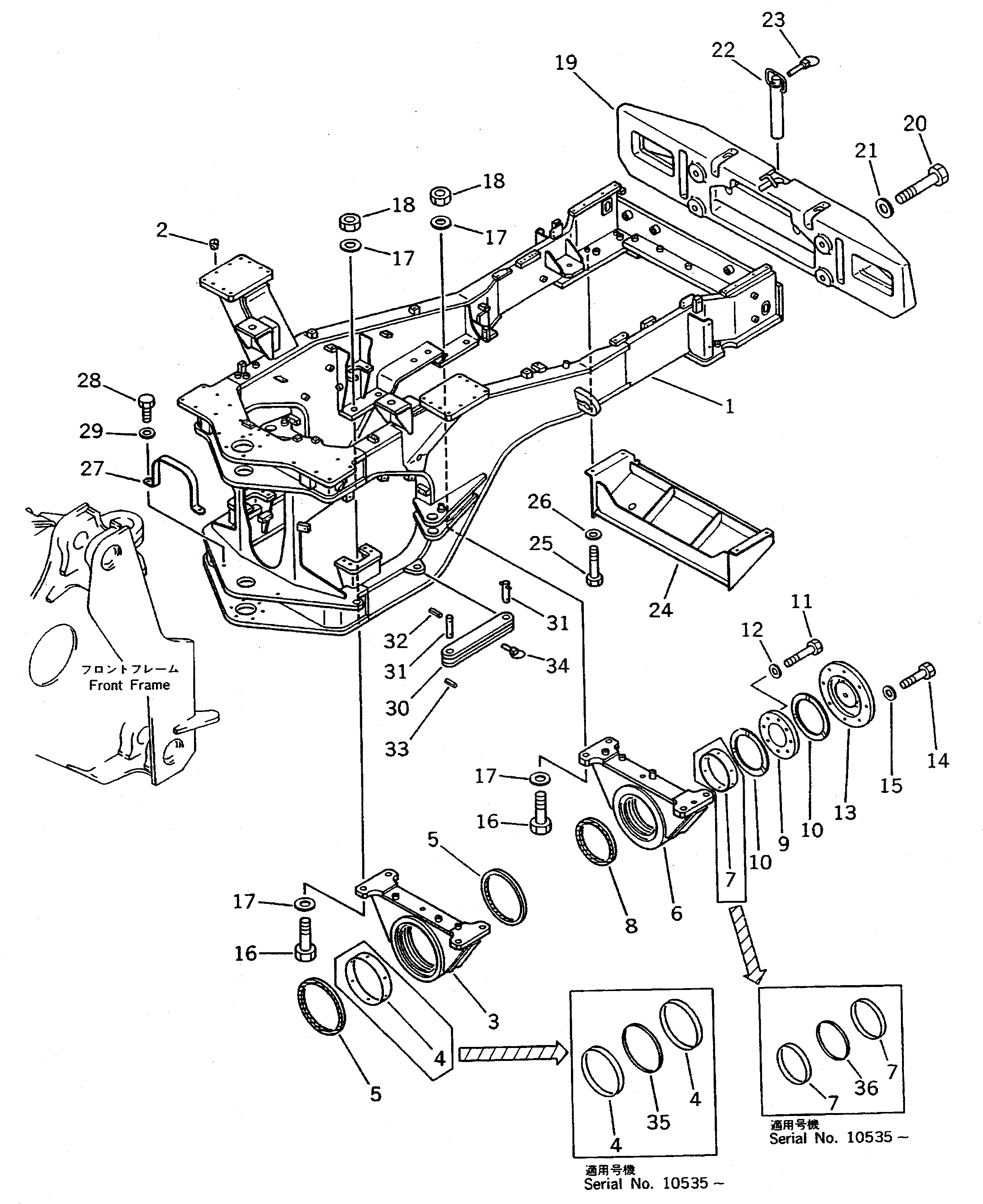
1

425-46-12100

FRAME,REAR

SN: 10001-19999

1шт.

|1

425-971-1120

FRAME,REAR (WITH UNDER GUARD)

SN: 10001-19999

1шт.

|1

425-W90-1310

FRAME,REAR (FOR AIR DRYER)

SN: 10001-19999

1шт.

2

07049-02430

PLUG

SN: 10001-19999

6шт.

3

425-46-12160

SUPPORT,FRONT

SN: 10001-19999

1шт.

4

425-46-12221

PACKING

SN: 10535-19999

2шт.

|4

0

PACKING

SN: 10001-10534

1шт.

|$$8

(425-46-12221(2){425-46-12320)}

-1шт.

5

425-46-12240

SEAL,DUST

SN: 10001-19999

2шт.

6

425-46-12170

SUPPORT,REAR

SN: 10001-19999

1шт.

|6

425-W90-1320

SUPPORT,REAR (FOR AIR DRYER)

SN: 10001-19999

1шт.

7

425-46-12231

PACKING

SN: 10535-19999

2шт.

|7

0

PACKING

SN: 10001-10534

1шт.

|$$14

(425-46-12231(2){425-46-12330)}

-1шт.

8

425-46-12250

SEAL,DUST

SN: 10001-19999

1шт.

9

425-46-12190

PLATE,THRUST

SN: 10001-@

1шт.

10

425-46-12210

WASHER,THRUST

SN: 10001-19999

2шт.

11

01010-31670

BOLT

SN: 10001-@

8шт.

12

01643-31645

WASHER

SN: 10001-@

8шт.

13

425-46-12180

COVER

SN: 10001-@

1шт.

14

01010-31655

BOLT

SN: 10001-@

8шт.

15

01643-31645

WASHER

SN: 10001-@

8шт.

16

01011-63010

BOLT

SN: 10001-19999

8шт.

17

01643-33080

WASHER

SN: 10001-@

16шт.

18

01580-03024

NUT

SN: 10001-@

8шт.

19

425-46-13112

WEIGHT,COUNTER

SN: 10496-@

1шт.

|19

0

WEIGHT,COUNTER

SN: 10001-10495

1шт.

|$$28

(425-46-13112{01011-63080(4))}

-1шт.

20

01011-63080

BOLT

SN: 10496-@

4шт.

|20

01011-63065

BOLT

SN: 10001-10495

4шт.

21

01643-33080

WASHER

SN: 10001-@

4шт.

22

425-46-13121

PIN

SN: 10001-@

1шт.

23

425-46-13130

PIN,LINCH

SN: 10001-@

1шт.

24

425-46-12262

COVER

SN: 10223-19999

1шт.

|24

0

COVER

SN: 10001-10222

1шт.

25

01010-51660

BOLT

SN: 10001-@

4шт.

26

01643-31645

WASHER

SN: 10001-@

4шт.

27

425-46-12280

GUARD

SN: 10001-@

1шт.

28

01010-51640

BOLT

SN: 10001-@

2шт.

29

01643-31645

WASHER

SN: 10001-@

2шт.

30

425-46-12130

BAR,LOCK

SN: 10001-@

1шт.

31

425-46-12270

PIN

SN: 10001-@

2шт.

32

04025-01065

PIN,SPRING

SN: 10001-@

1шт.

33

04025-01065

PIN,SPRING

SN: 10001-@

1шт.

34

421-46-12740

PIN,LINCH

SN: 10001-@

1шт.

35

425-46-12320

PACKING

SN: 10535-19999

1шт.

36

425-46-12330

PACKING

SN: 10535-19999

1шт.

Выбрано товаров: 47