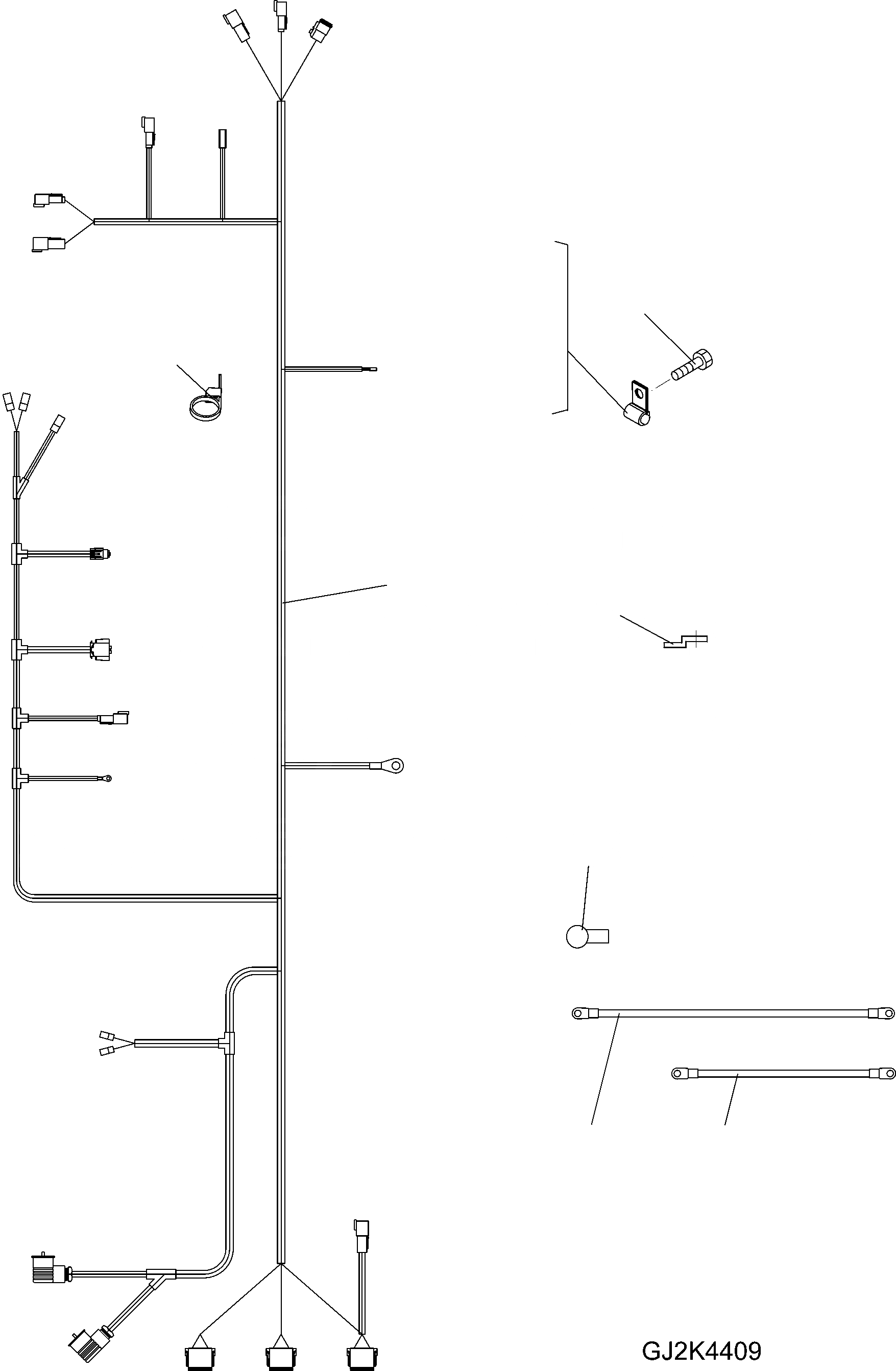
Запчасти Komatsu WA80-5 30 km ЭЛЕКТРИЧ. СИСТЕМА, ЗАДН. РАМА ЭЛЕКТРИЧ. СИСТЕМА

Схема запчастей Komatsu WA80-5 30 km - ЭЛЕКТРИЧ. СИСТЕМА, ЗАДН. РАМА ЭЛЕКТРИЧ. СИСТЕМА
2
4
3
5
8
6
7
1
11
12
9
10
FIT
1:1
100%

Артикул

Название

Примечание

Количество

1

42W-06-22020

HARNESS

1шт.

2

04435-51810

CLIP

1шт.

3

01435-01016

SCREW

7шт.

4

04435-51610

CLIP

1шт.

5

04434-51010

CLIP

1шт.

6

04434-51510

CLIP

1шт.

7

04434-51910

CLIP

1шт.

8

08034-20834

BAND

7шт.

9

42T-06-22120

CABLE

1шт.

10

42T-06-22140

CABLE

1шт.

11

08193-20010

BRACKET

1шт.

12

08038-00519

SECURITY CAP

2шт.

Выбрано товаров: 12