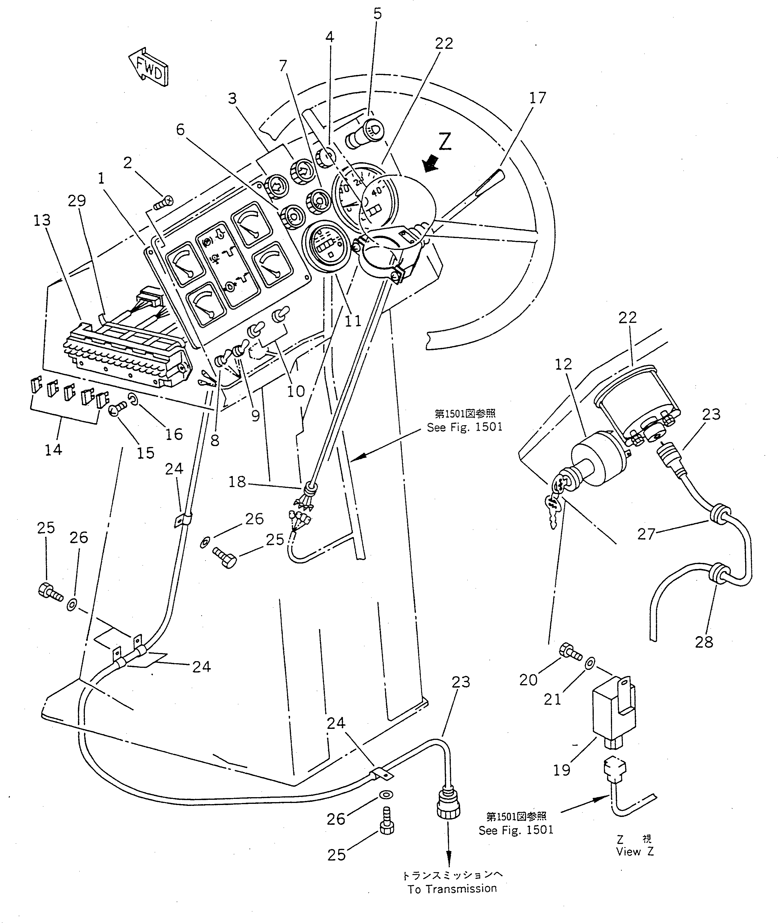
Запчасти Komatsu WR11-1 ПАНЕЛЬ ПРИБОРОВ КОМПОНЕНТЫ ДВИГАТЕЛЯ И ЭЛЕКТРИКА

Схема запчастей Komatsu WR11-1 - ПАНЕЛЬ ПРИБОРОВ КОМПОНЕНТЫ ДВИГАТЕЛЯ И ЭЛЕКТРИКА
FIT
1:1
100%

Артикул

Название

Примечание

Количество

1

417-06-15112

GAUGE CLUSTER

SN: 29005-UP

1шт.

|1

417-06-15330

GAUGE,WATER TEMPERATURE

SN: 29005-UP

1шт.

|1

417-06-15340

GAUGE,OIL TEMPERATURE

SN: 29005-UP

1шт.

|1

417-06-15350

GAUGE,FUEL LEVEL

SN: 29005-UP

1шт.

|1

417-06-15360

GAUGE,VOLT

SN: 29005-UP

1шт.

|1

417-06-15390

PLATE¤ CAUTION

SN: 29005-UP

1шт.

|1

08102-02403

BULB¤ 3W

SN: 29005-UP

8шт.

|1

417-06-15380

SOCKET

SN: 29005-UP

8шт.

|1

417-06-15310

PANEL

SN: 29005-UP

1шт.

|1

417-06-15320

GASKET,PANEL

SN: 29005-UP

1шт.

2

417-06-15510

SCREW

SN: 29005-UP

4шт.

3

566-06-17150

LAMP,TURN SIGNAL

SN: 29005-UP

2шт.

|3

08111-02430

BULB¤ 3W

SN: 29005-UP

1шт.

4

600-815-3730

SIGNAL,HEATER

SN: 29005-UP

1шт.

5

08061-60010

SWITCH,LAMP

SN: 29005-UP

1шт.

6

566-06-17140

LAMP,HIGH BEAM PILOT

SN: 29005-UP

1шт.

|6

08111-02430

BULB¤ 3W

SN: 29005-UP

1шт.

7

417-06-15221

LAMP,WORKING LAMP PILOT

SN: 29005-UP

1шт.

|7

08111-02430

BULB¤ 3W

SN: 29005-UP

1шт.

8

417-06-11650

SWITCH,PARKING LAMP AND T/M CUT OFF

SN: 29005-UP

1шт.

9

417-06-11640

SWITCH,WORKING LAMP AND PILOT CHECK

SN: 29005-UP

1шт.

10

417-06-11630

CAP

SN: 29005-UP

2шт.

11

08687-22403

METER,SERVICE

SN: 29005-UP

1шт.

|11

7815-11-1010

BULB¤ 1.4W

SN: 29005-UP

1шт.

12

08086-10000

SWITCH,STARTING

SN: 29005-UP

1шт.

|12

416-06-11710

SWITCH,STARTING (OEM PART)

SN: 29005-UP

1шт.

13

417-06-12345

FUSE BOX ASS'Y

SN: 29005-UP

1шт.

|13

415-06-12220

BODY,FUSE BOX

SN: 29005-UP

1шт.

|13

415-06-12230

COVER

SN: 29005-UP

1шт.

14

283-06-16190

FUSE¤ 10A

SN: 29005-UP

7шт.

|14

415-06-12330

FUSE¤ 15A

SN: 29005-UP

4шт.

|14

22W-06-13160

FUSE¤ 20A

SN: 29005-UP

2шт.

15

01220-40620

SCREW

SN: 29005-UP

2шт.

16

01602-20619

WASHER,SPRING

SN: 29005-UP

2шт.

17

417-06-11260

SWITCH,TURN SIGNAL

SN: 29005-UP

1шт.

18

417-06-12560

GROMMET

SN: 29005-UP

1шт.

19

22W-06-13251

FLASHER

SN: 29005-UP

1шт.

20

01010-30610

BOLT

SN: 29005-UP

1шт.

21

01643-30623

WASHER

SN: 29005-UP

1шт.

22

417-06-15141

SPEEDOMETER

SN: 29005-UP

1шт.

|22

08111-02430

BULB¤ 3W

SN: 29005-UP

1шт.

23

417-06-11332

CABLE

SN: 29005-UP

1шт.

24

426-06-12730

CLIP

SN: 29005-UP

4шт.

25

01010-51020

BOLT

SN: 29005-UP

4шт.

26

01643-31032

WASHER

SN: 29005-UP

4шт.

27

08037-03614

GROMMET

SN: 29034-UP

1шт.

|27

0

CAP

SN: 29005-29033

1шт.

28

08037-02512

GROMMET

SN: 29034-UP

1шт.

|28

0

CAP

SN: 29005-29033

1шт.

29

08034-00823

BAND

SN: 29005-UP

1шт.

Выбрано товаров: 50