Запчасти Komatsu WR11SS-1 КОРПУС ЗАДНЕГО МОСТА ВЕДУЩ. ВАЛ¤ ДИФФЕРЕНЦ. И КОЛЕСА

Схема запчастей Komatsu WR11SS-1 - КОРПУС ЗАДНЕГО МОСТА ВЕДУЩ. ВАЛ¤ ДИФФЕРЕНЦ. И КОЛЕСА
FIT
1:1
100%

Артикул

Название

Примечание

Количество

|$0

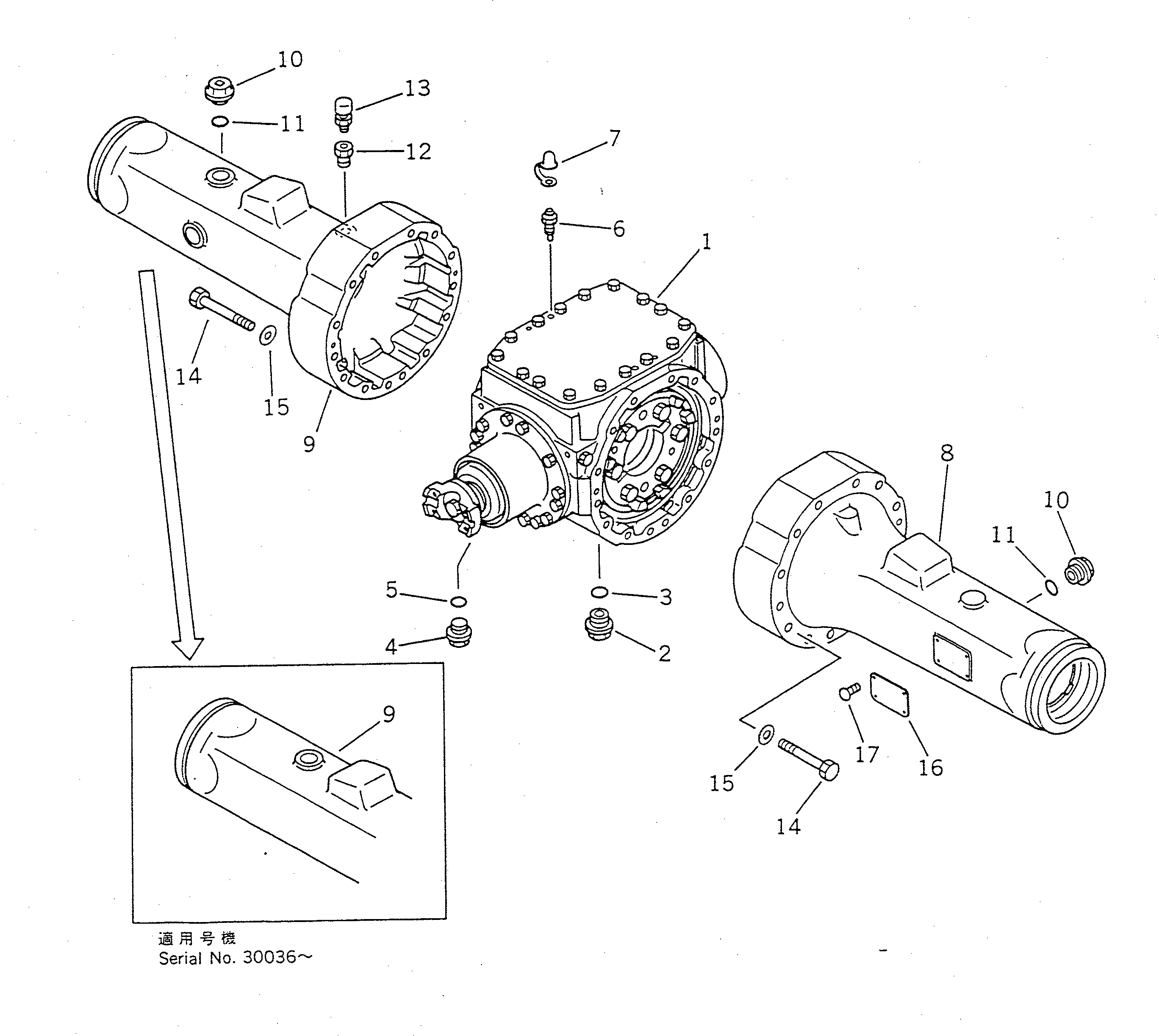
416-23-10020

AXLE ASS'Y,REAR

SN: .-UP

1шт.

|$1

0

AXLE ASS'Y,REAR

SN: 29005-.

1шт.

|$2

416-23-10030

AXLE ASS'Y,REAR (OEM PART)

SN: .-UP

1шт.

1

416-23-11020

DIFFERENTIAL ASS'Y,REAR

SN: 29005-UP

1шт.

2

07044-13620

PLUG

SN: 29005-UP

1шт.

3

07002-03634

O-RING

SN: 29005-UP

1шт.

4

419-22-13140

PLUG

SN: 29005-UP

2шт.

5

07002-03034

O-RING

SN: 29005-UP

2шт.

6

419-33-11460

BLEEDER

SN: 29005-UP

2шт.

7

566-32-11620

CAP

SN: 29005-UP

2шт.

8

417-23-13213

HOUSING,L.H.

SN: 29005-UP

1шт.

9

417-23-13223

HOUSING,R.H.

SN: 29005-UP

1шт.

10

419-22-13140

PLUG

SN: 30036-UP

2шт.

10

419-22-13140

PLUG

SN: 29005-30035

3шт.

11

07002-03034

O-RING

SN: 30036-UP

2шт.

11

07002-03034

O-RING

SN: 29005-30035

3шт.

12

417-22-13311

JOINT

SN: 29005-UP

1шт.

13

07030-01030

BREATHER

SN: 29005-UP

1шт.

14

01011-61625

BOLT

SN: 29005-UP

28шт.

15

01643-31645

WASHER

SN: 29005-UP

28шт.

16

22X-22-13171

PLATE, NAME,(LIMITED SUPPLY)

SN: 29005-UP

1шт.

16

815-02-10110

PLATE, NAME,(LIMITED SUPPLY) (OEM PART)

SN: .-UP

1шт.

17

04418-03060

SCREW

SN: 29005-UP

4шт.

Выбрано товаров: 23