Запчасти Komatsu 4JG2-1-F ТОПЛ. НАСОС И ДРУГОЕ ЧАСТИ ДВИГАТЕЛЬ

Схема запчастей Komatsu 4JG2-1-F - ТОПЛ. НАСОС И ДРУГОЕ ЧАСТИ ДВИГАТЕЛЬ
FIT
1:1
100%

Артикул

Название

Примечание

Количество

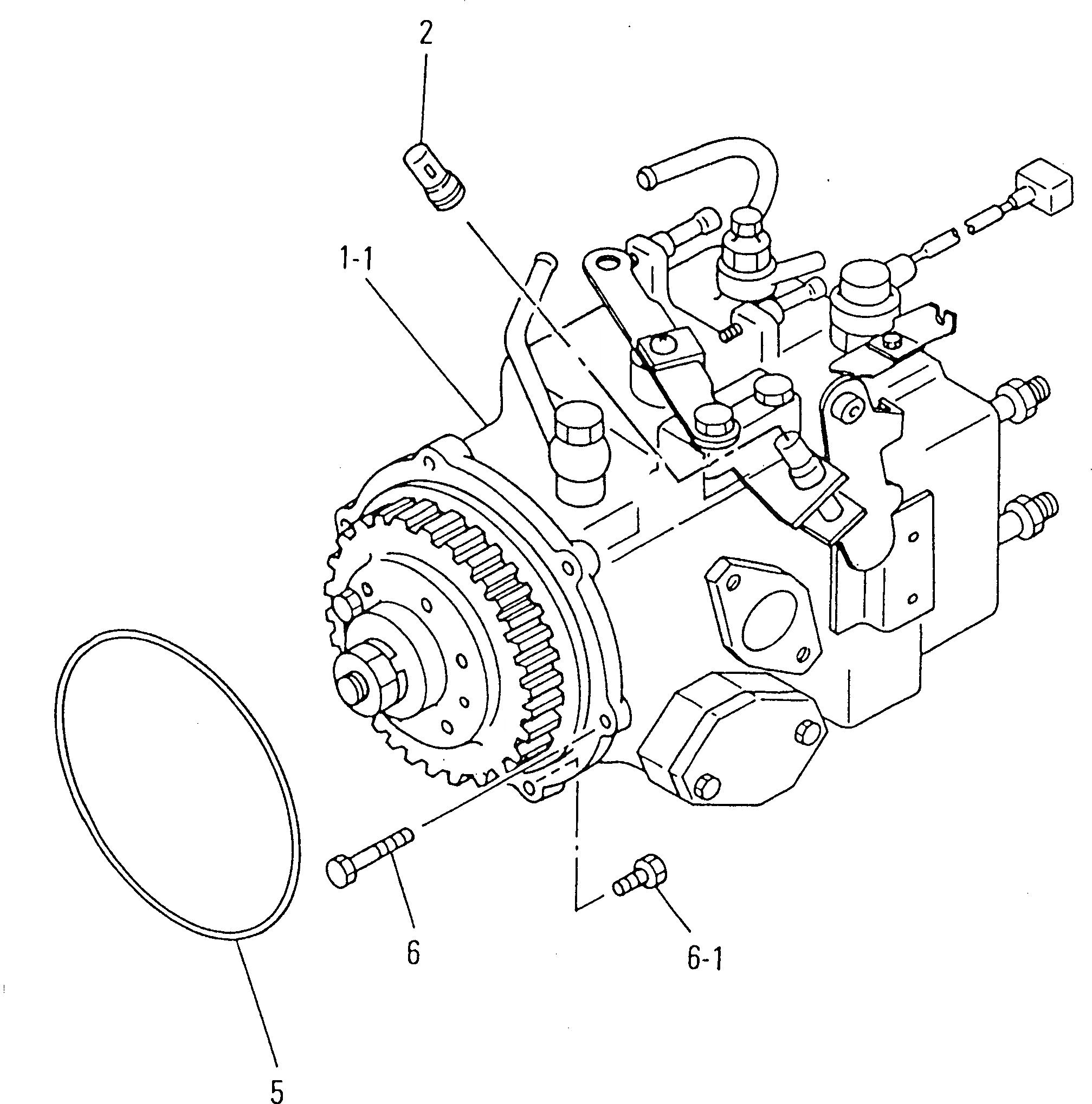
1.1

8-97130-986-0

PUMP ASS'Y,INJECTION

SN: J130001-UP

1шт.

2

0

CAP

SN: J130001-UP

1шт.

5

8-94109-707-0

O-RING (KIT)

SN: J130001-UP

1шт.

6

0-50040-860-0

BOLT

SN: J130001-UP

4шт.

|$4

5-09030-013-1

BOLT

SN: J130001-UP

1шт.

6.1

0-50040-825-0

BOLT

SN: J130001-UP

1шт.

Выбрано товаров: 6