Запчасти Komatsu 5K-1-F STARTER(ДЛЯ ГТР ПРИВОД И СУХ. МУФТА) ДВИГАТЕЛЬ

Схема запчастей Komatsu 5K-1-F - STARTER(ДЛЯ ГТР ПРИВОД И СУХ. МУФТА) ДВИГАТЕЛЬ
FIT
1:1
100%

Артикул

Название

Примечание

Количество

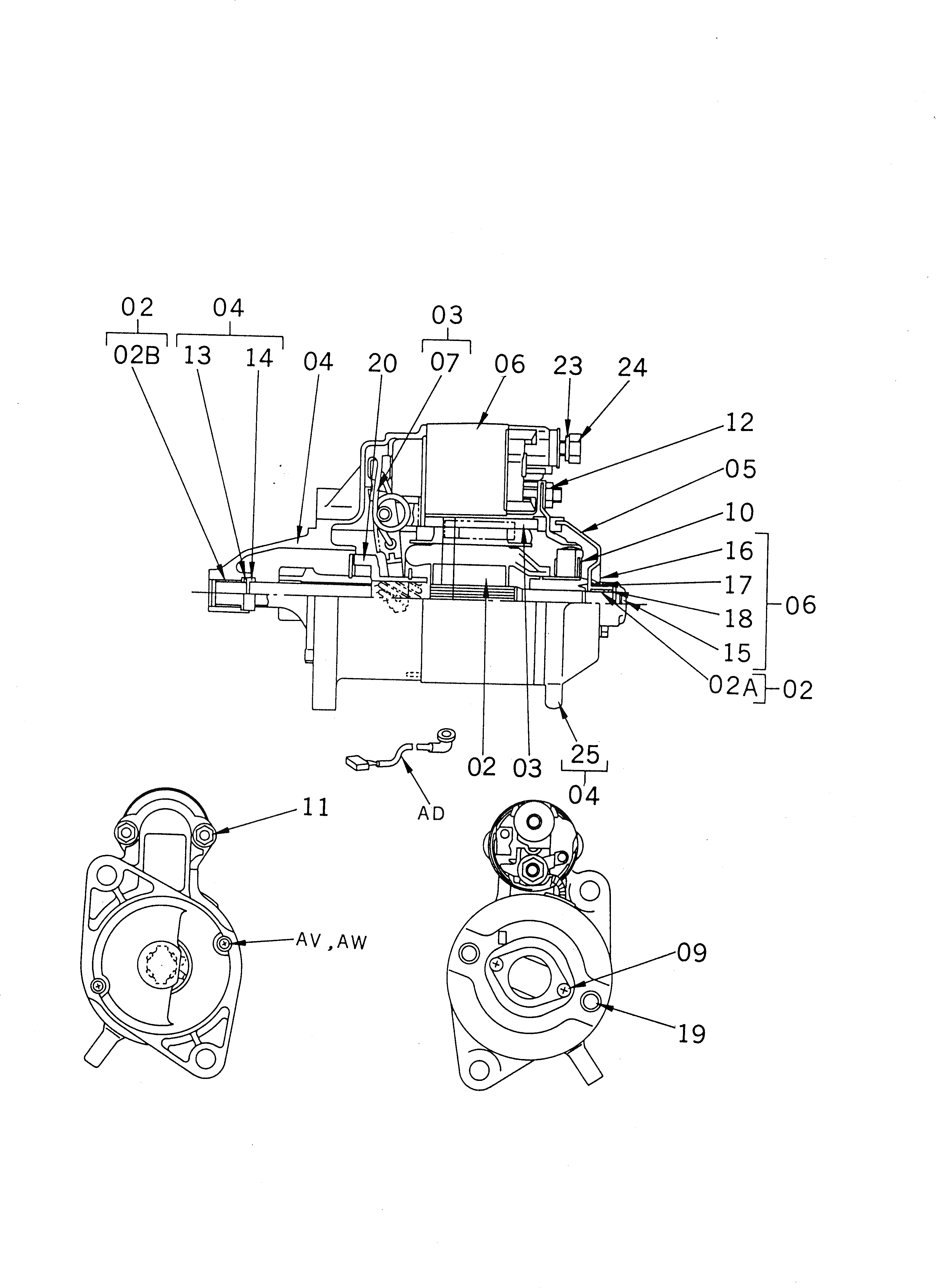
01

TJ281002380071

STARTER ASS'Y

SN: 600001-UP

1шт.

02

TJ28160-15010

ARMATURE ASS'Y

SN: 600001-UP

1шт.

02A

TJ90099-10134

BEARING

SN: 600001-UP

1шт.

02B

TJ28111-51011

BEARING

SN: 600001-UP

1шт.

03

TJ28120-15010

YOKE ASS'Y

SN: 600001-UP

1шт.

|$5

TJ281412302071

BRUSH

SN: 600001-UP

1шт.

04

TJ281102380071

HOUSING ASS'Y

SN: 600001-UP

1шт.

05

TJ281302380071

FRAME ASS'Y

SN: 600001-UP

1шт.

06

TJ28150-37010

SWITCH ASS'Y

SN: 600001-UP

1шт.

|$9

TJ281512055071

PACKING

SN: 600001-UP

1шт.

|$10

TJ281052055071

CHIP SUB ASS'Y

SN: 600001-UP

1шт.

|$11

TJ281062200071

PLUNGER

SN: 600001-UP

1шт.

|$12

TJ28199-15090

COVER

SN: 600001-UP

1шт.

07

TJ28113-15011

LEVER,PINION DRIVE

SN: 600001-UP

1шт.

09

TJ90099-00926

SCREW

SN: 600001-UP

2шт.

10

TJ28140-15010

HOLDER ASS'Y

SN: 600001-UP

1шт.

|$16

TJ90099-17112

SPRING

SN: 600001-UP

4шт.

11

TJ90099-12405

NUT

SN: 600001-UP

2шт.

12

TJ90099-05178

NUT

SN: 600001-UP

1шт.

13

TJ90099-07047

RING

SN: 600001-UP

1шт.

14

TJ28163-40011

NUT,PINION STOP

SN: 600001-UP

1шт.

15

TJ28132-15010

COVER,BEARING

SN: 600001-UP

2шт.

16

TJ28138-15010

RUBBER

SN: 600001-UP

1шт.

17

TJ28162-15010

SPRING

SN: 600001-UP

1шт.

18

TJ28136-15010

PLATE,LOCK

SN: 600001-UP

1шт.

19

TJ90099-04921

BOLT

SN: 600001-UP

2шт.

20

TJ28011-15010

CLUTCH SUB ASS'Y

SN: 600001-UP

1шт.

|$27

TJ283012200071

PINION

SN: 600001-UP

1шт.

23

TJ94511-00800

WASHER

SN: 600001-UP

1шт.

24

TJ94110-40800

NUT

SN: 600001-UP

1шт.

25

TJ28199-77090

PROTECTOR

SN: 600001-UP

1шт.

AV

TJ90099-00907

SCREW,(TORQFLOW DRIVE)

SN: 600001-UP

2шт.

Выбрано товаров: 32