Запчасти Shantui SD22-220 маховик в сборе сопутствующие детали двигателя

Схема запчастей Shantui SD22-220 - маховик в сборе сопутствующие детали двигателя
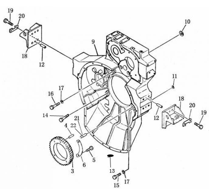
1
2
3
4
5
6
7
8
9
10
11
12
13
14
15
16
17
18
FIT
1:1
100%

Артикул

Название

Примечание

Количество

1

6623-31-1371

шестерня привода насоса

2

6623-31-1390

установочный штифт

3

01010-51255

Болт М12 * 55

4

6623-31-1380

стопорная шайба

5

6710-23-4110

кожух маховика

6

07046-15520

заглушка

7

07046-12016

заглушка

8

04020-01434

цилиндрический штифт

9

07042-20415

резьбовая заглушка

10

6710-23-4120

болт

11

6710-23-4130

болт

12

6710-23-4140

болт

13

6600-01-2740

шайба пружинная

14

6691-23-4710

задний кронштейн

15

01010-81845

Болт M18 * 45

16

6643-21-4731

стопорная планка

17

6711-21-C010-01

цилиндрический штифт

18

6711-21-C010-02

цилиндрический штифт

Выбрано товаров: 18