Запчасти Volvo ABG6820 27175 Hydraulics for fumes recovery ABG6820 S/N 20836 -

Схема запчастей Volvo ABG6820 - 27175 Hydraulics for fumes recovery ABG6820 S/N 20836 -
FIT
1:1
100%

Артикул

Название

Примечание

Количество

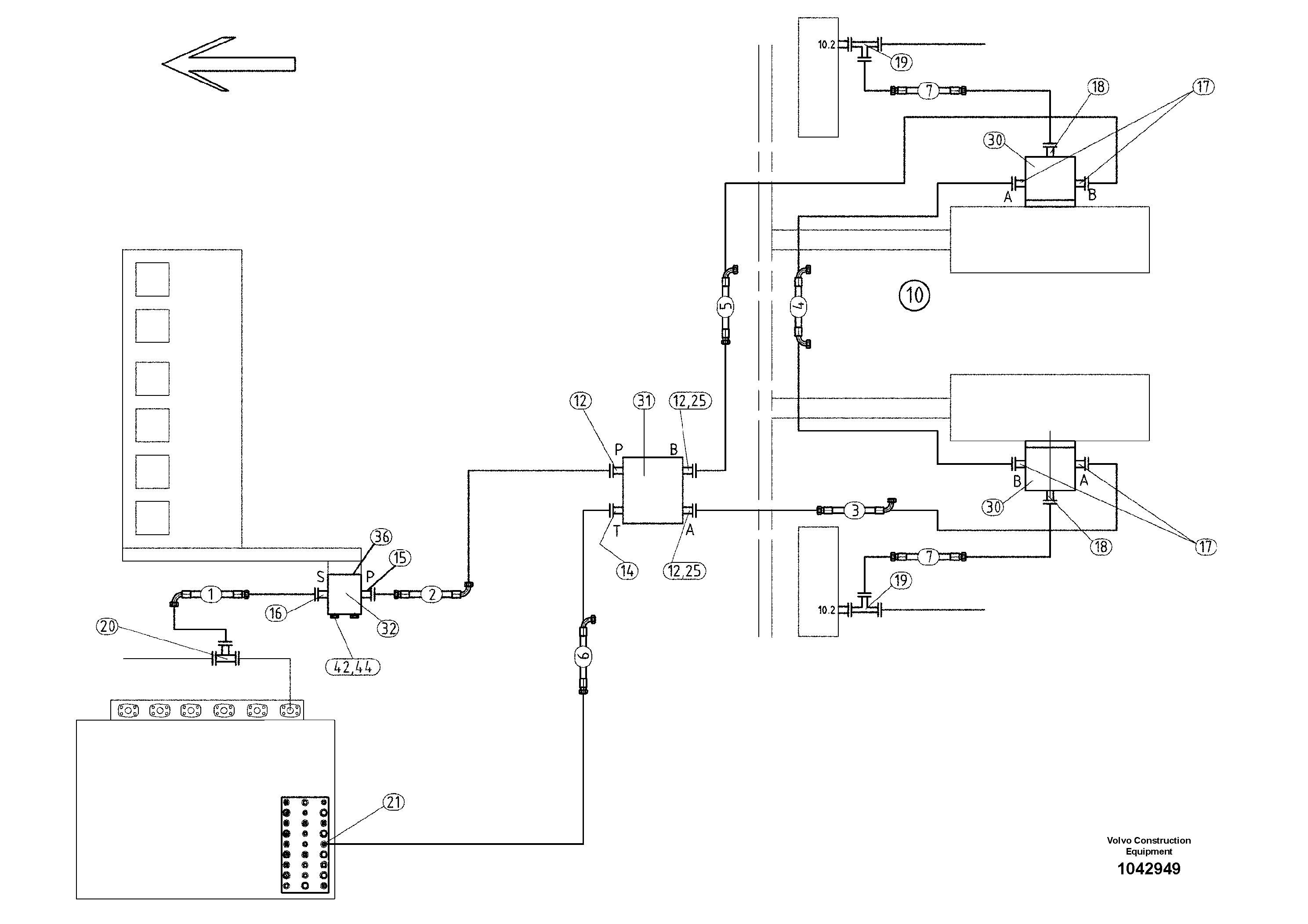
1

RM 80793920

Hydraulic hose

1шт.

10

RM 80793466

Hose kit Fumes Recovery

S/N -21510

1шт.

10

RM 80878663

Hose kit

S/N 21511-

1шт.

12

RM 14079297

Пробка (заглушка)

1шт.

12

RM 14079297

Пробка (заглушка)

1шт.

14

RM 58900960

Шпилька

1шт.

14

RM 58900960

Шпилька

1шт.

15

RM 13905757

Connecting flange

1шт.

16

RM 13929435

Elbow

1шт.

16

RM 13929435

Elbow

1шт.

17

RM 13907829

Шпилька

1шт.

17

RM 13907829

Шпилька

1шт.

18

RM 14132476

Фиттинг

1шт.

18

RM 14132476

Фиттинг

1шт.

19

RM 14102487

Фиттинг

1шт.

19

RM 14102487

Фиттинг

1шт.

2

RM 56249766

Шланг

1шт.

20

RM 14117154

Nipple

1шт.

20

RM 14117154

Nipple

1шт.

21

RM 80891377

Pin connector

1шт.

25

RM 58824210

Фиттинг

1шт.

25

RM 58824210

Фиттинг

1шт.

3

RM 80605348

Шланг

1шт.

30

RM 54494554

Гидромотор

1шт.

30

RM 54494554

Гидромотор

1шт.

31

RM 14158042

Valve block

1шт.

31

RM 14158042

Valve block

1шт.

32

RM 80789886

Пилотный (шестерёнчатый) насос

1шт.

36

VOE 20460516

Прокладка

S/N 20269-

1шт.

4

RM 80669666

Шланг

1шт.

42

RM 96705447

Винт шестигранник

S/N 20269-

1шт.

42

RM 96705447

Винт шестигранник

S/N 20269-

1шт.

44

RM 13907761

Стопорная шайба (кольцо)

S/N 20269-

1шт.

44

RM 13907761

Стопорная шайба (кольцо)

S/N 20269-

1шт.

5

RM 87972899

Hydraulic hose

1шт.

6

RM 13941083

Hydraulic hose

1шт.

7

RM 14255715

Шланг

S/N -21510

1шт.

7

RM 13999784

Шланг

S/N 21511-

1шт.

Выбрано товаров: 38