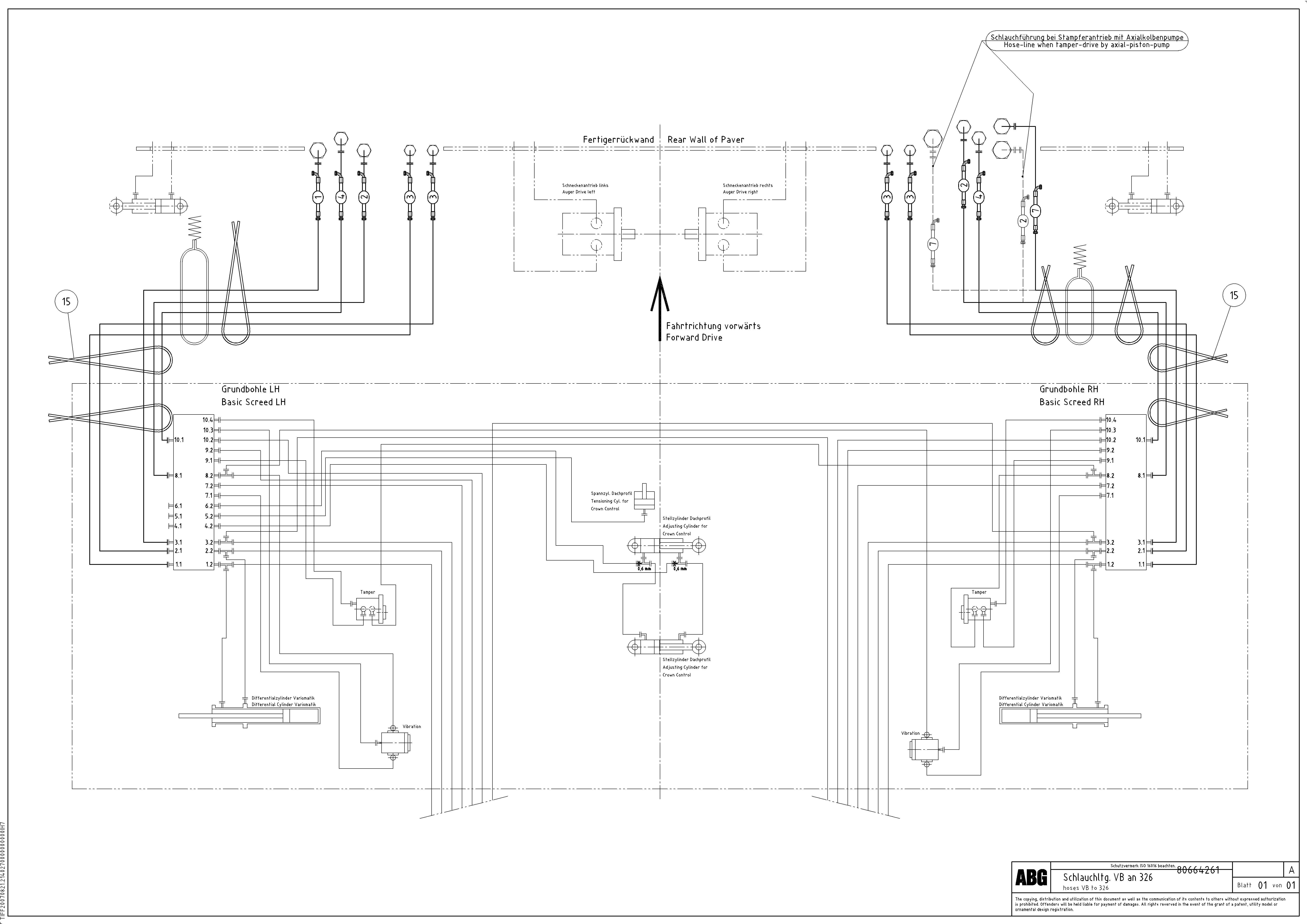
Запчасти Volvo ABG7820 70016 Hose lines from paver to connection block VB 89 ETC ATT. SCREEDS 3,0 - 9,0M ABG7820, ABG7820B

Схема запчастей Volvo ABG7820 - 70016 Hose lines from paver to connection block VB 89 ETC ATT. SCREEDS 3,0 - 9,0M ABG7820, ABG7820B
FIT
1:1
100%

Артикул

Название

Примечание

Количество

1

RM 13936372

Шланг

L = 1410 MM

1шт.

15

RM 13910864

Tape

1шт.

15

RM 13910864

Tape

1шт.

2

RM 14235600

Шланг

L = 1470 MM

1шт.

3

RM 80614258

Шланг

L = 1650 MM

1шт.

4

RM 54544176

Шланг

L = 1450 MM

1шт.

6

RM 80664170

Hose assembly

1шт.

7

RM 54571724

Шланг

L = 1450 MM

1шт.

Выбрано товаров: 8