Запчасти Volvo ABG8820 47725 Hydraulic diagram ABG8820/ABG8820B ABG8820 S/N 21098-23354 ABG8820B S/N 23355-

Схема запчастей Volvo ABG8820 - 47725 Hydraulic diagram ABG8820/ABG8820B ABG8820 S/N 21098-23354 ABG8820B S/N 23355-
FIT
1:1
100%

Артикул

Название

Примечание

Количество

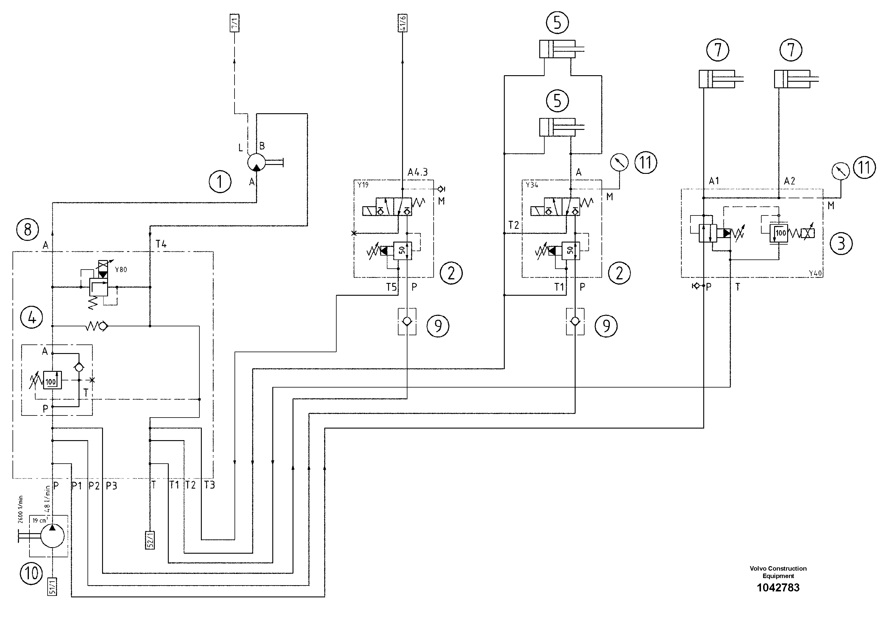
1

RM 80762289

Гидромотор

1шт.

1

RM 80762289

Гидромотор

1шт.

10

RM 80766058

Пилотный (шестерёнчатый) насос

1шт.

10

RM 80766058

Пилотный (шестерёнчатый) насос

1шт.

11

RM 80615776

Manometer

1шт.

11

RM 80615776

Manometer

1шт.

2

RM 80613995

Valve block

1шт.

2

RM 80613995

Valve block

1шт.

3

RM 80614118

Valve block

1шт.

3

RM 80614118

Valve block

1шт.

4

RM 80702046

Sequence Valve

1шт.

4

RM 80702046

Sequence Valve

1шт.

5

RM 80630759

Гидроцилиндр

1шт.

5

RM 80630759

Гидроцилиндр

1шт.

7

RM 80685183

цилиндр

1шт.

8

RM 80815673

Valve block

S/N 19301-

1шт.

8

RM 80815673

Valve block

S/N 19301-

1шт.

9

RM 14127252

Клапан

1шт.

9

RM 14127252

Клапан

1шт.

Выбрано товаров: 19