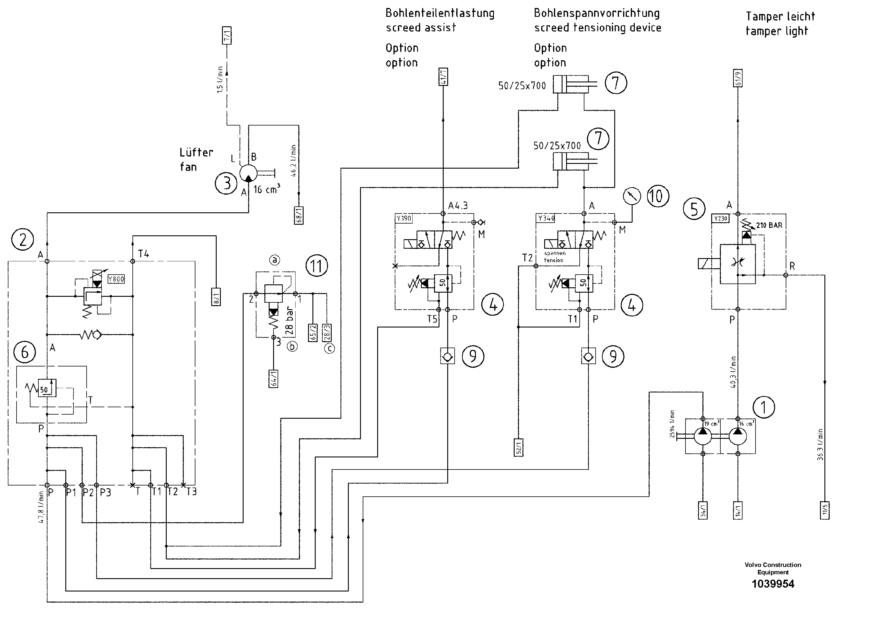
Запчасти Volvo ABG5870 55719 Hydraulic diagram ABG5870 S/N 22058 -

Схема запчастей Volvo ABG5870 - 55719 Hydraulic diagram ABG5870 S/N 22058 -
FIT
1:1
100%

Артикул

Название

Примечание

Количество

1

RM 80792369

Пилотный (шестерёнчатый) насос

1шт.

1

RM 80792369

Пилотный (шестерёнчатый) насос

1шт.

10

RM 80615776

Manometer

1шт.

10

RM 80615776

Manometer

1шт.

11

RM 80710155

Pressure Reducing Valve

1шт.

11

RM 80710155

Pressure Reducing Valve

1шт.

2

RM 80815673

Valve block

1шт.

2

RM 80815673

Valve block

1шт.

3

RM 80762289

Гидромотор

1шт.

3

RM 80762289

Гидромотор

1шт.

4

RM 80613995

Valve block

1шт.

4

RM 80613995

Valve block

1шт.

5

RM 80804487

Valve block

1шт.

5

RM 80804487

Valve block

1шт.

6

RM 80739105

Клапан

1шт.

6

RM 80739105

Клапан

1шт.

7

RM 80630759

Гидроцилиндр

1шт.

7

RM 80630759

Гидроцилиндр

1шт.

9

RM 14127252

Клапан

1шт.

9

RM 14127252

Клапан

1шт.

Выбрано товаров: 20