Запчасти Volvo ABG5870 55720 Hydraulic diagram ABG5870 S/N 22058 -

Схема запчастей Volvo ABG5870 - 55720 Hydraulic diagram ABG5870 S/N 22058 -
FIT
1:1
100%

Артикул

Название

Примечание

Количество

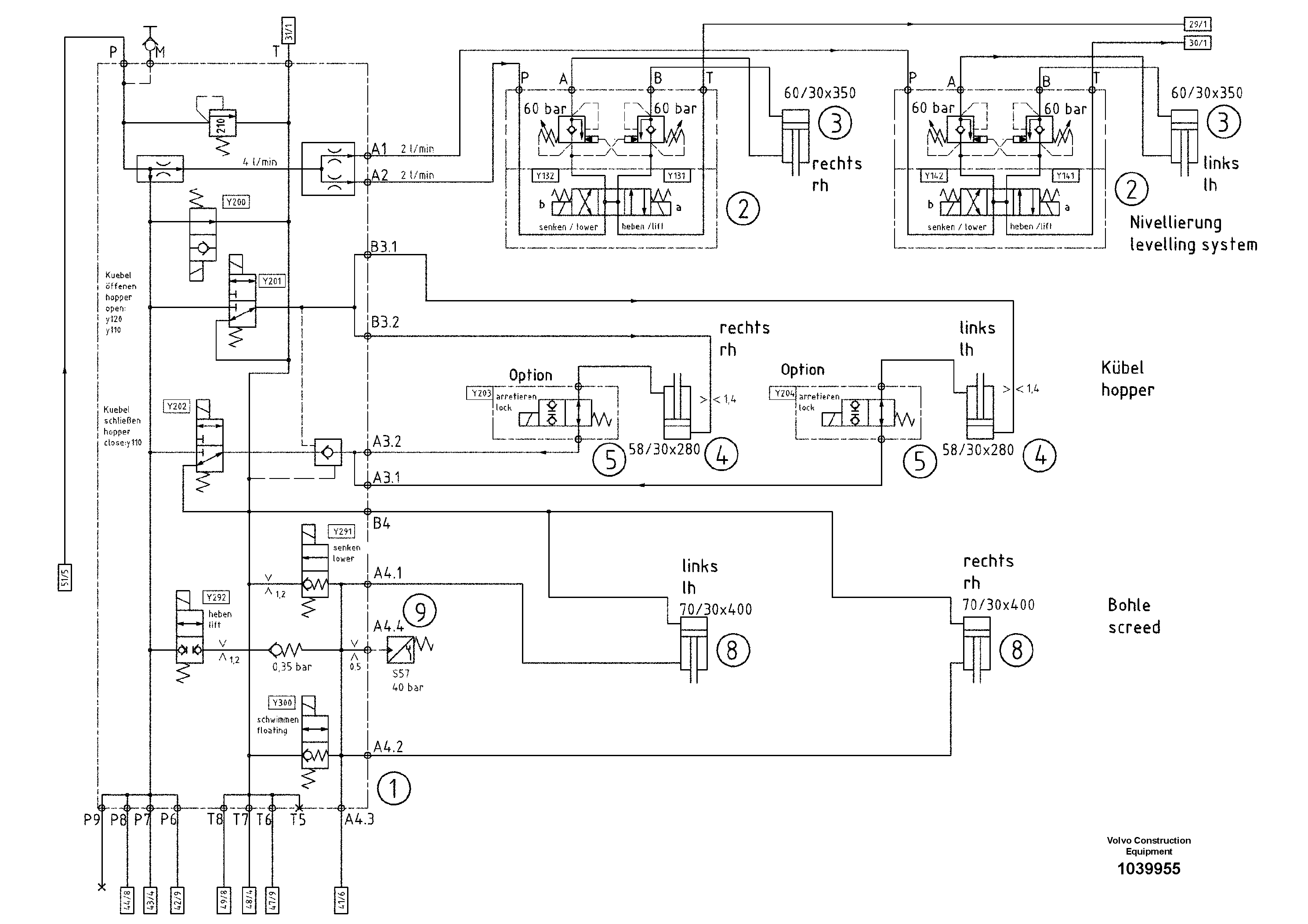
1

RM 80613920

Valve block

1шт.

1

RM 80613920

Valve block

1шт.

2

RM 80726516

Valve block

1шт.

2

RM 80726516

Valve block

1шт.

3

RM 80818453

Гидроцилиндр

1шт.

3

RM 80818453

Гидроцилиндр

1шт.

4

RM 80670185

Гидроцилиндр

1шт.

4

RM 80670185

Гидроцилиндр

1шт.

5

RM 80702137

Клапан

1шт.

5

RM 80702137

Клапан

1шт.

8

RM 80610181

Гидроцилиндр

1шт.

8

RM 80610181

Гидроцилиндр

1шт.

9

RM 80634025

Датчик давления (переключатель, реле)

1шт.

9

RM 80634025

Датчик давления (переключатель, реле)

1шт.

Выбрано товаров: 14