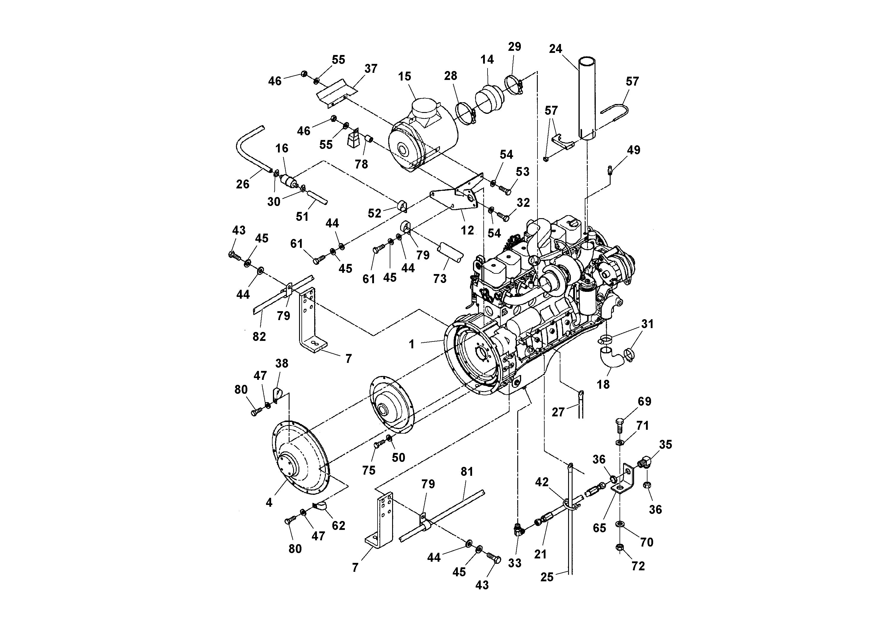
Запчасти Volvo PF3172/PF3200 S/N 197507- 74765 Engine and Accessories

Схема запчастей Volvo PF3172/PF3200 S/N 197507- - 74765 Engine and Accessories
FIT
1:1
100%

Артикул

Название

Примечание

Количество

RM 20188124

Фильтр воздушный

ELEMENT

1шт.

RM 20373445

Ремень вентилятора

1шт.

VOE 15155622

Фильтр топливный

1шт.

RM 20373429

Фильтр топливный

1шт.

1

RM 20358255

Двигатель в сборе

1шт.

12

RM 20364923

Кронштейн

1шт.

14

RM 20210167

Шланг

1шт.

15

RM 20188116

Air cleaner

1шт.

16

RM 21443825

Фильтр

1шт.

18

RM 20364055

Radiator hose

LOWER

1шт.

21

RM 20200283

Hose assembly

1шт.

24

RM 20308581

Exhaust pipe

1шт.

25

RM 20367264

Battery cable

NEGATIVE

1шт.

26

RM 13811963

Шланг топливный

1шт.

27

RM 20242673

Cable

POSITIVE

1шт.

28

RM 20304960

Зажим

1шт.

29

RM 20304952

Зажим

1шт.

30

RM 95264776

Зажим

1шт.

31

RM 95009981

Hose clamp

1шт.

32

RM 95958351

Винт шестигранник

1шт.

33

RM 58896580

Адаптер

1шт.

35

RM 95278966

Адаптер

1шт.

36

RM 95257325

Гайка

1шт.

36

RM 95257325

Гайка

1шт.

37

RM 20302972

Heat shield

1шт.

38

RM 20935987

Зажим

1шт.

4

RM 13563333

Картер сцепления

1шт.

42

RM 20933677

Cable

1шт.

42

RM 20933677

Cable

1шт.

43

RM 96702444

Винт шестигранник

1шт.

43

RM 96702444

Винт шестигранник

1шт.

44

RM 96711767

Плоская шайба

1шт.

45

RM 59510073

Стопорная шайба (кольцо)

1шт.

46

RM 95931564

Гайка

1шт.

46

RM 95931564

Гайка

1шт.

47

RM 59510065

Стопорная шайба (кольцо)

1шт.

49

RM 20186581

Temperature sensor

WATER TEMPERATURE

1шт.

50

RM 95931432

Стопорная шайба (кольцо)

1шт.

50

RM 95931432

Стопорная шайба (кольцо)

1шт.

51

RM 13811716

Hose assembly

1шт.

52

RM 95378873

Hose clamp

1шт.

53

RM 95934816

Винт шестигранник

1шт.

53

RM 95934816

Винт шестигранник

1шт.

54

RM 95922183

Плоская шайба

1шт.

54

RM 95922183

Плоская шайба

1шт.

55

RM 95931382

Стопорная шайба (кольцо)

1шт.

55

RM 95931382

Стопорная шайба (кольцо)

1шт.

57

RM 20937496

Зажим

1шт.

57

RM 20937496

Зажим

1шт.

61

RM 96702329

Винт шестигранник

1шт.

62

RM 95451134

Hose clamp

1шт.

65

RM 15605066

Angle bar

1шт.

69

RM 95920708

Винт шестигранник

1шт.

69

RM 95920708

Винт шестигранник

1шт.

7

RM 15603681

Engine anchorage

REAR

1шт.

70

RM 95922258

Шайба

1шт.

70

RM 95922258

Шайба

1шт.

71

RM 95931226

Стопорная шайба (кольцо)

1шт.

71

RM 95931226

Стопорная шайба (кольцо)

1шт.

72

RM 95922902

Hexagon nut

1шт.

72

RM 95922902

Hexagon nut

1шт.

73

RM 20364303

Wiring Harness

ENGINE

1шт.

75

RM 95958989

Винт шестигранник

1шт.

75

RM 95958989

Винт шестигранник

1шт.

78

RM 20345674

Изолятор

1шт.

79

RM 20938056

Зажим

1шт.

80

RM 96704309

Винт шестигранник

1шт.

80

RM 96704309

Винт шестигранник

1шт.

81

RM 20947461

Шланг

L = 117MM

1шт.

82

RM 20947461

Шланг

1шт.

Выбрано товаров: 70