Запчасти Volvo OMNI V S/N 0847508049 - 47246 Hydraulic Extension - Screed Assembly

Схема запчастей Volvo OMNI V S/N 0847508049 - - 47246 Hydraulic Extension - Screed Assembly
FIT
1:1
100%

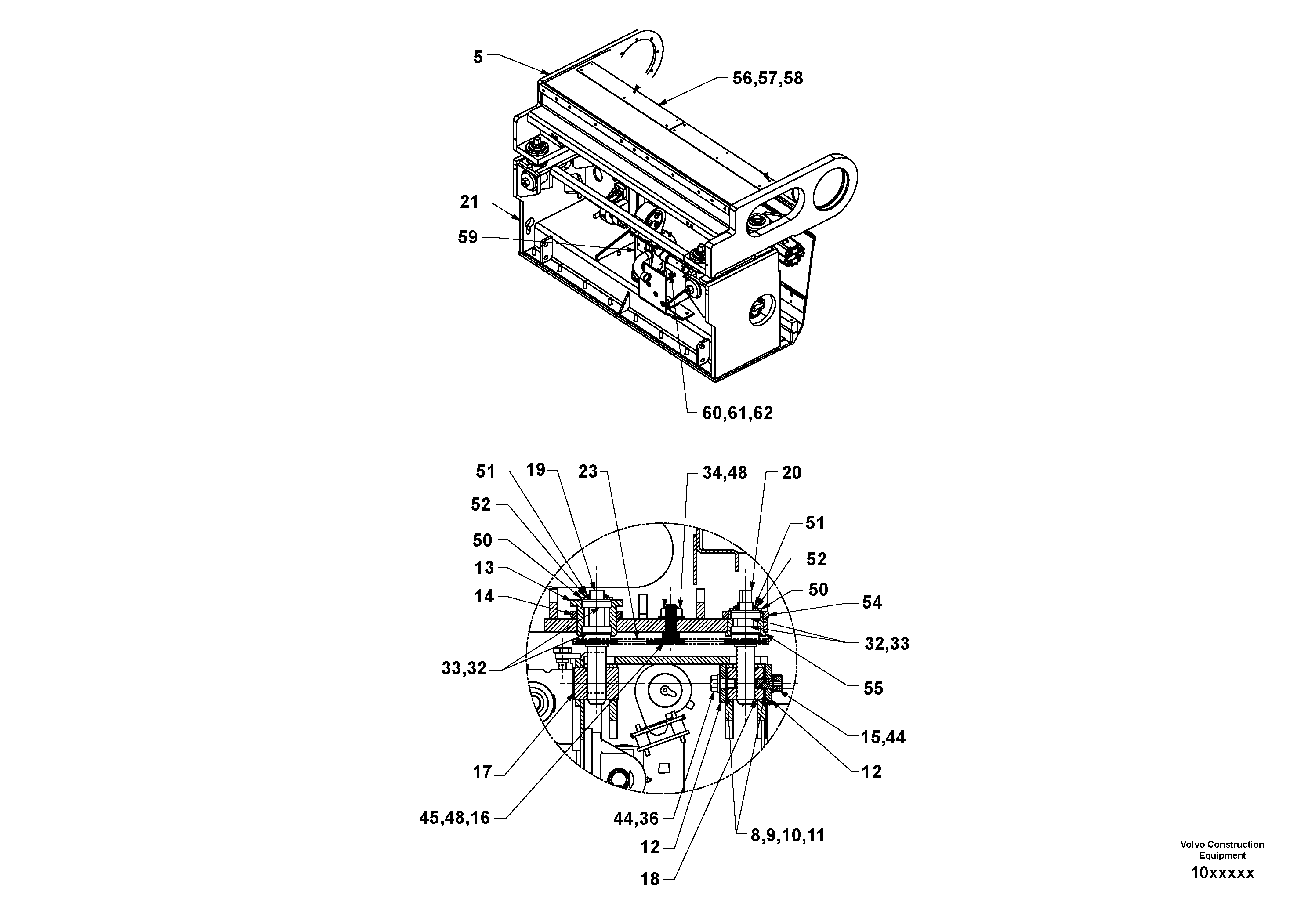
Артикул

Название

Примечание

Количество

10

RM 70910484

Прокладка

1шт.

11

RM 70910492

Прокладка

1шт.

12

RM 70854377

Зажим

1шт.

13

RM 70855093

Подшипник

1шт.

14

RM 70855432

Гайка

1шт.

15

RM 70854948

Болт

1шт.

16

RM 70854682

Chain

1шт.

17

RM 70854369

Bar

1шт.

18

RM 70854351

Bar

1шт.

19

RM 70855044

Вал

1шт.

20

RM 70855085

Вал

1шт.

21

RM 70855234

Screed

LH

1шт.

23

RM 70854385

Roller chain

1шт.

32

RM 20930814

Подшипник

1шт.

32

RM 20930814

Подшипник

1шт.

33

RM 20312104

Подшипник

1шт.

34

RM 14083471

Hexagon Nut

1шт.

34

RM 14083471

Hexagon Nut

1шт.

36

RM 96753777

Винт шестигранник

1шт.

36

RM 96753777

Винт шестигранник

1шт.

44

RM 70155585

Шайба

1шт.

48

RM 94038601

Плоская шайба

1шт.

48

RM 94038601

Плоская шайба

1шт.

5

RM 70623319

Frame Part

LH

1шт.

50

RM 70855119

Шайба

1шт.

51

RM 70855408

Гайка

1шт.

52

RM 70855440

Стопорная шайба (кольцо)

1шт.

54

RM 70855424

Гайка

1шт.

55

RM 70855101

Подшипник

1шт.

56

RM 70627625

Scale

1шт.

57

RM 96702386

Винт шестигранник

1шт.

57

RM 96702386

Винт шестигранник

1шт.

58

RM 96741053

Шайба

1шт.

58

RM 96741053

Шайба

1шт.

59

RM 70787031

Burner

RH

1шт.

59

RM 70787031

Burner

RH

1шт.

61

RM 13907761

Стопорная шайба (кольцо)

1шт.

61

RM 13907761

Стопорная шайба (кольцо)

1шт.

62

RM 96713318

Винт шестигранник

1шт.

62

RM 96713318

Винт шестигранник

1шт.

8

RM 70910468

Прокладка

1шт.

9

RM 70910476

Прокладка

1шт.

Выбрано товаров: 42