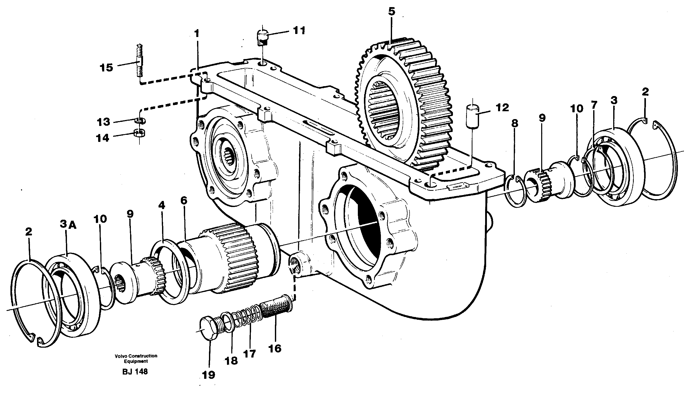
Запчасти Volvo A30C 96808 Pump drive power take off A30C VOLVO BM VOLVO BM A30C SER NO - 2320/- 2275, USA

Схема запчастей Volvo A30C - 96808 Pump drive power take off A30C VOLVO BM VOLVO BM A30C SER NO - 2320/- 2275, USA
FIT
1:1
100%

Артикул

Название

Примечание

Количество

1

VOE 11030631

Power take-off

1шт.

10

VOE 914529

Retaining ring

1шт.

10

VOE 914529

Кольцо стопорное

1шт.

11

VOE 4770525

Палец

1шт.

12

VOE 191171

Палец

1шт.

13

VOE 13942336

Шайба пружинная

1шт.

13

VOE 13942336

Шайба пружинная

1шт.

14

VOE 13955827

Гайка

1шт.

14

VOE 13955827

Гайка

1шт.

15

VOE 953490

Шпилька

1шт.

16

VOE 4770428

Фильтр

1шт.

17

VOE 4770473

Пружина

1шт.

18

VOE 13947628

Plane gasket

1шт.

18

VOE 13947628

Plane gasket

1шт.

19

VOE 191086

Пробка (заглушка)

1шт.

2

VOE 914548

Retaining ring

1шт.

2

VOE 914548

Кольцо стопорное

1шт.

3

VOE 7019283

Ball bearing

1шт.

3

VOE 7019283

Ball bearing

1шт.

3A

VOE 183408

Ball bearing

1шт.

4

VOE 11030368

Spacer ring

1шт.

5

VOE 4770431

Gear

1шт.

6

VOE 4770605

Вал

1шт.

7

VOE 914478

Retaining ring

1шт.

7

VOE 914478

Кольцо стопорное

1шт.

8

VOE 914525

Кольцо стопорное

1шт.

8

VOE 914525

Retaining ring

1шт.

9

VOE 11031509

Splined sleeve

1шт.

Выбрано товаров: 28