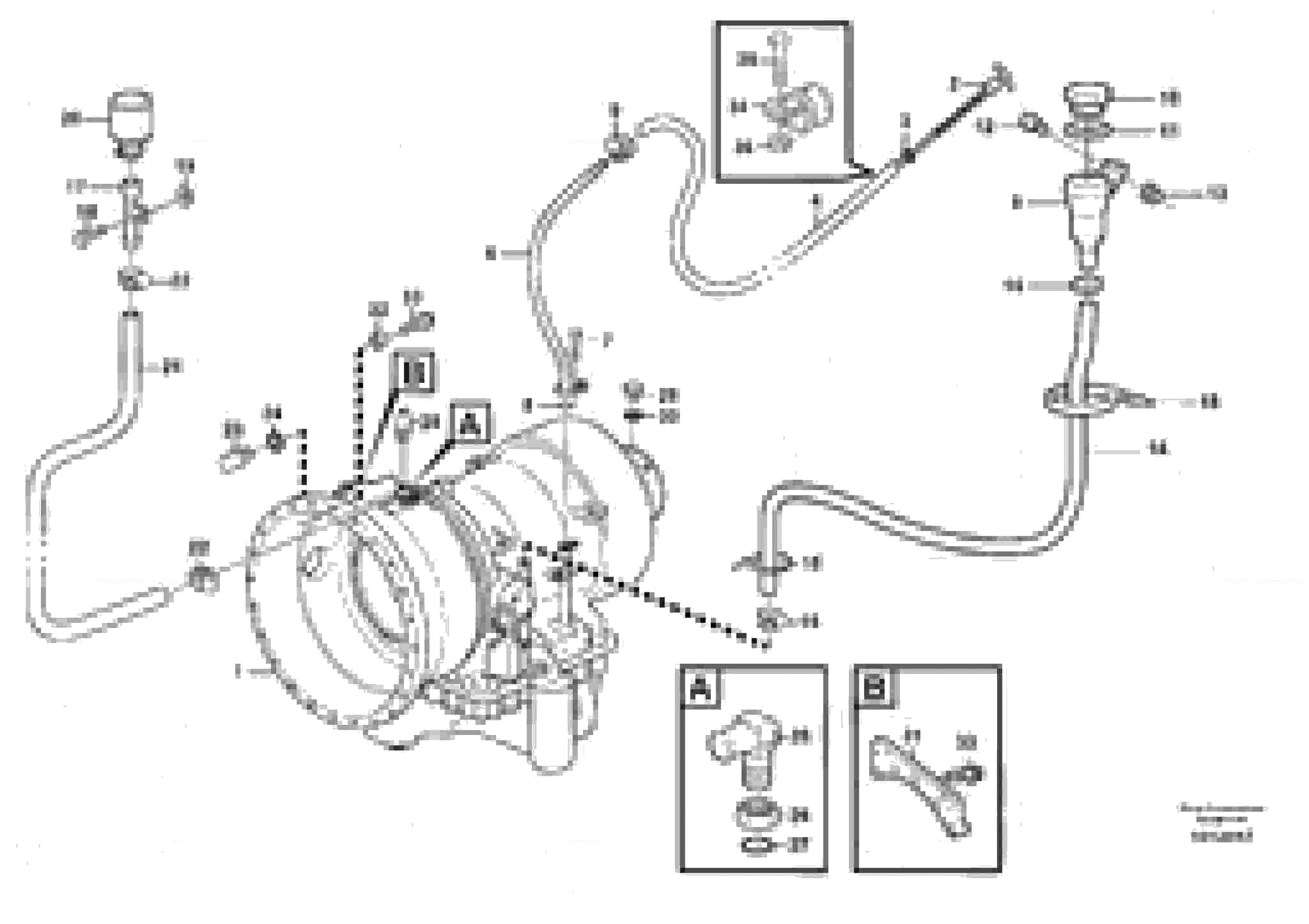
Запчасти Volvo A40D 86538 Power transmission

Схема запчастей Volvo A40D - 86538 Power transmission
FIT
1:1
100%

Артикул

Название

Примечание

Количество

VOE 22640

Plnty xmsn

PT 1862

1шт.

VOE 22689

Коробка передач (КПП, трансмиссия)

PT1863

1шт.

VOE 11119990

Plastic pipe

TM 1433001 -

1шт.

VOE 22546

Коробка передач (КПП, трансмиссия)

PT1860

1шт.

VOE 22650

Plnty Xmsn

PT1862

1шт.

1

VOE 22517

Коробка передач (КПП, трансмиссия)

PT1860

1шт.

10

VOE 421753

Filler cap

1шт.

10

VOE 421753

Filler cap

1шт.

11

VOE 1275379

Прокладка

1шт.

11

VOE 1275379

Прокладка

1шт.

12

VOE 13946173

Screw

1шт.

12

VOE 13946173

Болт

1шт.

13

VOE 13945408

Гайка

1шт.

13

VOE 13945408

Гайка

1шт.

14

VOE 992109

Шланг

L = 900

1шт.

14

VOE 992109

Шланг

L = 900

1шт.

15

VOE 4881440

Cable tie

1шт.

15

VOE 4881440

Cable tie

1шт.

16

VOE 943474

Hose clamp

1шт.

16

VOE 943474

Hose clamp

1шт.

17

VOE 11057015

Filter retainer

1шт.

18

VOE 946329

Flange screw

1шт.

18

VOE 946329

Flange screw

1шт.

19

VOE 13971098

Flange nut

1шт.

19

VOE 13971098

Flange nut

1шт.

2

VOE 11117947

Dipstick

1шт.

20

VOE 11172907

Фильтр воздушный

1шт.

20

VOE 11172907

Фильтр воздушный

1шт.

21

VOE 992109

Шланг

L = 850

1шт.

21

VOE 992109

Шланг

L = 850

1шт.

22

VOE 943474

Hose clamp

1шт.

22

VOE 943474

Hose clamp

1шт.

23

VOE 11039092

Temperature sensor

TRANS.TEMP,SE4204

1шт.

24

VOE 968562

Кольцо уплотнительное (О-кольцо)

1шт.

25

VOE 6775550

Фиттинг

1шт.

26

VOE 945895

Hexagon nut

1шт.

26

VOE 945895

Hexagon nut

1шт.

27

VOE 13949657

Кольцо уплотнительное (О-кольцо)

1шт.

27

VOE 13949657

Кольцо уплотнительное (О-кольцо)

1шт.

28

VOE 11039376

Tachometer sensor

SE4213

1шт.

29

VOE 13960632

Пробка (заглушка)

1шт.

29

VOE 13960632

Пробка (заглушка)

1шт.

3

VOE 421723

Сальник

1шт.

30

VOE 1650502

Прокладка

1шт.

31

VOE 11113676

Anchorage

S/N - 17049

1шт.

31

VOE 15038819

Кронштейн

S/N 17050 -

1шт.

32

VOE 13930908

Шайба

S/N 17050 -

1шт.

32

VOE 13930908

Шайба

S/N 17050 -

1шт.

32

VOE 4861316

Spacer ring

S/N - 17049

1шт.

32

VOE 4861316

Spacer ring

S/N - 17049

1шт.

33

VOE 13965196

Болт

1шт.

33

VOE 13965196

Болт

1шт.

34

VOE 952629

Зажим

1шт.

34

VOE 952629

Зажим

1шт.

35

VOE 13946544

Болт

1шт.

35

VOE 13946544

Screw

1шт.

36

VOE 13949278

Flange lock nut

1шт.

36

VOE 13949278

Flange lock nut

1шт.

4

VOE 11116250

Plastic pipe

TM - 1433000

1шт.

5

VOE 943470

Hose clamp

1шт.

5

VOE 943470

Hose clamp

1шт.

6

VOE 11196815

Oil pipe

TM 1433001 -

1шт.

7

VOE 13946173

Screw

TM 1433001 -

1шт.

7

VOE 13946173

Болт

TM 1433001 -

1шт.

8

VOE 925057

Кольцо уплотнительное (О-кольцо)

TM 1433001 -

1шт.

8

VOE 925057

Кольцо уплотнительное (О-кольцо)

TM 1433001 -

1шт.

9

VOE 11114129

Oil filler pipe

1шт.

9

VOE 11114129

Oil filler pipe

1шт.

Выбрано товаров: 68