Запчасти Volvo DD132HF/DD138HF/HA/HFA S/N 197527- 16780 Engine and Cooling Installation

Схема запчастей Volvo DD132HF/DD138HF/HA/HFA S/N 197527- - 16780 Engine and Cooling Installation
FIT
1:1
100%

Артикул

Название

Примечание

Количество

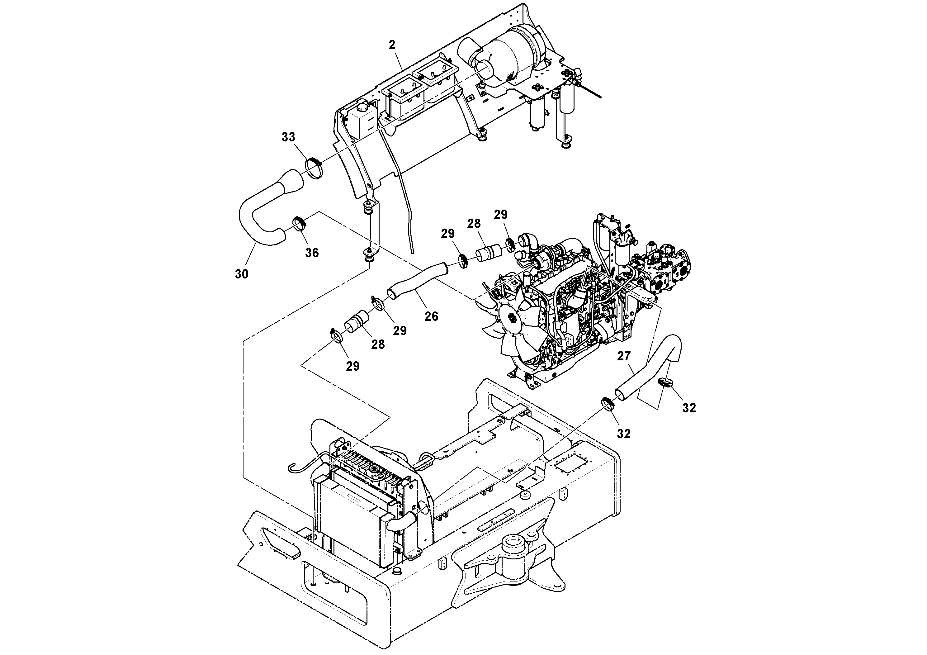
26

RM 13880455

Cac Pipe, 3" Od

1шт.

27

RM 13880422

Cac Hose, 3" I

1шт.

28

RM 13232202

Соединитель

1шт.

29

RM 54680079

Зажим

1шт.

30

RM 13886254

Шланг воздушный впускной

1шт.

32

RM 54680087

Зажим

1шт.

33

RM 13472394

Зажим

1шт.

33

RM 13472394

Зажим

1шт.

36

RM 54680095

Зажим

1шт.

Выбрано товаров: 9